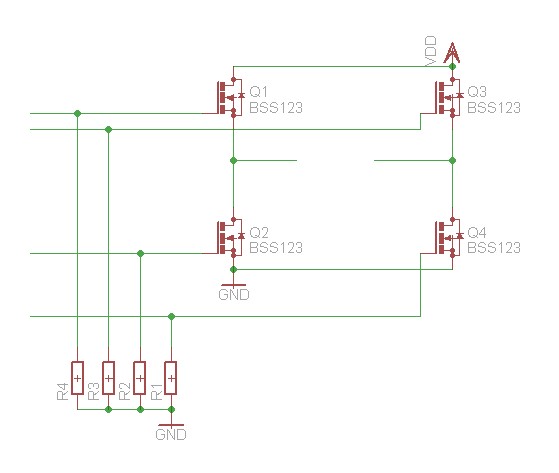
Подскажите. Спаял H-мост на IRL3705N (N-канал). По даташиту на 5В у него сопротивление на 5В 0.012 Ома, т.е. для управления логикой вполне подходит. Проблема в том, что напряжение на выходе моста около 4В. И это при силовом питании что 5В (от МК), что 16В (от Акка). Т.е. мосфеты недо-открываются, причем как-то странно.
Схема прилагается, резисторы по 10к. Напряжение на гейте мерял, там 5.2В при наличии управляющего сигнала и 0 при его отсутствии, вроде все нормально...
Т.е. мост работает. Мотор крутится в разные стороны, все хорошо. Но напряжение на нем низкое, и из-за того что транзисторы недо-открываются они греются даже при низком токе.
Схему брал отсюда 
http://www.electronics-diy.com/pwm-motor-driver-mosfet-h-bridge-avr-atmega8.phpЯ догадываюсь, что такая схема нормально работает только при разных мосфетах (верхние Р-канальные, нижние N), но мне нужно все на N.
Добавлено спустя 1 час 58 минут 47 секунд:Тему читал, понимаю что проблема с верхними мосфетами, но схемы в теме для этого случая не нашел 
