Всем привет!
Киньте чем-нибудь в такую схемку:
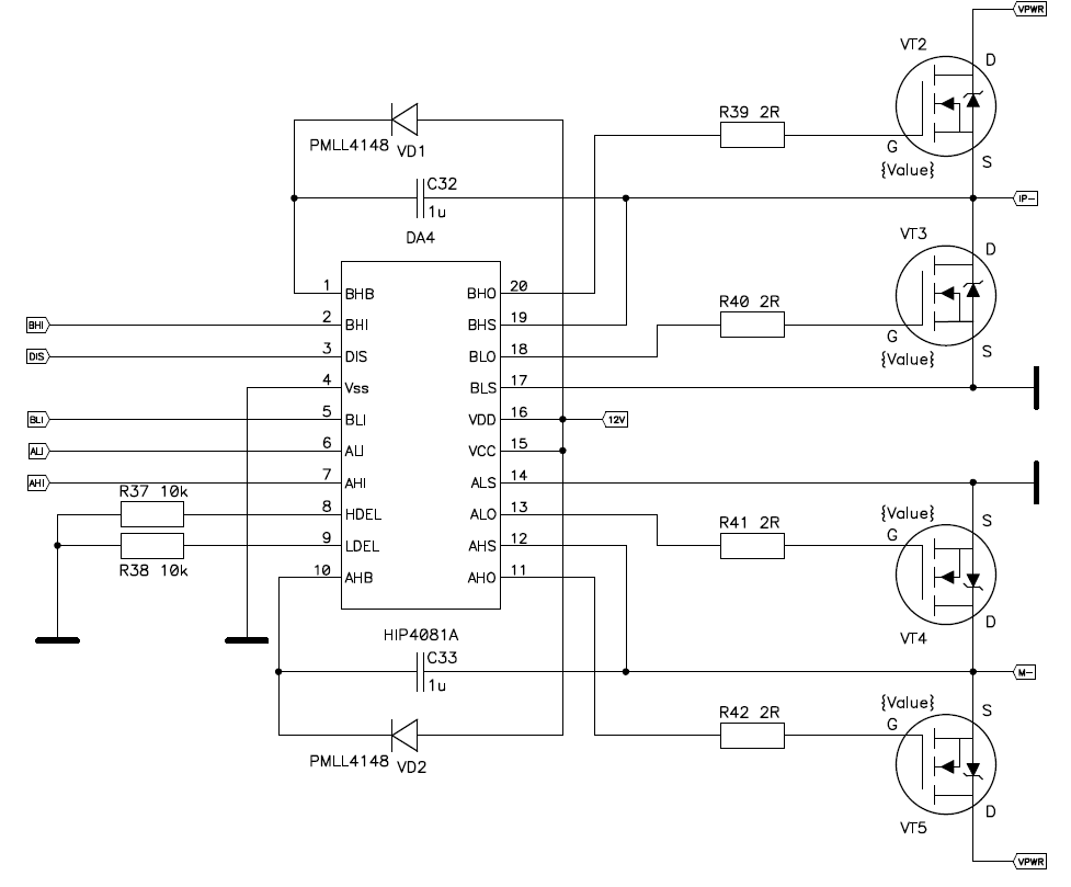
Бортсеть 24В, мосфеты взяты пока первые попавшиеся. Драйвер IXDD604 (не подписан на схеме)
			
		|  | roboforum.ruТехнический форум по робототехнике. |  | 

avr123.nm.ru писал(а):НЕ МНОГО ЛИ 24 ВОЛЬТА НА ЗАТВОРЫ ВЕРХН КЛЮЧЕЙ?



 
 
avr123.nm.ru писал(а):Выключение ENA должно выкл на 100 мС и ENB и наоборот.

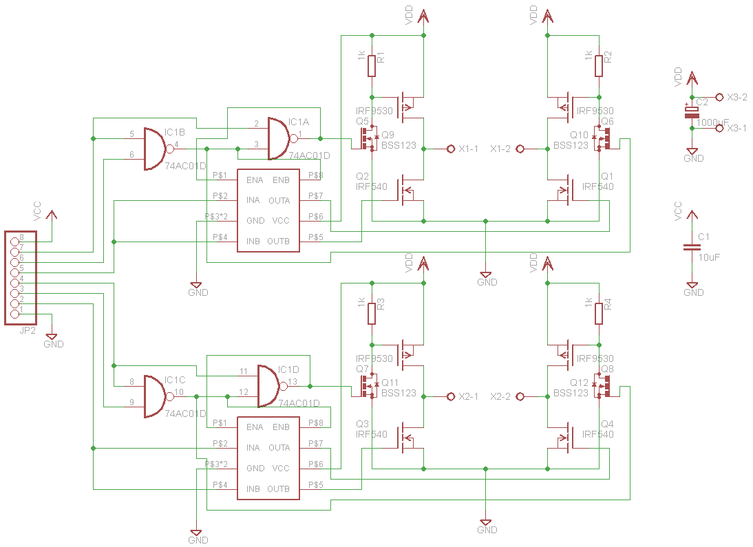
схема на 1 стр топика.Amper91 писал(а):Как можно эту задержку сделать аппаратно?



demon333 писал(а):Коллеги,а подскажите как можно простенько усилить выходную мощность на электромотор сервы?
Замысел такой,есть стандартная серва,которая работает на 5вольт,мы ее разбираем и вместо крохотного электродвигателя собираемся запитать электродвигатель под напряжение 12 вольт.То есть заводскую плату управления сервы использовать в качестве источника управляемого сигнала ,нужно только "раскачать" выходной сигнал под новое напряжение и ток.На ум приходит что то типа операционного усилителя на выходе,но может кто подскажет простенькое решение на операционниках или еще чего готовое?
Вариант готовых контроллеров двигателей,использующих стандартный р/у сигнал, не катит,задача хакнуть Лего,а там пока что доступ только к проводам на электромотор.
Вот память подводит,лет пятнадцать назад мы вроде такую фигню проделали на одной всего микросхеме,но хоть убейте ,не могу теперь вспомнить что и как делали.То есть помню что разобрал серву и платку тупо припаял к какой то микрухе...вроде операционник,а что было еще не могу вспомнить.

Вернуться в Электроника, электротехника
Сейчас этот форум просматривают: нет зарегистрированных пользователей и гости: 0