|  | roboforum.ruТехнический форум по робототехнике. |  | 
barakuda62 писал(а):При таком сопротивлении грелка твоя кушает 15 ампер, блок выдать может 20 ампер,это если честных, по мере прогрева сопротивление подупало, соответственно подрос и ток, и через 24 сек БП и крякнул.
При таких размерах надо на 220 переходить.

setar писал(а):abuharsky писал(а):Чтото не пойму.
Купил твёрдотельное реле SSR DD 25A
Подключил по схеме, все работает, но реле греется очень сильно
так и должно быть, у меня аналогичное на 120А
греется безбожно, эксплуатирую в купе с процессорным активным радиатором (какой то пентиум старый)
barakuda62 писал(а):Большой столик проще самому сделать, я тут на 71 стр. мутил столик, вот уже как месяц активной эксплуатации, доволен как слон, электроника разгружена, ничего не греется, советую всем с большими столами заняться рукоделием, как оказалось самая большая проблема это раздобыть лист дюралюминия, остальное дело это купить клей радиал, и дело в шляпе.
Тен можно купить тут http://www.aholod.ru/catalog/177/
 , плата делается лазероутюжной технологией за 15 мин, тебе желательно поставить под симистор небольшой радиатор, могу нарисовать на досуге.
 , плата делается лазероутюжной технологией за 15 мин, тебе желательно поставить под симистор небольшой радиатор, могу нарисовать на досуге.abuharsky писал(а):так и должно быть, у меня аналогичное на 120А
греется безбожно, эксплуатирую в купе с процессорным активным радиатором (какой то пентиум старый)
тогда непонятно только одно, какой смысл от использования, если сравнить с обычным MOSFET в RAMPS ?
ну вместо 10 минут греется 15 минут, зато все компактно, понятно, а тут огромная махина SSR, греется безбожно, пожароопасно и никакого профита
 вы в контексте предыдущих вопросов/ответов привязали чужие параметры к моему решению, а каким током управляю я и не поинтересовались.
 вы в контексте предыдущих вопросов/ответов привязали чужие параметры к моему решению, а каким током управляю я и не поинтересовались. 
setar писал(а):разогрев до 110С сейчас (произвел утепления нижней части пробковым ковриком) порядка 5мин
 Думаю подложку для ламината распотрошить, но не уверен что покатит
 Думаю подложку для ламината распотрошить, но не уверен что покатит  
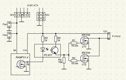
kindrat писал(а):Мосфеты же и параллелить можно

 отсюда отдельная сборка твердотельного реле, которая к слову так внутри и устроена
 отсюда отдельная сборка твердотельного реле, которая к слову так внутри и устроенаimdefined писал(а):А где ты пробковый коврик добыл? Я что-то хожу по всяким максидомам и домовым - ничего похожего не встречалДумаю подложку для ламината распотрошить, но не уверен что покатит

setar писал(а):из кухонного ассортимента IKEA там пачками по 4 коврика 300x400x4 примерно

setar писал(а):на таком токе так нельзя, можно так:
 
  
 
Сейчас этот форум просматривают: нет зарегистрированных пользователей и гости: 0