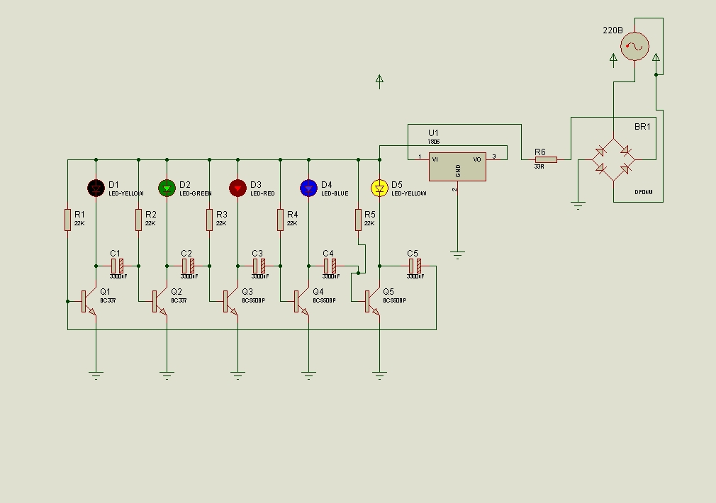
Правильно ли в этой схеме сделано безтрансформаторное питание от сети 220В???

![]() |
roboforum.ruТехнический форум по робототехнике. |
|










достал плату с кмоп схемой.
, но время не подходило - поставил 330мкф и все оК







Dmitry__ писал(а):Тааааак, как закупоривать шомпанское?

Vovan писал(а):Не боись, логика пахает как надо!
кнопка №2 можно сказать почти не арбайтен... 
см. пост выше) обыска на признак косяка, оный был обнаружен!
( для Вована: в нижней, по схеме, времязадающей цепи диод был(!) запаралелен кнденсатору(!)


Вернуться в Новичкам или основы основ роботостроения.
Сейчас этот форум просматривают: нет зарегистрированных пользователей и гости: 0