А я еще добавлю, что на форуме много про MOSFET'ы говорилось...
Особо рекомендую темы:
1. H-мост (H-bridge) и все о нем
2. Транзистор - как работает.
Еще я пытался разобраться с даташитами на мосфеты там: Правильная работа с MOSFETами. Давно это было, но вроде что-то полезное звучало.

ну зато я не претендую курсы писать
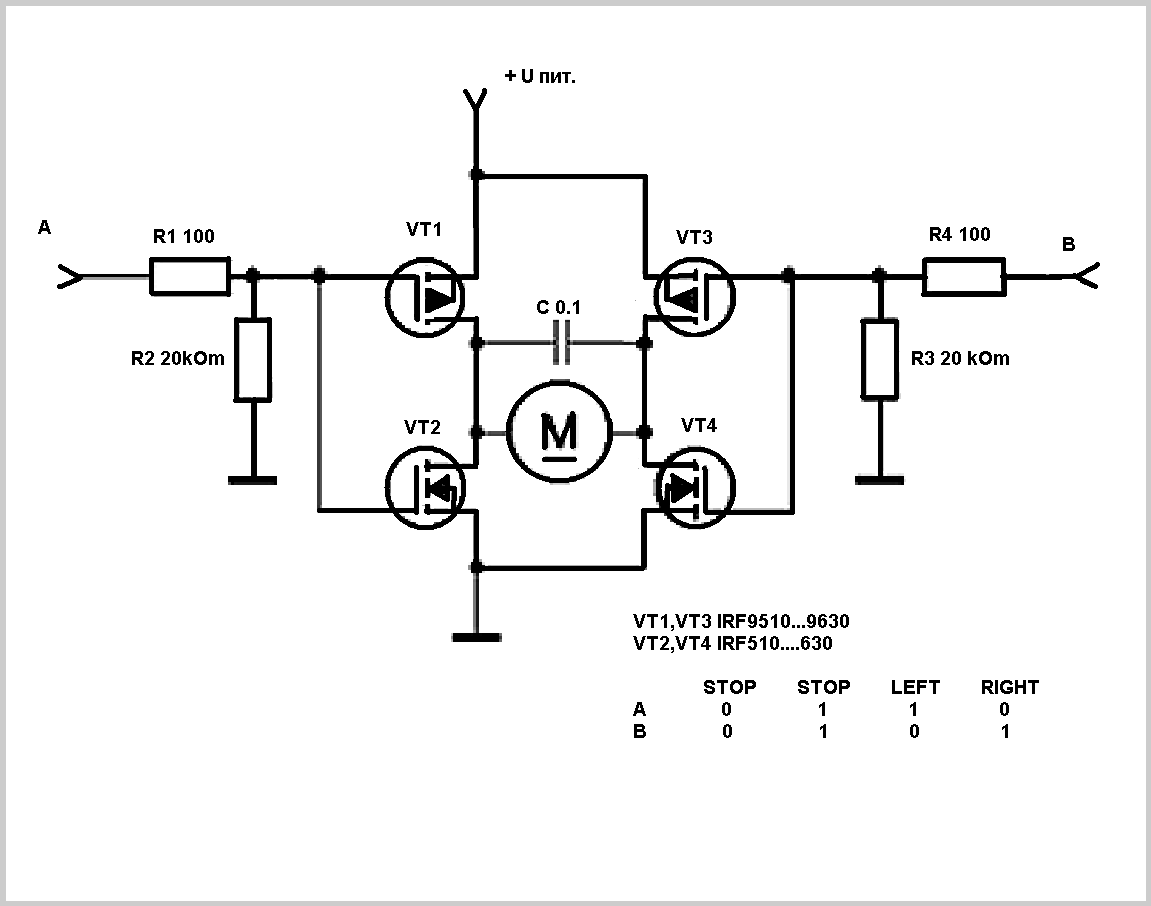
,но вот проблемма , греются верхнии irf9540,точнее по одному в зависимости в какую сторону крутить,крутиш в одну греется один в другую другой, подключил я к мосту мотор от шуруповерта, померил амперметром ,жрет он 2-а ампера на холостом.Сделал все по схеме. Непонятно