![]() |
roboforum.ruТехнический форум по робототехнике. |
|


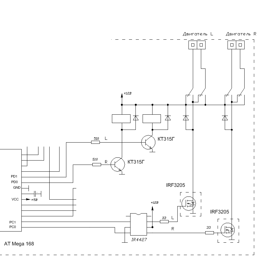
Rockman писал(а):Как бэ думал, что раз человек сделал по данной схеме драйвер для шасси, то и у меня должно было получиться - ситуация и задачи то аналогичные.
У меня два шасси по такой схеме собрано, проблемм нет.
?????Rockman писал(а):Тип и частоту ШИМ не знаю, стандартные наверное
Нормальное это какое? У меня например на движки идут провода сечением 4 кв.мм.,а от аккума 6 кв. мм. Иначе падение напряжения сказывается 5-8 ампер при 12 вольтах это не шутка.Rockman писал(а):Проводочки силовые вполне нормального сечения,
Вот этого нельзя делать. Питать надо от того же источника от которого моторы запитаны, иначе смысл драйвера теряется.Rockman писал(а): запитать IR4427 от другого источника
Ну многожильный провод медный, типа акустического для больших колонок(красно-чёрный). Похожие провода в автомобильной проводке.
Korbofos писал(а):переживаю за ресурс
У меня в газонокосилке такие же стоЯт, третий год эксплуатирую в гораздо жестких условиях, и ничего, работают
Да, стальной вал в бронзовой втулке. Учитывая диаметр и скорость вращения, а так же наличие смазки внутри редуктора, износ должен быть минимален.Korbofos писал(а):выходной вал сидит в металлической втулке?
Сейчас этот форум просматривают: нет зарегистрированных пользователей и гости: 0