roboforum.ru

Технический форум по робототехнике.

Н-мост мощный варианты схем

Резисторы, транзисторы, конденсаторы, микросборки, чип компоненты ...
Вопросы согласования управляющих модулей с периферией.

Re: Н-мост мощный варианты схем

Сообщение Redallex » 19 июн 2008, 15:45

Ну мне просто значит повезло, приехал и купил 8) (правда зимой), поковырять только руки не дошли :(

А на их сайте отмечено, что есть в корпусе MultiPowerSO-30, видимо глюк...
"Сначала похвали, а потом критикуй!"
Аватара пользователя
Redallex
 
Сообщения: 247
Зарегистрирован: 13 янв 2008, 22:05
Откуда: Пермь
ФИО: Александр

Re: Н-мост мощный варианты схем

Сообщение avr123.nm.ru » 19 июн 2008, 16:01

EdGull писал(а):в какой конторе они есть в наличии ?


http://efind.ru/icsearch/?c=asis&stock= ... h=VNH2SP30
Аватара пользователя
avr123.nm.ru
отсылающий читать курс
 
Сообщения: 14195
Зарегистрирован: 06 ноя 2005, 04:18
Откуда: Москва
Предупреждения: -8

Re: Н-мост мощный варианты схем

Сообщение EdGull » 19 июн 2008, 16:30

1. ну и в какой? :ROFL:
2. авр, ты думаешь я не умею пользоваться ефиндом? :D
Аватара пользователя
EdGull
 
Сообщения: 10211
Зарегистрирован: 28 дек 2004, 20:33
Откуда: Тольятти
Skype: Ed_Gull
прог. языки: Bascom AVR Basic
ФИО: Гуль Эдуард Викторович

Re: Н-мост мощный варианты схем

Сообщение avr123.nm.ru » 19 июн 2008, 16:44

Если умеешь - чего ж спрашиваешь в какой ?
Аватара пользователя
avr123.nm.ru
отсылающий читать курс
 
Сообщения: 14195
Зарегистрирован: 06 ноя 2005, 04:18
Откуда: Москва
Предупреждения: -8

Re: Н-мост мощный варианты схем

Сообщение RoboTok » 19 июн 2008, 18:03

Кстати, точно VNH2SP30 очень интересный вариант, но мне они не подошли из-за низкого тока и напряжения работы.

Добавлено спустя 8 минут 5 секунд:
Стоит он 500р. и есть в Терре.
Аватара пользователя
RoboTok
 
Сообщения: 1060
Зарегистрирован: 04 фев 2008, 13:18
Откуда: Москва
прог. языки: PHP

Re: Н-мост мощный варианты схем

Сообщение Duhas » 19 июн 2008, 20:58

кхм, ИС эт хорошо конечно, но не для таких схем имхо..

для питания ниже 20 вольт подойдет схема от опен серво.. + драйверы нижних полевиков на дикрете..

к этому еще логику 1-2 корпуса SO-14 и будет конфетка.. ну и по видимому пара оптопар..

итого 4 ключа + 4-6 транзюков на драйверы, + 2 SO-14 + 2 оптопары DIP4..

имеем драйвер на напругу до 18 вольт.. ключи берем на нужный ток...

из +:
все просто, хорошие фронты при открывании ключей, подбор ключей в соотвествиях цена/ток.. управление в 2 линии ШИМ и направление, никаких заморочек с ограничением ШИМ-а.. от 0 до 100%..

из -:
питание только до 18 вольт, выше великовата опасность пробоя затвора...
ключи с разной проводимостью.. что в принципе не так важно гораздо больше тепла выделится на переходных процессах чем из-за увеличения сопр канала..

я тут для привода робота ТУР10К вообще соорудил ПН с 4-мя напряжениями для отдельных драверов ключей..
DSCN1344.JPG

и ничего все работает на ура.. увы пока не удалось погонять на целевом двигателе.. когда хотел и было время препод гнида не дал.. дурак у нас препод по приводам роботов.. увы :o :cry:

в общем предполагается 36-40 вольт и ток до 10 ампер, постоянный...
«Как сердцу выразить себя? … Мысль изреченная есть ложь!»
В этом мире меня подводит доброта и порядочность...
"двое смотрят в лужу, один видит лужу, другой отраженные в ней звезды"
Аватара пользователя
Duhas
 
Сообщения: 6338
Зарегистрирован: 15 сен 2007, 13:03
Откуда: Красноярск
прог. языки: ASM(МК), C(PC)
ФИО: Гагарский Андрей Александрович

Re: Н-мост мощный варианты схем

Сообщение EdGull » 19 июн 2008, 21:46

2Duhas нарисуй плиз схему а то как-то замудренно ты всё описал

Добавлено спустя 7 минут 48 секунд:
avr123.nm.ru писал(а):Если умеешь - чего ж спрашиваешь в какой ?

потому что В РЕАЛЕ НИ У КОГО НЕТ!
буржуинские конторы не интересуют.
У наших в реале нет!
Прежде чем советовать позвони и спроси реальные остатки, меня интересуют только нормо-упаковки для оптовых цен.
А efind.ru это как забор на которм математическую формулу пишут, а заглянешь а там дрова лежат.
Аватара пользователя
EdGull
 
Сообщения: 10211
Зарегистрирован: 28 дек 2004, 20:33
Откуда: Тольятти
Skype: Ed_Gull
прог. языки: Bascom AVR Basic
ФИО: Гуль Эдуард Викторович

Re: Н-мост мощный варианты схем

Сообщение avr123.nm.ru » 19 июн 2008, 21:57

EdGull писал(а):Прежде чем советовать позвони и спроси .


Ты серьезно ? ИМХО бред это очевидный. Почему я должен обзванивать кого-то ?
Не нравится линк - не используй просто. Другие люди воспользуются возможно.
Аватара пользователя
avr123.nm.ru
отсылающий читать курс
 
Сообщения: 14195
Зарегистрирован: 06 ноя 2005, 04:18
Откуда: Москва
Предупреждения: -8

Re: Н-мост мощный варианты схем

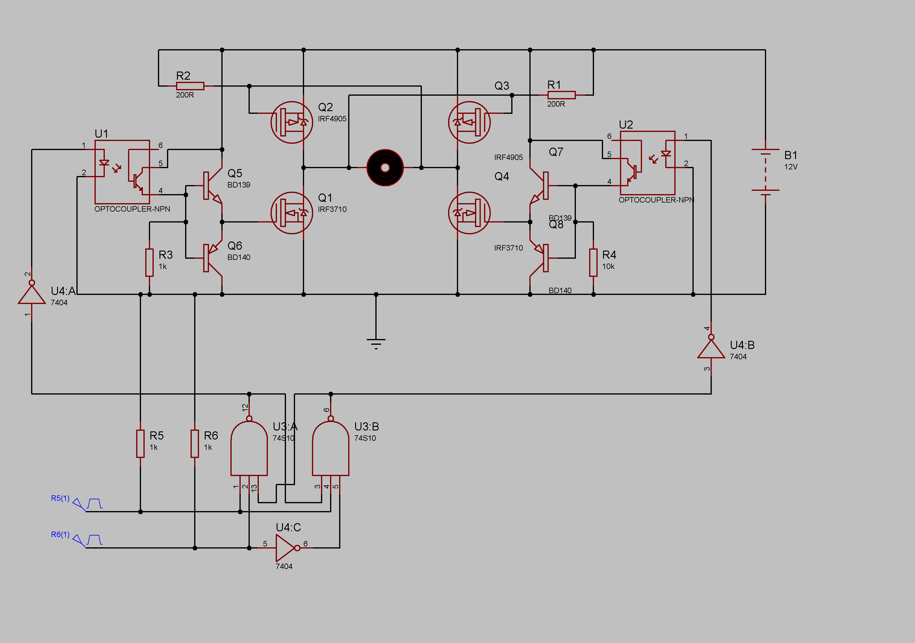
Сообщение Duhas » 19 июн 2008, 22:26

ну воть...
low_volt_dr.PNG
Последний раз редактировалось Duhas 19 июн 2008, 22:46, всего редактировалось 1 раз.
«Как сердцу выразить себя? … Мысль изреченная есть ложь!»
В этом мире меня подводит доброта и порядочность...
"двое смотрят в лужу, один видит лужу, другой отраженные в ней звезды"
Аватара пользователя
Duhas
 
Сообщения: 6338
Зарегистрирован: 15 сен 2007, 13:03
Откуда: Красноярск
прог. языки: ASM(МК), C(PC)
ФИО: Гагарский Андрей Александрович

Re: Н-мост мощный варианты схем

Сообщение EdGull » 19 июн 2008, 22:37

Блин! Симпотно получается...
А это проверенная схема?
Ты ее собирал?
Аватара пользователя
EdGull
 
Сообщения: 10211
Зарегистрирован: 28 дек 2004, 20:33
Откуда: Тольятти
Skype: Ed_Gull
прог. языки: Bascom AVR Basic
ФИО: Гуль Эдуард Викторович

Re: Н-мост мощный варианты схем

Сообщение Duhas » 19 июн 2008, 22:50

эту конкретно - нет... но принципы все верные.. главное с логикой разобраться, чтобы она в нулевом состоянии оптопару на зажигала, а то был такой глюк ((

Н мост работает как в опен серво...

драверы нижних ключе так работать будут 100%, только надо бы снабберов туда повесить.. РЦ цепочку..но ее под частоту ШИМ считать нада да и как я хз (

логика - РС триггер с доп входом для ШИМ...

в принципе все оч просто... ладно попер экзамен учить, если что пиши в аську.. а то я нынче тут редко бываю (
«Как сердцу выразить себя? … Мысль изреченная есть ложь!»
В этом мире меня подводит доброта и порядочность...
"двое смотрят в лужу, один видит лужу, другой отраженные в ней звезды"
Аватара пользователя
Duhas
 
Сообщения: 6338
Зарегистрирован: 15 сен 2007, 13:03
Откуда: Красноярск
прог. языки: ASM(МК), C(PC)
ФИО: Гагарский Андрей Александрович

Re: Н-мост мощный варианты схем

Сообщение EdGull » 19 июн 2008, 23:29

Жалко что не проверял.
Тогда подождем что другие скажут...

Добавлено спустя 36 минут 25 секунд:
2Duhas
Я тут посмотрел-подумал, снова посмотрел-подумал... а нафига из-за 2х35р. на IR2104 такую схемищу городить?
Да и полевики у РОботока дешевле намного получается и номенклатурный ряд меньше, а это опять же таки снижение цены и затрат на монтаж и стоимость ПП.
Аватара пользователя
EdGull
 
Сообщения: 10211
Зарегистрирован: 28 дек 2004, 20:33
Откуда: Тольятти
Skype: Ed_Gull
прог. языки: Bascom AVR Basic
ФИО: Гуль Эдуард Викторович

Re: Н-мост мощный варианты схем

Сообщение Duhas » 19 июн 2008, 23:43

на полевики не смотреть )) они от фонаря взяты ))

в общем у схемы Роботок-а есть свои минусы и плюсы.. для меня больше минусов...
«Как сердцу выразить себя? … Мысль изреченная есть ложь!»
В этом мире меня подводит доброта и порядочность...
"двое смотрят в лужу, один видит лужу, другой отраженные в ней звезды"
Аватара пользователя
Duhas
 
Сообщения: 6338
Зарегистрирован: 15 сен 2007, 13:03
Откуда: Красноярск
прог. языки: ASM(МК), C(PC)
ФИО: Гагарский Андрей Александрович

Re: Н-мост мощный варианты схем

Сообщение EdGull » 20 июн 2008, 00:03

там экономии рублей 50, а деталей раставлять уманаешся и они все разные
а в Роботоковской схеме 2 соика положил и фсё.
кстати, обситал смету, опять Роботоковская по цене по отношению к VNH3SP30 рулит.
видать так и прийдется на ней остановиться.
Аватара пользователя
EdGull
 
Сообщения: 10211
Зарегистрирован: 28 дек 2004, 20:33
Откуда: Тольятти
Skype: Ed_Gull
прог. языки: Bascom AVR Basic
ФИО: Гуль Эдуард Викторович

Re: Н-мост мощный варианты схем

Сообщение Duhas » 20 июн 2008, 06:38

каждому конечно свое... но по доставабельности и повторяемости моя схема лучше )))

если доставабельность не проблема, тогда можно сделать все покрасивее... ключи в SO-8.. 4 шт, драйверы ключа SO-8 2 шт, оптопары 2 шт...

на 1 мост..

ключи в любом драйвере не отменял никто можно о них и не говорить...
два SO-8 вместо 1... + оптопары... последние имхо и у Роботока воткнуть не помешало бы..

итого разница: в 1 корпус....
ИМХО, если делать человеческий универсальный драйвер, то на N-канальниках, + для верхних ключей отдельное питание... притом можно сделать еще и универсальную ПП, чтобы для любого напр питания изменялось число витков первички транса и резюк 1.. ну и ключи ессно )))

зато нада будет - подцепите туда хоть ДПТ на 500В )

вопрос в том что нужно от схемы EdGull

вопщем думайте... если мои мысли интересны, готов потратить немного времени и денег на проверку схем...
«Как сердцу выразить себя? … Мысль изреченная есть ложь!»
В этом мире меня подводит доброта и порядочность...
"двое смотрят в лужу, один видит лужу, другой отраженные в ней звезды"
Аватара пользователя
Duhas
 
Сообщения: 6338
Зарегистрирован: 15 сен 2007, 13:03
Откуда: Красноярск
прог. языки: ASM(МК), C(PC)
ФИО: Гагарский Андрей Александрович

Пред.След.

Вернуться в Электроника, электротехника

Кто сейчас на конференции

Сейчас этот форум просматривают: нет зарегистрированных пользователей и гости: 0

cron