roboforum.ru

Технический форум по робототехнике.

Н-мост мощный варианты схем

Резисторы, транзисторы, конденсаторы, микросборки, чип компоненты ...
Вопросы согласования управляющих модулей с периферией.

Н-мост мощный варианты схем

Сообщение RoboTok » 15 апр 2008, 23:21

Вот решил обновить свой драйвер двигателя на L298.

Схему выкладываю.
Жду комментарии.

==========
СХЕМА НЕ РАБОЧАЯ !!! уж 100 раз говорено ...

ЧИТАТЬ ! viewtopic.php?f=4&t=877

ИМХО схема будет работать если ШИМ подавать одновременно и в противофазе на входы IN драйверов IR2104 а входы SD - использовать по их назначению - для выключения драйверов например при перегрузке по току.

При этом диагонали моста будут постоянно переключаться с частотой
ШИМ и с паузой около 500 нС встроеной в IR2104. Значит бутстрапные конденсаторы будут заряжаться нормально.

Питание драйыеров советую делать от 12 вольт до 17 вольт !

==========< avr123.nm.ru >
Вложения
Untitled-1.gif
Аватара пользователя
RoboTok
 
Сообщения: 1060
Зарегистрирован: 04 фев 2008, 13:18
Откуда: Москва
прог. языки: PHP

Re: Н-мост моЩный на 10 и более Ампер

Сообщение Duhas » 15 апр 2008, 23:32

1 - проверить полумосты на идентичность ...
2 - ну будет ли проблем с драйверами с бутстрапным кондером что в ветк е с подобным названием в готовых модулях ? моежт все-таки проще собрать схему на дискрете?
«Как сердцу выразить себя? … Мысль изреченная есть ложь!»
В этом мире меня подводит доброта и порядочность...
"двое смотрят в лужу, один видит лужу, другой отраженные в ней звезды"
Аватара пользователя
Duhas
 
Сообщения: 6338
Зарегистрирован: 15 сен 2007, 13:03
Откуда: Красноярск
прог. языки: ASM(МК), C(PC)
ФИО: Гагарский Андрей Александрович

Re: Н-мост моЩный на 10 и более Ампер

Сообщение RoboTok » 16 апр 2008, 01:09

На рассыпухе не хочу.
Проблемы будут если ШИМ выставить не хорошо :Yahoo!:
С идетничностью, что то я промахнулся :ROFL:
Аватара пользователя
RoboTok
 
Сообщения: 1060
Зарегистрирован: 04 фев 2008, 13:18
Откуда: Москва
прог. языки: PHP

Re: Н-мост моЩный на 10 и более Ампер

Сообщение RoboTok » 16 апр 2008, 13:41

Блин я ту ветку читал, наверно надо ещё прочитать внимательно.
Аватара пользователя
RoboTok
 
Сообщения: 1060
Зарегистрирован: 04 фев 2008, 13:18
Откуда: Москва
прог. языки: PHP

Re: Н-мост моЩный на 10 и более Ампер

Сообщение RoboTok » 16 апр 2008, 22:15

Посмотрел схему и поговорил с людьми, которые уже делали похожую схему с питанием верха в бутстрапном режиме.
И мне подтвердили, что схема работает !!!
Только ШИМ нельзя подавать более 98% иначе ёмкость бустрапная разряжается и ключ становится не управляемый.

А твои советы и схемы AVR123 очень гиморойные с большим кол-вом расыпухи.
Всякое питание через трансформатор или удвоитель будет сложнее чем ограничить программно максимальный ШИМ до 98%.
А делать верх на П ключах имеет тоже свои ограничения, например токи уже малые и напряжение низкое у такого драйвера.

А ёмкость бутстрапа у закрытого верхнего ключа будет заряжаться через нижний открытый ключ, а при переключении нижний ключ закрыт, а верхний периодически закрывается заряжая ёмкость.

Что скажешь AVR123 ??? :lol:
Аватара пользователя
RoboTok
 
Сообщения: 1060
Зарегистрирован: 04 фев 2008, 13:18
Откуда: Москва
прог. языки: PHP

Re: Н-мост моЩный на 10 и более Ампер

Сообщение avr123.nm.ru » 16 апр 2008, 23:24

RoboTok писал(а):Посмотрел схему и поговорил с людьми, которые уже делали похожую схему с питанием верха в бутстрапном режиме.
И мне подтвердили, что схема работает !!!


И вечные двигатели работают у людей. Интернет забит под завязку прожектами патентами и т.п.

RoboTok писал(а):А ёмкость бутстрапа у закрытого верхнего ключа будет заряжаться через нижний открытый ключ


Так точно.

RoboTok писал(а):а верхний периодически закрывается заряжая ёмкость.


В Н-мосте с ШИМ в обоих диагоналях - ДА.

Но на вашей схеме на верх ШИМ не подается. Чежэто ключ будет закрываться ПЕРИОДИЧЕСКИ ?
Аватара пользователя
avr123.nm.ru
отсылающий читать курс
 
Сообщения: 14195
Зарегистрирован: 06 ноя 2005, 04:18
Откуда: Москва
Предупреждения: -8

Re: Н-мост моЩный на 10 и более Ампер

Сообщение RoboTok » 16 апр 2008, 23:33

avr123.nm.ru писал(а):Но на вашей схеме на верх ШИМ не подается. Чежэто ключ будет закрываться ПЕРИОДИЧЕСКИ ?


Вы посмотрите внимательно на драйвер двигателя.
Вот ДШ:
http://www.terraelectronica.ru/pdf/IR/IR2104.pdf

Страница 4 в ДШ.

ПИН SD подаёт инверсный ШИМ на оба ключа, а ПИН IN переключает ключи.
Аватара пользователя
RoboTok
 
Сообщения: 1060
Зарегистрирован: 04 фев 2008, 13:18
Откуда: Москва
прог. языки: PHP

Re: Н-мост моЩный на 10 и более Ампер

Сообщение avr123.nm.ru » 16 апр 2008, 23:45

ИМХО схема будет работать если ШИМ подавать одновременно и в противофазе на входы IN драйверов IR2104 а входы SD - использовать по их назначению - для выключения драйверов например при перегрузке по току.

При этом диагонали моста будут постоянно переключаться с частотой
ШИМ и с паузой около 500 нС встроеной в IR2104. Значит бутстрапные конденсаторы будут заряжаться нормально.

Питание драйыеров советую делать от 12 вольт до 17 вольт !

Добавлено спустя 2 минуты 20 секунд:
RoboTok писал(а):ПИН SD подаёт инверсный ШИМ на оба ключа, а ПИН IN переключает ключи.


Т.е. у вас на схеме ШИМ выводится либо на верх либо в низ в зависимости от сигнала на IN. А для бутстрапа ШИМ должен быть и в верху и в низу каждого плеча н-моста.
Аватара пользователя
avr123.nm.ru
отсылающий читать курс
 
Сообщения: 14195
Зарегистрирован: 06 ноя 2005, 04:18
Откуда: Москва
Предупреждения: -8

Re: Н-мост моЩный на 10 и более Ампер

Сообщение RoboTok » 17 апр 2008, 00:38

Обновил схему. Увеличение конденсаторов до 10 мкФ не спасет и 0.1 удалять не нужно

С бутстрапрм ещё надо разобратся будет, что там и как.

Желательно ДО изобретения схем !!!
Вложения
Untitled-1.gif
Аватара пользователя
RoboTok
 
Сообщения: 1060
Зарегистрирован: 04 фев 2008, 13:18
Откуда: Москва
прог. языки: PHP

Re: Н-мост моЩный на 10 и более Ампер

Сообщение Duhas » 17 апр 2008, 02:22

halfbr.GIF
вот пол моста... такими драйверами я раскачивал затвор IRF3205, у которого длительный ток 80-110 ампер...

для ключей с мелкими зарядами затвора можно я думаю и транзюков вдрайвер найти помельче.. BC556-7 к примеру...
«Как сердцу выразить себя? … Мысль изреченная есть ложь!»
В этом мире меня подводит доброта и порядочность...
"двое смотрят в лужу, один видит лужу, другой отраженные в ней звезды"
Аватара пользователя
Duhas
 
Сообщения: 6338
Зарегистрирован: 15 сен 2007, 13:03
Откуда: Красноярск
прог. языки: ASM(МК), C(PC)
ФИО: Гагарский Андрей Александрович

Re: Н-мост моЩный на 10 и более Ампер

Сообщение avr123.nm.ru » 17 апр 2008, 09:58

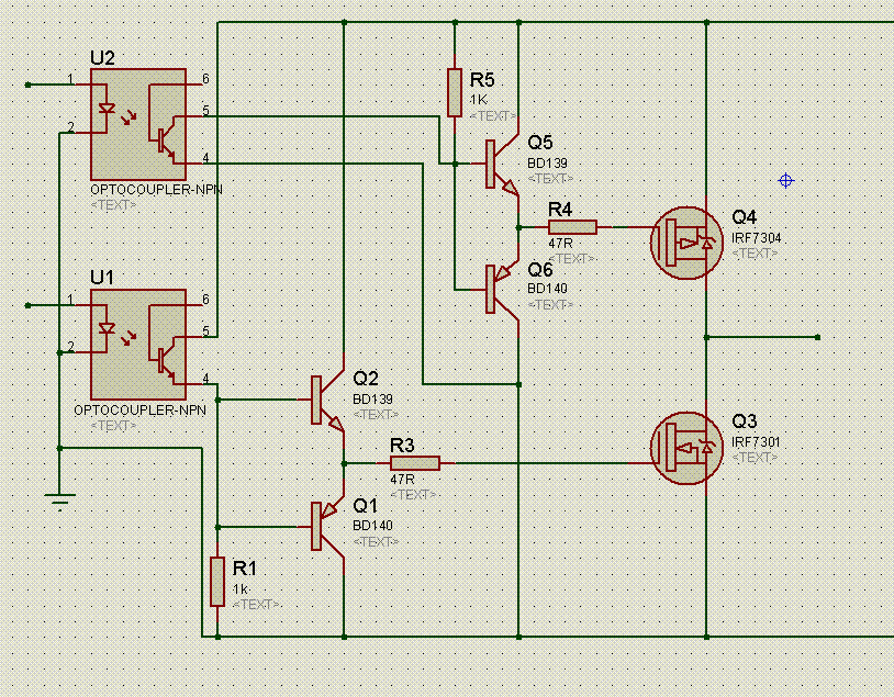
Вот схема Н-моста, котороя возможно будет работать.
Подключение MOSFET по схеме в даташите на драйвер IR2104.

Управление одним сигналом ШИМ - такой частоты при которой мотор будет умерено греться при ШИМ 50%.
Величина ШИМ допустима от 5 до 95% Питание Н-моста от 0 до 400 вольт (по мощным MOSFET).
Ток до 20% длительного тока MOSFET. Транзисторы должны быть на радиаторах.

Резисторы к затворам наверно нужны от 22 Ом и возможно их нужно зашунтировать
диодами 1n4148 для быстрого выключения транзисторов.

Защита по току должна притягивать к земле входы SD - например выходом ОК компараторов LM339.
Если нужен аналоговый сигнал с токового шунта то используйте ОУ mcp602.
http://eFind.ru

Генерация ШИМ - задача 8 курса http://avr123.nm.ru/z8.htm
Вложения
IR2104 драйверы моста.gif
Аватара пользователя
avr123.nm.ru
отсылающий читать курс
 
Сообщения: 14195
Зарегистрирован: 06 ноя 2005, 04:18
Откуда: Москва
Предупреждения: -8

Re: Н-мост мощный варианты схем

Сообщение Master » 17 апр 2008, 10:26

А что если в той схеме Н-моста которая дана на опенсерво поменять полевики
на более мощные не получится мощный Н-мост ?

ЕСТЬ ВЕДЬ ТОПИК - viewtopic.php?f=11&t=1963
Аватара пользователя
Master
 
Сообщения: 4468
Зарегистрирован: 21 дек 2006, 19:56
Откуда: Украина, г.Одесса
прог. языки: Delphi и С

Re: Н-мост мощный варианты схем

Сообщение RoboTok » 17 апр 2008, 14:45

На Openservo.org дан маломощный драйвер двигателя.
Там используется П ключи, которые могут работать с напряжением не выше напряжения пробоя (~20В).
И эти драйвера рассчитаны на низкие токи, т.к. у П ключей очень большое сопротивление в открытом состоянии.

Например, П канал ключи Ron 0.02 Ом, а у Н ключей есть экземпляры с Ron 0.0016, которые при токе 10А греться не будут !

Добавлено спустя 8 минут 12 секунд:
Re: Н-мост моЩный на 10 и более Ампер
Duhas писал(а):
halfbr.GIF
вот пол моста... такими драйверами я раскачивал затвор IRF3205, у которого длительный ток 80-110 ампер...

для ключей с мелкими зарядами затвора можно я думаю и транзюков вдрайвер найти помельче.. BC556-7 к примеру...


Таким драйвером хорошо отапливать квартиру, но ИМХО подключать двигатели мощнее 5А не стоит.
И напряжение питание двигателя ограничено 10В.

Добавлено спустя 1 час 46 минут 17 секунд:
Re: Н-мост моЩный на 10 и более Ампер
avr123.nm.ru писал(а):Вот схема Н-моста, котороя возможно будет работать.
Подключение MOSFET по схеме в даташите на драйвер IR2104.


Ну начнём 8)

Имеется 2 диагонали моста.

Возьмем закрытую диагональ на ключах Q2, Q3.
У обоих ключей драйвер MOSFET-ов соединил затворы с истоком ключей и на них 0, то есть они закрыты.

Далее разберём диагональ на ключах Q1, Q4.
Проблем с Q4 мы никаких не имеем т.к. у него исток к земле и питание драйвера U5.
Ключ же Q1 имеет подвешенный исток на котором должен быть потенциал 0 при закрытом ключе и 12В ( например ) при открытом.
Потенциал 0 мы создаём при соединении затвора Q1 и истока.
То есть закрыть ключ мы всегда сможем.
А вот открыть его сможем только, когда заряжена ёмкость C1, которая создаёт, как бы, ноль на истоке.
Для этого нам нужно заряжать ёмкость С1 периодически.
Как мы её можем зарядить ?
Ну во первых, открыть ключ Q2, что, конечно, нас не интересует и закрыть ключ Q1, что уже более интересно :)
Что же будет, если мы закроем ключ Q1 ?
Ну допустим у нас нагрузка резистор, тогда при открытом ключе Q4 у нас зарядится ёмкость C1 и мы сможем спокойно ШИМ-ить дальше.
А если у нас мотор ?
А он создаст противо-ЭДС и зарядит ёмкость C1 даже при закрытом ключе Q4.

Если мы захотим поменять направление, то Q4 у нас заряжал ёмкость во время работы диагонали Q1,Q4 и заряжал ёмкость С3 и без проблем сможем открыть диагональ Q2, Q3.

Единственное, что может не совсем подходить в этой схеме - это драйвер IR2104, с помощью которого я хотел добиться использования только 1 ноги МК с ШИМ.
Меняем драйвер на IR2101 и всё становится на свои места.

Ёмкости бутстрапа посоветовал человек делавший схему, как раз на IR2101.

Ну, что скажете дорогой AVR123 ?
Последний раз редактировалось RoboTok 17 апр 2008, 17:48, всего редактировалось 1 раз.
Аватара пользователя
RoboTok
 
Сообщения: 1060
Зарегистрирован: 04 фев 2008, 13:18
Откуда: Москва
прог. языки: PHP

Re: Н-мост мощный варианты схем

Сообщение avr123.nm.ru » 17 апр 2008, 16:04

RoboTok писал(а):драйвер IR2104, с помощью которого я хотел добиться использования только 1 ноги МК с ШИМ.


Я нарисовал выше схему которая управляется 1 сигналом ШИМ на драйверах IR2104.

RoboTok писал(а):Меняем драйвер на IR2101 и всё становится на свои места.


IR2101 не имеет встроеной паузы "Dead Time".
Аватара пользователя
avr123.nm.ru
отсылающий читать курс
 
Сообщения: 14195
Зарегистрирован: 06 ноя 2005, 04:18
Откуда: Москва
Предупреждения: -8

Re: Н-мост мощный варианты схем

Сообщение RoboTok » 17 апр 2008, 21:35

Лазил по форуму и наткнулся на пост AVR123 где он даёт ссылку на драйвер от Freescale сделанный по такой же схеме, которую я привёл выше :ROFL:
Так, что господин AVR123 прошу поправить мои посты с вашими резкими высказываниями и большим красным шрифтом.
Обновил схему.

Вопросы по ней.

1) Как вам энкодеры HOA0902 ?
2) Стоит ли ставить буфер OPA340 для защиты от перенапряжения и чтоб меньше нагружать усилитель на INA168 ?
3) Стоит ли ставить такой большой С7 ?
4) Какие посоветуете диоды D1, D2 ?
5) Где и как можно сделать купить резистор на 0.01 Ом или похожий ?
6) На прикидку, в драйвер нужен МК с 8 PWM, я хочу чтоб все каналы были аппаратные. Какой МК посоветуете ? (лучше ARM от NXP)
Вложения
Untitled-1.gif
Аватара пользователя
RoboTok
 
Сообщения: 1060
Зарегистрирован: 04 фев 2008, 13:18
Откуда: Москва
прог. языки: PHP

След.

Вернуться в Электроника, электротехника

Кто сейчас на конференции

Сейчас этот форум просматривают: нет зарегистрированных пользователей и гости: 1

cron