П.С.
Чуть-чуть переделав

![]() |
roboforum.ruТехнический форум по робототехнике. |
|

Duhas писал(а):они ж не откроются нормально

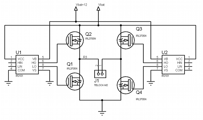
EdGull писал(а):выложил свой вариант Н-мостов 3-12В 48А
Вернуться в Электроника, электротехника
Сейчас этот форум просматривают: нет зарегистрированных пользователей и гости: 1