
![]() |
roboforum.ruТехнический форум по робототехнике. |
|


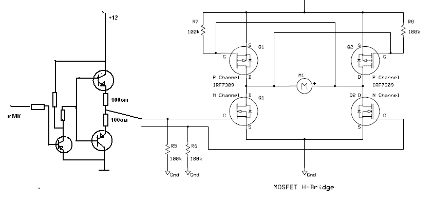
Michael_K писал(а):Схема... опять кривая, к сожалению...
То есть, если резюк в коллекторе первого транзюка достаточно мал...
махать-то она сможет кое как, но имхо, это хуже, чем просто нога проца...

boez писал(а):...Да нет, нормальная схема...
boez писал(а):у и вообще, схема с прямым подключением лучше, поскольку намного проще

)Michael_K писал(а):Но как мне кажется, это просто емкость верхнего затвора зарядилась вниз током в 6А - это нормально - просто, видимо, это все за микросекунду произошло...
boez писал(а): нижний затвор за ту же микросекунду (если это она) зарядился током в десятки мА
сюда воткнуть не получается - протеус ругается.а тебя не затруднит воткнуть амперметр в сток верхнего ключа Q1 (выводы 5,6)
( может это он раскрутился до ХХ и его ток упал до нуля)

Вернуться в Электроника, электротехника
Сейчас этот форум просматривают: нет зарегистрированных пользователей и гости: 0