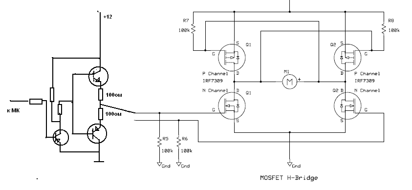
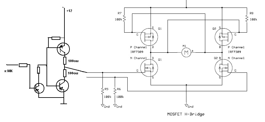
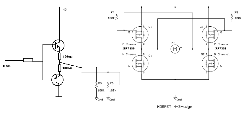
скрестить верхние затворы с нижними стоками и не париться.
Вот так:
![]() |
roboforum.ruТехнический форум по робототехнике. |
|

хуже не станет ведь
SiemX писал(а):Ну вот хочется мне драйвер поставить
SiemX писал(а):хуже не станет ведь

SiemX писал(а):Да, хотел npn, а нарисовал pnp![]()
C npn должно работать
Michael_K писал(а):Нет
12 вольт закорочены через базовые переходы транзисторов.
Michael_K писал(а):зачем?
Michael_K писал(а):ну... пока получается не очень...
Вернуться в Электроника, электротехника
Сейчас этот форум просматривают: нет зарегистрированных пользователей и гости: 0