|  | roboforum.ruТехнический форум по робототехнике. |  | 

D1mcon писал(а):2 =DeaD= в готовой схеме меня не устраивает ток транзисторов, малова-то.







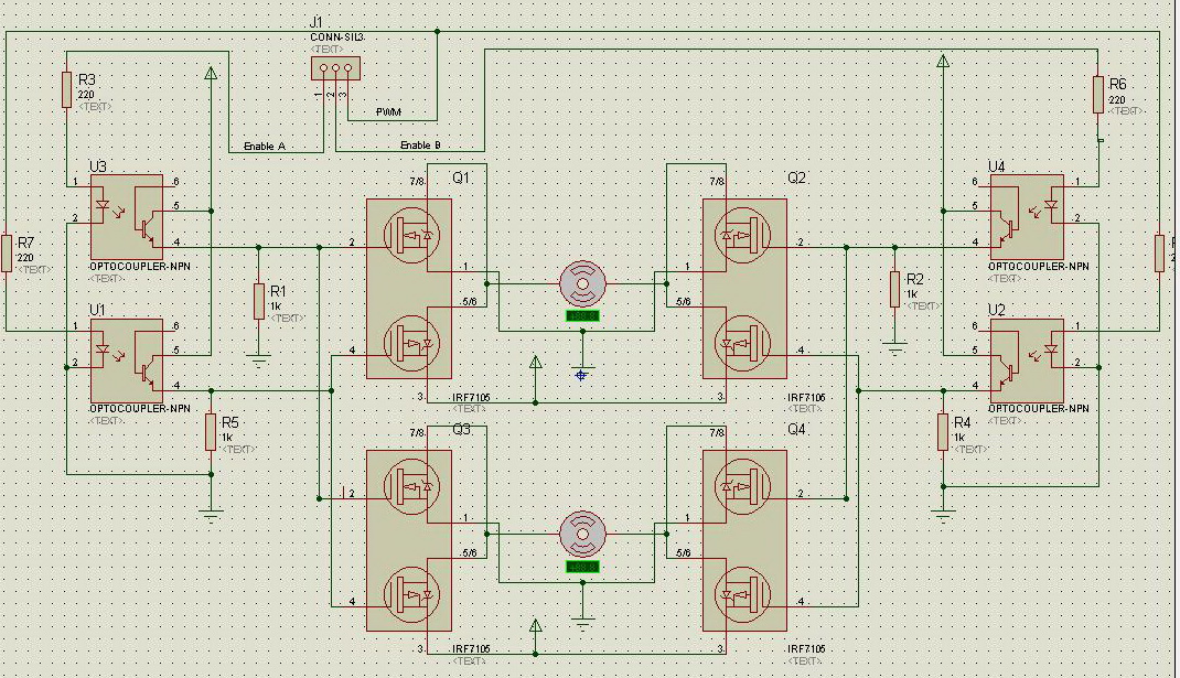
D1mcon писал(а):Воспользовавшись вашими советами сделал еще один вариант схемы.
Прошу высказать ваше мнение по этому варианту.


 
 
 ) все нижние транзисторы одновременно.
 ) все нижние транзисторы одновременно.
 Самая дешевая схема сдвоенного Н-моста?
 Самая дешевая схема сдвоенного Н-моста?

 и это за один мост.
 и это за один мост.


Вернуться в Электроника, электротехника
Сейчас этот форум просматривают: нет зарегистрированных пользователей и гости: 0