Верно. Сейчас компоную блоки, чтобы между ними пути прокинуть на одном слое, вращаю их.
Как это "восстановить трассы"?
![]() |
roboforum.ruТехнический форум по робототехнике. |
|





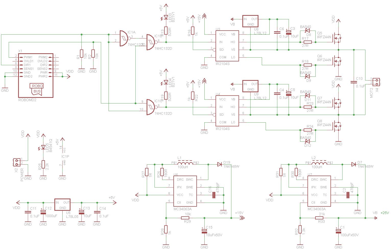
D1mcon писал(а):Что-то пересмотрев всю тему, так для себя и не нашел ответа, какую схему (микросхему) лучше использовать для работы с двигателем на 6в и 2А?
Вернуться в Электроника, электротехника
Сейчас этот форум просматривают: нет зарегистрированных пользователей и гости: 0