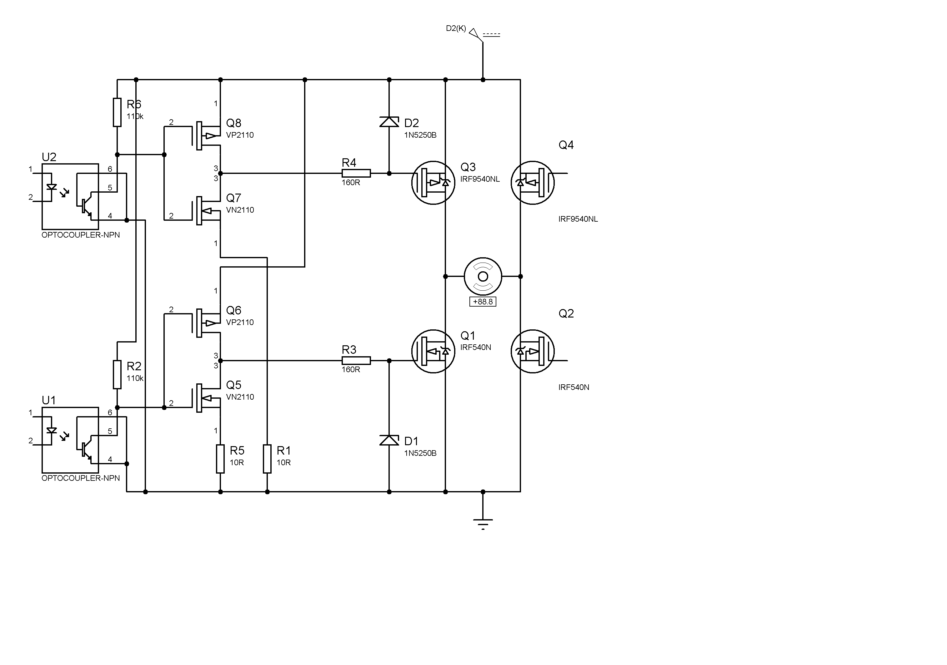
Да врдля он мощней - токи там пиковые указаны, а длительный ток у этих транзисторов пожплуй больше.SERGEY_M писал(а):вроде как драйвер мощнее чем 2N2222 + 2N5401 но горит чаще
вот
Добавлено спустя 1 минуту 59 секунд:
contr писал(а): IR2130 - три полумостовых драйвера в одном корпусе.
Правда ? Огромное спасибо за эту СЕКРЕТНУЮ и НЕДОСТУПНУЮ простым смертным информацию.

