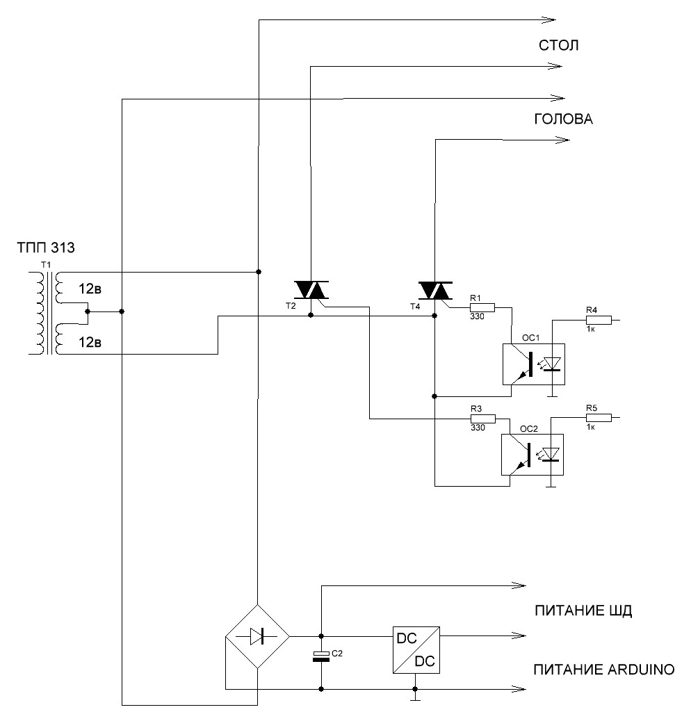
Я стол вот так подключил.
БП- трансформатор ТПП313
			
				|  | roboforum.ruТехнический форум по робототехнике. |  | 
MEG писал(а): термопара показывает всего 80. Что-то перебор это.
unigenum писал(а):чтобы оно прогрелось, нужно ждать минут 10-15 перед измерением

skela писал(а):китайский, красный, 20*20 или чуть больше.
skela писал(а): До 100 градусов еще не грел, так как не вижу пока в этом смысла
как-то одно с другим слабо вяжется, т.к. для АБС 110 градусов самое то.skela писал(а):у меня только авс
skela писал(а):Наблюдается явное противоречие в нагреве стола и одновременном охлаждении зоны печати.

skela писал(а):и где эти 110 градусов? на столе?
смотря какая конструкция принтера, в закрытом ящике будет достаточно тепло, у меня 60 градусов внутри принтера, что хорошо, пластик не так сильно корёжит.skela писал(а):а в 5 мм над столом?

Сейчас этот форум просматривают: нет зарегистрированных пользователей и гости: 0