roboforum.ru

Технический форум по робототехнике.

Arduino - шаг за шагом

Как собрать и запрограммировать робота на Arduino(Freeduino, Roboduino, Seeduino ...). Используем Wiring и Processing.

Re: Arduino - шаг за шагом

Сообщение Kitam1n » 05 июн 2012, 10:55

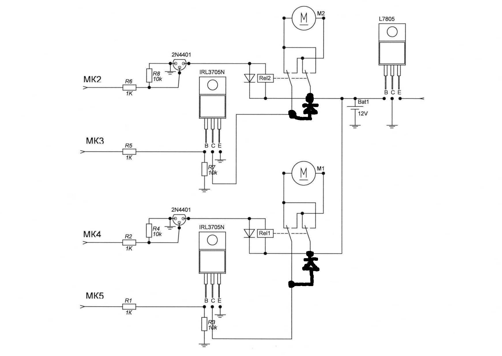
Спешу выложить схему своего "шилда", точно такой как спаян, сильно ногами по почкам не бейте, по голове полезней. (в скобках ДШ).
1) IRL3705N (2шт) - ШИМ моторов (http://axon.at.ua/dts/IRL3705.pdf)
2) 2N4401 (2шт) - вкл/выкл реле (http://www.fairchildsemi.com/ds/2N/2N4401.pdf)
3) реле 8-ми контактное Q-7630 http://www.quartz1.com/price/PIC/160Q0763004.pdf
4) L7805 поставил для серв, потом добавлю к нему 2 конденсатора.

Если что наврал извиняйте, исправлю!

Напомню что Дуня периодически виснет :(
Вложения
Шилд.jpg
Лучше переесть, чем недоспать.
Аватара пользователя
Kitam1n
 
Сообщения: 343
Зарегистрирован: 30 мар 2012, 16:39
Откуда: Москва
прог. языки: C#, Си, php
ФИО: Влад

Re: Arduino - шаг за шагом

Сообщение =DeaD= » 05 июн 2012, 15:18

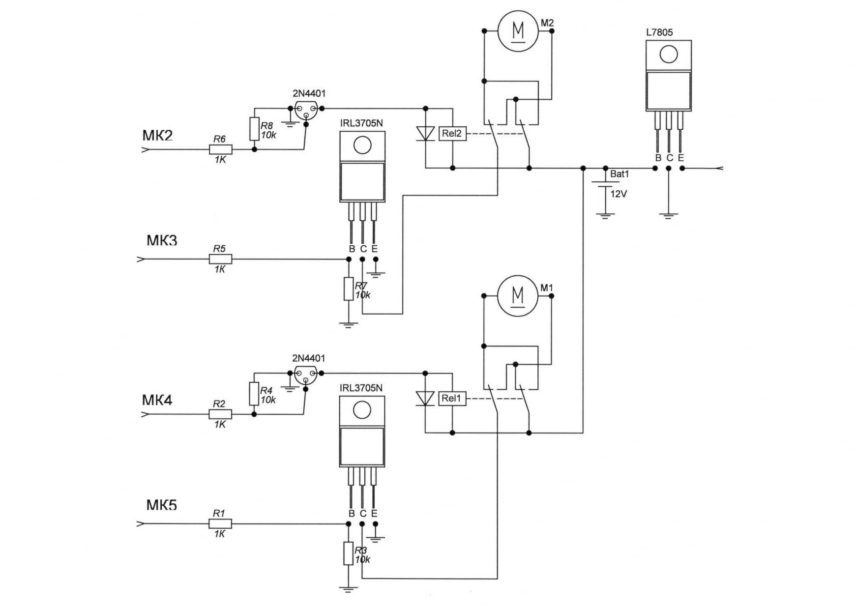
Вот как надо ставить защитные диоды. например, можно поставить HER508, лучше сдвоенные :).
Вложения
Шилд2.jpg
Проект [[Open Robotics]] - Универсальные модули для построения роботов
Аватара пользователя
=DeaD=
 
Сообщения: 24218
Зарегистрирован: 06 окт 2004, 18:01
Откуда: Ебург
прог. языки: C++ / PHP / 1C
ФИО: Антон Ботов

Re: Arduino - шаг за шагом

Сообщение Kitam1n » 05 июн 2012, 21:23

сделаю, спасибо, а что значит сдвоенные? Т.е. 2 параллельно?
Лучше переесть, чем недоспать.
Аватара пользователя
Kitam1n
 
Сообщения: 343
Зарегистрирован: 30 мар 2012, 16:39
Откуда: Москва
прог. языки: C#, Си, php
ФИО: Влад

Re: Arduino - шаг за шагом

Сообщение =DeaD= » 06 июн 2012, 15:32

Ага.
Проект [[Open Robotics]] - Универсальные модули для построения роботов
Аватара пользователя
=DeaD=
 
Сообщения: 24218
Зарегистрирован: 06 окт 2004, 18:01
Откуда: Ебург
прог. языки: C++ / PHP / 1C
ФИО: Антон Ботов

Re: Arduino - шаг за шагом

Сообщение Kitam1n » 07 июн 2012, 16:46

А так как вообще схема? Не слишком облегченная? Сопротивления на контакты с Ардуино нормальные? Может что еще добавить для стабильности и/или доп защиты?
Лучше переесть, чем недоспать.
Аватара пользователя
Kitam1n
 
Сообщения: 343
Зарегистрирован: 30 мар 2012, 16:39
Откуда: Москва
прог. языки: C#, Си, php
ФИО: Влад

Re: Arduino - шаг за шагом

Сообщение Duhas » 08 июн 2012, 08:38

1ком на затвор как то великовато.. та что будет ? вкл/выкл или ШИМ ? частота ?
«Как сердцу выразить себя? … Мысль изреченная есть ложь!»
В этом мире меня подводит доброта и порядочность...
"двое смотрят в лужу, один видит лужу, другой отраженные в ней звезды"
Аватара пользователя
Duhas
 
Сообщения: 6338
Зарегистрирован: 15 сен 2007, 13:03
Откуда: Красноярск
прог. языки: ASM(МК), C(PC)
ФИО: Гагарский Андрей Александрович

Re: Arduino - шаг за шагом

Сообщение Kitam1n » 08 июн 2012, 09:18

Duhas,
Знаю что многовато.
У IRL - ШИМ, частоту я не знаю, не разбираюсь :oops: , Использую Ардуино и джойстик от самого малого (писк) до полного хода, какая там частота? Изначально стоял 100 Ом, но когда поставил 1К, транзюки значительно стали меньше греться, поэтому и оставил 1К. На что влияет это сопротивление? На открытие/закрытие?
N4401 включает реле, когда стояло 100 Ом Ардуина висла после 3-5 включения реле, поставил 1К, стала виснуть раз в ~20 минут. ПОЧЕМУ? Что-то не так, может добавить сопротивление или еще что-то? Явно какой то сбой, то ли КЗ контактов Ардуино, или обратный ток какой :(

Добавлено спустя 16 минут:
=DeaD=,
Добавил диоды как ты посоветовал, и заплакал в хорошем смысле слова: целую неделю не спеша паял этот шилд, думал как все расставить что бы радиаторы встали. А теперь с диодами транзисторы ели ели потеплели. :o Где я был раньше.
НО заметил особенность на заднем ходе когда включаются реле - при остановке моторы стали резко тормозить как колом! Почему только задний и откуда это взялось не знаю, но как только я выключаю ШИМ моторы резко останавливаются и тачка тормозит юзом.
Вот видео, там где плавно останавливается это передний ход, там где резко - задний.


И новое видео покатушек:
Лучше переесть, чем недоспать.
Аватара пользователя
Kitam1n
 
Сообщения: 343
Зарегистрирован: 30 мар 2012, 16:39
Откуда: Москва
прог. языки: C#, Си, php
ФИО: Влад

Re: Arduino - шаг за шагом

Сообщение elmot » 08 июн 2012, 11:05

Kitam1n писал(а):НО заметил особенность на заднем ходе когда включаются реле - при остановке моторы стали резко тормозить как колом! Почему только задний и откуда это взялось не знаю, но как только я выключаю ШИМ моторы резко останавливаются и тачка тормозит юзом.

Подозреваю, что при выключении заднего хода у тебя вырубается и ШИМ, и релюха. Моторы крутятся дальше по инерции, причем назад. При этом мы получаем из моторов генераторы, нагруженные защитными диодами (диоды при выключенном реле уже "смотрят вперед"), т.е. практически короткозамкнутые. Вот моторы-генераторы и затормаживаются. Чтобы назад не тормозило юзом, задерживай отключение релюхи. Чтобы тормозило колом при движении вперед - включи релюху на время торможения.
Т.е. это не бага, это фича.
Аватара пользователя
elmot
 
Сообщения: 5691
Зарегистрирован: 10 ноя 2011, 12:02
Откуда: Turku, Finland
Skype: elmot73
прог. языки: Java и все-все=все
ФИО: Илья

Re: Arduino - шаг за шагом

Сообщение =DeaD= » 08 июн 2012, 18:15

Поздравляю с позитивом! :good:
Проект [[Open Robotics]] - Универсальные модули для построения роботов
Аватара пользователя
=DeaD=
 
Сообщения: 24218
Зарегистрирован: 06 окт 2004, 18:01
Откуда: Ебург
прог. языки: C++ / PHP / 1C
ФИО: Антон Ботов

Re: Arduino - шаг за шагом

Сообщение Myp » 08 июн 2012, 19:04

диоды стали тормозом для мотора :)
<telepathmode>На вопросы отвечает Бригадир Телепатов!</telepathmode>
Всё уже придумано до нас!
Аватара пользователя
Myp
скрытый хозяин вселенной :)
 
Сообщения: 18018
Зарегистрирован: 18 сен 2006, 12:26
Откуда: Тверь по прозвищу Дверь
прог. языки: псевдокод =) сила в алгоритме!
ФИО: глубокоуважаемый Фёдор Анатольевич

Re: Arduino - шаг за шагом

Сообщение Tsi329 » 08 июн 2012, 23:17

elmot писал(а):Подозреваю, что при выключении заднего хода у тебя вырубается и ШИМ, и релюха. .

Полностью согласен с elmot-ом.
Вижу два варианта решения как для движения вперед, так и назад:
1. Установил реле. Запустил ШИМ. Остановил ШИМ. Реле без изменений = инерционный останов.
2. Установил реле. Запустил ШИМ. Остановил ШИМ. Реле переключил на обратное состояние = моментальный останов.
Tsi329
 
Сообщения: 135
Зарегистрирован: 24 авг 2010, 11:48
Откуда: Минск
прог. языки: C++,C,Asm

Re: Arduino - шаг за шагом

Сообщение Kitam1n » 21 июн 2012, 13:33

Печалька у меня :( .
1) одно реле не выдержало, походу контакты обгорели, щелкать щелкает, а толку нет.
Придется наверное ставить мутантские автомобильные. :sorry: Или искать схему нормального Н-моста на пиковый ток 8А, рабочий ~6.
2) Ардуино по прежнему хаотично виснет при активном использовании(гонялки туда сюда). Если отключить реле - не виснет, если отключить ШИМ - тоже не виснет. А все вместе виснет, иногда через 5 минут, иногда через 20. Поменял транзисторы 2N4401 на КТ972, та же фигня. Наверное нужно делать развязку через оптроны. :(
Все против меня. Что я делаю не так? :O:
Лучше переесть, чем недоспать.
Аватара пользователя
Kitam1n
 
Сообщения: 343
Зарегистрирован: 30 мар 2012, 16:39
Откуда: Москва
прог. языки: C#, Си, php
ФИО: Влад

Re: Arduino - шаг за шагом

Сообщение Duhas » 21 июн 2012, 17:25

виснет - скорее всего в питание лезет говнецо с силовой части..
«Как сердцу выразить себя? … Мысль изреченная есть ложь!»
В этом мире меня подводит доброта и порядочность...
"двое смотрят в лужу, один видит лужу, другой отраженные в ней звезды"
Аватара пользователя
Duhas
 
Сообщения: 6338
Зарегистрирован: 15 сен 2007, 13:03
Откуда: Красноярск
прог. языки: ASM(МК), C(PC)
ФИО: Гагарский Андрей Александрович

Re: Arduino - шаг за шагом

Сообщение Kitam1n » 21 июн 2012, 18:47

В питание Ардуино? Она питается от USB ноутбука, у ноутбука свой отдельный аккумулятор
Я вот думаю что от транзов идет обратный ток какойто, хз
Лучше переесть, чем недоспать.
Аватара пользователя
Kitam1n
 
Сообщения: 343
Зарегистрирован: 30 мар 2012, 16:39
Откуда: Москва
прог. языки: C#, Си, php
ФИО: Влад

Re: Arduino - шаг за шагом

Сообщение Duhas » 22 июн 2012, 12:38

по земле могут ходить бяки.. особенно если петель наделали..
«Как сердцу выразить себя? … Мысль изреченная есть ложь!»
В этом мире меня подводит доброта и порядочность...
"двое смотрят в лужу, один видит лужу, другой отраженные в ней звезды"
Аватара пользователя
Duhas
 
Сообщения: 6338
Зарегистрирован: 15 сен 2007, 13:03
Откуда: Красноярск
прог. языки: ASM(МК), C(PC)
ФИО: Гагарский Андрей Александрович

Пред.След.

Вернуться в Arduino и другие Xduino

Кто сейчас на конференции

Сейчас этот форум просматривают: нет зарегистрированных пользователей и гости: 0

cron