2Mazayac: Мы не гордые, мы чужое пользуем
потому как ручки еще не прямей, чем у большинства опытных людей, которые библиотеки рисуют.Текущая версия:
Добавлено спустя 34 секунды:
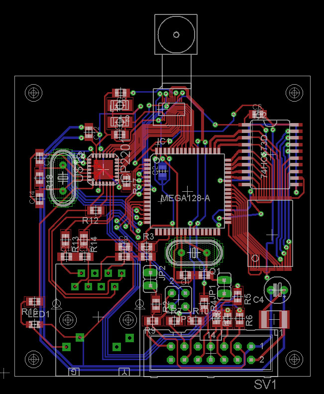
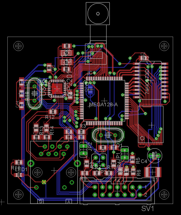
Вчерновую всё развёл, сейчас буду косяки править и красоту наводить.
![]() |
roboforum.ruТехнический форум по робототехнике. |
|
потому как ручки еще не прямей, чем у большинства опытных людей, которые библиотеки рисуют.
=DeaD= писал(а):Вчерновую всё развёл, сейчас буду косяки править и красоту наводить.
Mazayac писал(а):R11 лишний.
Mazayac писал(а):Не нравится мне паттерн разъема, не должен он так выглядеть... Крепежные отверстия должны быть больше диаметром, например.
Вот тот, что у меня реально используется (КП под выводы - 0.9/1.7мм, КП под крепежные - 1.7/2.5мм, под штыри - 3.3/3.3мм. ХХ/YY = внутренний диаметр/внешний диаметр КП):



sansher писал(а):Работать должно. Усилие будет меньше
Еще скажи менее настойчиво будет пытаться повернуть вал 

Сейчас этот форум просматривают: нет зарегистрированных пользователей и гости: 47