roboforum.ru

Технический форум по робототехнике.

электроклапан с обратным датчиком положения

Резисторы, транзисторы, конденсаторы, микросборки, чип компоненты ...
Вопросы согласования управляющих модулей с периферией.

Re: электроклапан с обратным датчиком положения

Сообщение Snable » 01 ноя 2009, 02:50

Аватара пользователя
Snable
 
Сообщения: 395
Зарегистрирован: 21 мар 2009, 20:06
Откуда: Город на Неве
прог. языки: GNU C++ with Qt / C# via .NET
ФИО: Александр

Re: электроклапан с обратным датчиком положения

Сообщение Dizayner » 01 ноя 2009, 03:48

---
Последний раз редактировалось Dizayner 20 июн 2014, 07:05, всего редактировалось 1 раз.
Dizayner
 
Сообщения: 148
Зарегистрирован: 26 дек 2005, 01:36
Откуда: Иордания

Re: электроклапан с обратным датчиком положения

Сообщение setar » 01 ноя 2009, 13:56

-"однозначная зависимость положения от входных импульсов обеспечивает позиционирование без обратной связи" и тут же сказанно;
-"возможна потеря контроля положения ввиду работы без обратной связи"

Всё верно сказано, принцип простой :
сделали 100 шагов двигателем, должны переместиться точно на расстояние X, но мы не уверены в этом поскольку движению могла воспрепятствовать помеха, а мы об этом не знаем.

Вспомните пизиционирование считывающей головки во старых флоппи дисководах, при ошибках на диске электроника пыталась отсчитать заданное положение по нескольку раз возвращаясь для калибровки в стартовую позицию гда стояла фотопара являющаяся обратной связью по стартовому положению.

Добавлено спустя 1 минуту 33 секунды:
в вашем случае хорошим решением для обратной связи был бы диск энкодера на валу привода
Аватара пользователя
setar
Site Admin
 
Сообщения: 10991
Зарегистрирован: 04 окт 2004, 12:58
Откуда: St.Petersburg
Skype: taranenko.sergey
ФИО: Сергей Тараненко

Re: электроклапан с обратным датчиком положения

Сообщение contr » 01 ноя 2009, 15:08

однозначная зависимость положения от входных импульсов обеспечивает позиционирование без обратной связи

Вам, как я понимаю не позицию клапана измерять нужно, а давление/скорость/расход или что-то еще. Вот этот параметр и должен управлять ШД привода клапана.
относительно сложная схема управления

Если такую схему считать сложной http://klev.borda.ru/?1-5-0-00000007-000-0-0-1214933001 ,
то что тогда просто?
на данном этапе не хотелось бы усложнять и заморачиватся..., так получилось что гидравлика уже вся собранна, необходимо для начала немного ее "подергать"

Что мешает для начала покрутить винтик или вал ШД руками?
contr
 
Сообщения: 987
Зарегистрирован: 17 апр 2009, 15:09
Откуда: Rostov-Don
Предупреждения: -1

Re: электроклапан с обратным датчиком положения

Сообщение Dizayner » 01 ноя 2009, 19:58

---
Последний раз редактировалось Dizayner 20 июн 2014, 07:05, всего редактировалось 2 раз(а).
Dizayner
 
Сообщения: 148
Зарегистрирован: 26 дек 2005, 01:36
Откуда: Иордания

Re: электроклапан с обратным датчиком положения

Сообщение contr » 01 ноя 2009, 20:05

стороны сердечника если не закрыта крышка доступа к сердечнику вытекает масло

это у Вас сальники текут. Обычно клапан имеет легкий доступ к сердечнику ЭМ. Вот в нем и нарезается резьба под электропривод.
contr
 
Сообщения: 987
Зарегистрирован: 17 апр 2009, 15:09
Откуда: Rostov-Don
Предупреждения: -1

Re: электроклапан с обратным датчиком положения

Сообщение Ворон » 01 ноя 2009, 20:10

ну возможно герметичная крышка за счет давления в замкнутом обьеме не дает много натечь маску к сердечнику, а то скорость плавающего в масле сердечника сильно упадет..
Ворон
 
Сообщения: 1054
Зарегистрирован: 24 ноя 2008, 19:43
Откуда: Казань

Re: электроклапан с обратным датчиком положения

Сообщение Dizayner » 01 ноя 2009, 20:28

---
Последний раз редактировалось Dizayner 20 июн 2014, 07:06, всего редактировалось 1 раз.
Dizayner
 
Сообщения: 148
Зарегистрирован: 26 дек 2005, 01:36
Откуда: Иордания

Re: электроклапан с обратным датчиком положения

Сообщение Dizayner » 02 ноя 2009, 02:06

---
Вложения
z8_080.gif
z8_080.gif (11.62 КиБ) Просмотров: 2373
Последний раз редактировалось Dizayner 20 июн 2014, 07:06, всего редактировалось 1 раз.
Dizayner
 
Сообщения: 148
Зарегистрирован: 26 дек 2005, 01:36
Откуда: Иордания

Re: электроклапан с обратным датчиком положения

Сообщение avr123.nm.ru » 02 ноя 2009, 02:16

Для IRF надо чтобы импульсы были прямойгольные и не менее 10 и не более 18 вольт и не известно какой там у вас выход. Т.е. регулирование тока у вас будет возможно но неизвестно с каким коэффициентом.

Чтобы реальный уиножитель тока получить нужно резистор 0.1 Ом примерно поставть под транзистор до земли - это будет датчик тока. И придумать схему на ОУ.

А сайт и правда в кэше гугла.
Аватара пользователя
avr123.nm.ru
отсылающий читать курс
 
Сообщения: 14195
Зарегистрирован: 06 ноя 2005, 04:18
Откуда: Москва
Предупреждения: -8

Re: электроклапан с обратным датчиком положения

Сообщение Dizayner » 02 ноя 2009, 02:40

---
Вложения
8055.JPG
Последний раз редактировалось Dizayner 20 июн 2014, 07:07, всего редактировалось 1 раз.
Dizayner
 
Сообщения: 148
Зарегистрирован: 26 дек 2005, 01:36
Откуда: Иордания

Re: электроклапан с обратным датчиком положения

Сообщение avr123.nm.ru » 02 ноя 2009, 03:32

Вот теперь все понятно ! Кроме частоты ШИМ-а.

У тебя он не регулирует от 0 до 100 мА а просто допустим втекабщий ток до 100 мА, так как используется мой ЛЮБИМЫЙ транзистор который я всем рекомендую bc337 ( его пара pnp bc327 , я использую в SOT-23 аналоги bc817 и bc807 по 60 коппек 100 штучек ) с током до 500 мА. 100 мА это чтоб не убить его.

Т.е. твой контрллер позволяет тебе выдавать ШИМ.

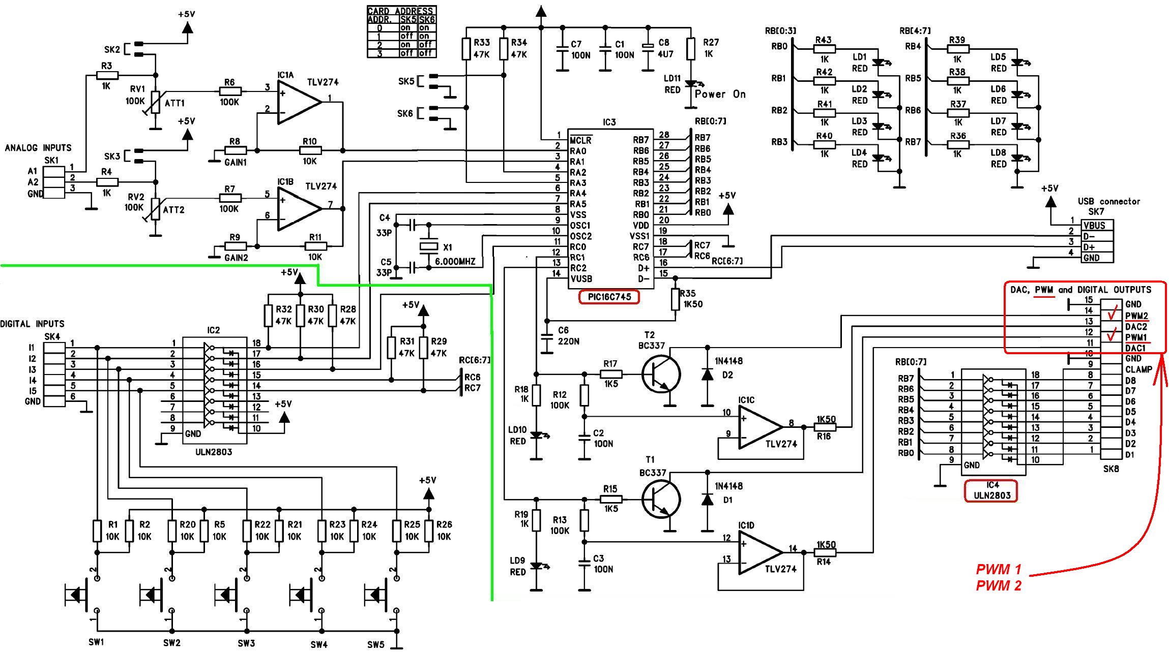
Вот накалякал схемку.

Vp можно получить стабилизатором L7812 ( оптимально 12 вольт ) или L7815 или LM317 ( на радиаторе простеньком ) или просто стабилитронами ( на ток 100 мА ) понизить 24 вольта или сколько есть в питании.

Поделись прогой управления если можешь. Меня щас как раз проги с виртуальными крутилками и движками интересуют.
Вложения
avr123.nm.ru схема pwm.gif
avr123.nm.ru схема подключения мощного ключа к ШИМ или pwm для управленияч соленоидом клапаном мотором
Последний раз редактировалось avr123.nm.ru 02 ноя 2009, 10:09, всего редактировалось 3 раз(а).
Аватара пользователя
avr123.nm.ru
отсылающий читать курс
 
Сообщения: 14195
Зарегистрирован: 06 ноя 2005, 04:18
Откуда: Москва
Предупреждения: -8

Re: электроклапан с обратным датчиком положения

Сообщение Dizayner » 02 ноя 2009, 06:32

---
Последний раз редактировалось Dizayner 20 июн 2014, 07:07, всего редактировалось 1 раз.
Dizayner
 
Сообщения: 148
Зарегистрирован: 26 дек 2005, 01:36
Откуда: Иордания

Re: электроклапан с обратным датчиком положения

Сообщение avr123.nm.ru » 02 ноя 2009, 09:48

1) вольтметром - он обычно усредняет и напряжение будет пропорционально: ШИМ процентов от напряжения к котоому подключен подтягивающий резистор. ( вертикальный на картинке.)

2) Взять нагрузк - не лампу.

3) Можно но не понял что регулировать ? Вобщем лишено смысла.

4) Да. Я не верно написал. В схеме выше ШИМ "правильный" будет но при отключении блока управления транзистор включится.

По схеме ниже будет защита но ШИМ будет не правильный. ШИМ будет "обратный" - если ты выдашь ШИМ 0 % то транзистор будет постоянно включен, а если выдашь 100 % то транзистор быет выключен. Выдашь 30 % в нагрузке будет 70 % и т.п.
Вложения
avr123.nm.ru схема pwm inv.gif
Последний раз редактировалось avr123.nm.ru 02 ноя 2009, 10:08, всего редактировалось 2 раз(а).
Аватара пользователя
avr123.nm.ru
отсылающий читать курс
 
Сообщения: 14195
Зарегистрирован: 06 ноя 2005, 04:18
Откуда: Москва
Предупреждения: -8

Re: электроклапан с обратным датчиком положения

Сообщение Dizayner » 02 ноя 2009, 10:07

---
Последний раз редактировалось Dizayner 20 июн 2014, 07:08, всего редактировалось 1 раз.
Dizayner
 
Сообщения: 148
Зарегистрирован: 26 дек 2005, 01:36
Откуда: Иордания

Пред.След.

Вернуться в Электроника, электротехника

Кто сейчас на конференции

Сейчас этот форум просматривают: нет зарегистрированных пользователей и гости: 0

cron