roboforum.ru

Технический форум по робототехнике.

H-мост (H-bridge) и все о нем

Резисторы, транзисторы, конденсаторы, микросборки, чип компоненты ...
Вопросы согласования управляющих модулей с периферией.

Re: H-мост (H-bridge) и все о нем

Сообщение quarz » 25 мар 2010, 21:53

Так в этой схеме +30,5V относительно чего подавать?
Вложения
DD-12v-fragment4-signals.jpg
DD-12v-fragment4-signals.jpg (15.82 КиБ) Просмотров: 2902
Типов людей всего 10: те, кто понимает двоичный код, и те кто нет.
Аватара пользователя
quarz
 
Сообщения: 88
Зарегистрирован: 21 окт 2007, 14:29
Откуда: Москва

Re: H-мост (H-bridge) и все о нем

Сообщение avr123.nm.ru » 25 мар 2010, 21:59

Относительно земли. Но это слишком большое напряжение.

Вы попробуйте топик не сконца а с первой страницы ЧИТАТЬ !
Читайте !
Аватара пользователя
avr123.nm.ru
отсылающий читать курс
 
Сообщения: 14195
Зарегистрирован: 06 ноя 2005, 04:18
Откуда: Москва
Предупреждения: -8

Re: H-мост (H-bridge) и все о нем

Сообщение SMT » 26 мар 2010, 10:41

2quarz: на схемах ниже видно какие напряжения на самом деле можно ожидать
здесь ты измеряешь VB относительно земли (схема из ДШ, как avr123 и рекомендовал посмотреть)
IR2104-driver-scheme2.jpg
IR2104-driver-scheme2.jpg (11.55 КиБ) Просмотров: 2880

а здесь - измеряются напряжения на транзисторах:
открыт верхний - VS=3mV (падение напряжения на открытом нижнем транзисторе), открыт верхний - VS=VDD(напряжение питания/аккумулятора)
DD-12v-fragment5-signals-nostab-200mA.jpg
DD-12v-fragment5-signals-nostab-200mA.jpg (18.31 КиБ) Просмотров: 2876

ничего не напутал?
SMT
 
Сообщения: 1158
Зарегистрирован: 23 авг 2008, 22:28
Откуда: Санкт-Петербург
ФИО: Сергей

Re: H-мост (H-bridge) и все о нем

Сообщение boez » 26 мар 2010, 13:01

Блин, на VB не должно быть фиксированного напряжения отностиельно земли! Оно прыгает вместе с VS, VS - это выход моста. На VB должно быть 10-20 В относительно VS, и вот это напряжение должно быть достаточно постоянным. Поэтому - конденсатор между VS и VB обязателен! Верхний драйвер питается от этого конденсатора. А вот как в этот конденсатор электричество попадает - возможны варианты.

Первый, типовой вариант - диод с +10-20В на VB. 30 вольт туда давать очень нехорошо, 25 вольт - Absolute Maximum из даташита! То что это работает у SMT, означает лишь что IR делает хорошие микросхемы, надежные :) Конденсатор заряжается когда открыт нижний ключ, а потом питает верхний драйвер. Недостаток варианта с диодом - нельзя надолго открыть верхний ключ, конденсатор разрядится. Но если ограничиться ШИМ 95%, то все работает.

Второй вариант тут предлагал avr123, накачка повышающим преобразователем. Позволяет держать верхний ключ открытым долго, но нужно спроектировать повышающий преобразователь так, чтобы он мог работать с прыгающим VB и обеспечивать определенное напряжение между VS и VB в обоих состояниях плеча - с открытым нижним (VS=0, VB = 10..20В) или верхним (VS = Vпит, VB = Vпит+10..20В). Особенно эта задача интересна, когда хочется питать несколько плеч от одного преобразователя и часть из них - внизу, а часть - вверху. Я если честно не вижу решения этой задачи с одной индуктивностью на повышалке, но тут я могу и ошибаться.
boez
 
Сообщения: 1981
Зарегистрирован: 27 авг 2008, 10:45
Откуда: Харьков
прог. языки: С/С++

Re: H-мост (H-bridge) и все о нем

Сообщение boez » 26 мар 2010, 13:09

Хотя наверное так как у SMT в принципе тоже можно делать - но напряжение повышалки понизить вольт до 22. А то нехорошо получается при закрытых ключах. И диоды D7,D10 тогда получается не нужны вовсе. Режим выходит нештатный, но вроде бы допустимый.

А, сорри , чукча не читатель :) Прочитал последние 3 стр подряд, понял что SMT тоже дошел до того, что напряжение надо бы уменьшить.
boez
 
Сообщения: 1981
Зарегистрирован: 27 авг 2008, 10:45
Откуда: Харьков
прог. языки: С/С++

Re: H-мост (H-bridge) и все о нем

Сообщение SMT » 27 мар 2010, 00:08

boez писал(а):Первый, типовой вариант - диод с +10-20В на VB. 30 вольт туда давать очень нехорошо, 25 вольт - Absolute Maximum из даташита!

не понял :( я ранее спрашивал
В ДШ драйверов указано VBmax=625в правильно?

Когда подавал на VB напряжение +22в, при VCC/VDD (питании) +12в на затворе верхнего транзистора было максимум +10в - думаю маловато, по этому поднял повыше до +26-28в. Мне напряжение на VB советовали снизить, чтобы не выходить за максимум на затворе транзистора.

boez писал(а):на VB не должно быть фиксированного напряжения отностиельно земли! Оно прыгает вместе с VS, VS - это выход моста.

не понятно - почему?
SMT
 
Сообщения: 1158
Зарегистрирован: 23 авг 2008, 22:28
Откуда: Санкт-Петербург
ФИО: Сергей

Re: H-мост (H-bridge) и все о нем

Сообщение SMT » 28 мар 2010, 13:57

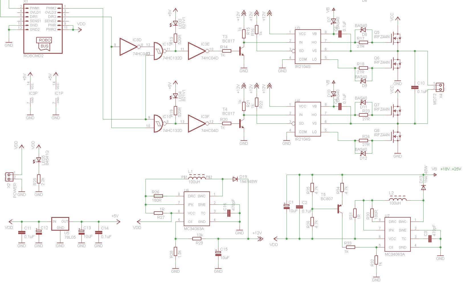
Восстановил работу схемы - ключевой транзистор на входе драйвера сгорел - не включался :(

Воспользовался советом изменить схему, предложенную AVR'ом - теперь замеряется напряжение не на VS, а на VDD (напряжение аккумулятора). Теперь один степап питает VB всех драйверов (пока двух), всегда подавая максимум 12,8в на затвор верхнего транзистора - не зависимо от напряжения аккумулятора.
Схема теперь выглядит так:
Вложение DD-12v-fragment6.jpg больше недоступно

напряжения при нагрузке 6А - мотор пылесоса (реактивная нагрузка, как обещал!)
DD-12v-fragment6.jpg


на меньшей нагрузке при 6-12в на затворе верхнего транзистора всегда было одинаково 12,8в.
периодическое переключение направлений вращения мотора иногда приводило к "невключению" в одну из сторон. При таком периодическом переключении на нагрузке 6А одно из плеч сново перестало работать (то-же самое, что раньше, но теперь транзистор в порядке).
Вложения
DD-12v-fragment6-signals-stab-6A.jpg
DD-12v-fragment6-signals-stab-6A.jpg (41.78 КиБ) Просмотров: 2847
Последний раз редактировалось SMT 28 мар 2010, 16:39, всего редактировалось 1 раз.
SMT
 
Сообщения: 1158
Зарегистрирован: 23 авг 2008, 22:28
Откуда: Санкт-Петербург
ФИО: Сергей

Re: H-мост (H-bridge) и все о нем

Сообщение avr123.nm.ru » 28 мар 2010, 16:18

Это не совсем то, что я предлагал, но если так включать то

я советую между 6 и 8 поставить стабилитрон на 15-18 вольт и последовательно с D7 и D10 добавить резисторы 30-60 Ом примерно.

С4 С6 я бы запараллелил с допольнительными конденсаторами по 1-20 мкФ.

Точка VDD у С1 - это опора относительно которой происходит повышение напруги с помощью - я бы эту точку соединил с питанием Н-моста. VDD перенести на 6 U7, провод между R31 и R36 разорвать.
Читайте !
Аватара пользователя
avr123.nm.ru
отсылающий читать курс
 
Сообщения: 14195
Зарегистрирован: 06 ноя 2005, 04:18
Откуда: Москва
Предупреждения: -8

Re: H-мост (H-bridge) и все о нем

Сообщение SMT » 28 мар 2010, 17:10

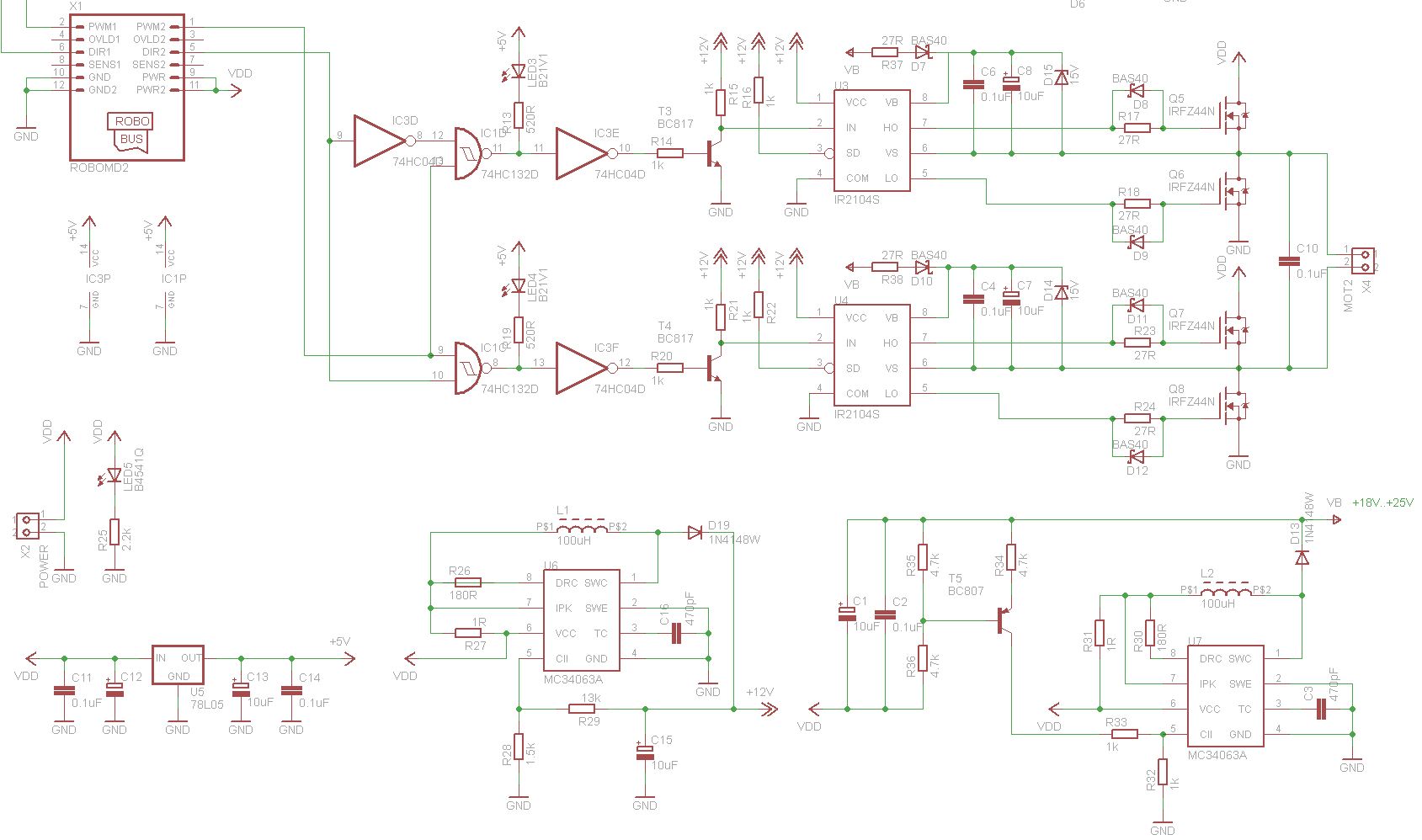
Питание транзисторов моста в действительности VDD - это я на схеме не правильно указал.
Вот схема, как предложил AVR - правильно? Не понял насчет рассоединения резистов R31 и R36 - на вход 6 U7 подается VDD и схема с транзистором T5 тоже измеряет напряжение на VDD - как их разединить?
DD-12v-fragment9.jpg
SMT
 
Сообщения: 1158
Зарегистрирован: 23 авг 2008, 22:28
Откуда: Санкт-Петербург
ФИО: Сергей

Re: H-мост (H-bridge) и все о нем

Сообщение avr123.nm.ru » 28 мар 2010, 17:26

Проблема схемы с одним преобразователем в том, что когда Q8 включен то слишком болшой ток будет течь через резистор R38 и стабилитрон D14 - причем бесполезно. Аналогично и для Q6.
Читайте !
Аватара пользователя
avr123.nm.ru
отсылающий читать курс
 
Сообщения: 14195
Зарегистрирован: 06 ноя 2005, 04:18
Откуда: Москва
Предупреждения: -8

Re: H-мост (H-bridge) и все о нем

Сообщение SMT » 29 мар 2010, 10:43

Половина моста перестала работать после пары переключений направлений вращения мотора пылесоса - оказалось, что на плате сгорела дорожка шириной 3мм. Транзисторы целые, диоды в них - тоже. Нужно ли дополнительно установить диоды для компенсации реактивных токов, еле внутренних мосфетовских достаточно?

2 avr123.nm.ru: а если резистор вот так поставить?
DD-12v-fragment9-resistor-to-VS.jpg


Какие преимущества-недостатки использования для моста P-канальных МОСФЕТов? Типа как на схеме ниже. И есть ли драйвера для этого?
DD-12v-with-P-Channel-MOSFETS.jpg


пара ссылок по теме
http://www.modularcircuits.com/h-bridge_secrets1.htm
http://www.4qdtec.com/pwm-01.html
с анимацией
http://www.animations.physics.unsw.edu. ... otors.html
SMT
 
Сообщения: 1158
Зарегистрирован: 23 авг 2008, 22:28
Откуда: Санкт-Петербург
ФИО: Сергей

Re: H-мост (H-bridge) и все о нем

Сообщение avr123.nm.ru » 29 мар 2010, 11:12

Диодов внутри достаточно обычно. Резистор так ставиь не надо - нарисуйте для себя как ток управления затвором протекает.

Схема бредовая очевидно так как закрываются полевики резисторами 10 кОм. Но при правильной схеме можно и П-полевики использовать.
Читайте !
Аватара пользователя
avr123.nm.ru
отсылающий читать курс
 
Сообщения: 14195
Зарегистрирован: 06 ноя 2005, 04:18
Откуда: Москва
Предупреждения: -8

Re: H-мост (H-bridge) и все о нем

Сообщение boez » 29 мар 2010, 11:47

SMT писал(а):не понял :( я ранее спрашивал
В ДШ драйверов указано VBmax=625в правильно?

boez писал(а):на VB не должно быть фиксированного напряжения отностиельно земли! Оно прыгает вместе с VS, VS - это выход моста.

не понятно - почему?



Да, все правильно - VBmax = 625В. Относительно земли. Но! VSmin = VB - 25В. Щас под руку не попадается толкового описания принципов работы такого типа драйверов - но главное то, что драйвер верхнего ключа представляет собой как бы отдельную часть схемы со своей землей. То есть для этой части VS - земля, VB - питание. И все это при переключении выхода прыгает относительно основной земли вверх-вниз по напряжению. Внутри IR2101 есть специальная схема, которая передает управляющий сигнал от основной части микросхемы к драйверу верхнего ключа, несмотря на прыгающую от 0 до (в особо тяжелых случаях) 600 вольт разность потенциалов между их землями.

Вот есть ссылочка, не сильно подробное, но все же описание принципов работы IR21xx. http://www.kit-e.ru/articles/powerel/2003_03_22.php

Там в таблице типов управления верхним ключом первый вариант ("плавающий источник") - это как раз вариант с импульсным преобразователем, питающим верхний драйвер, а последний ("бутстрепное питание") - классический вариант с диодом, который простой и дешевый. но не умеет держать постоянно открытым верхний ключ.

А преимущества P-канальных мосфетов как раз в том, что не нужны эти вот пляски с бубнами по поводу питания затвора верхнего N-канального, которое мало того, что может быть выше напряжения питания, так еще и прыгает туда-сюда.
boez
 
Сообщения: 1981
Зарегистрирован: 27 авг 2008, 10:45
Откуда: Харьков
прог. языки: С/С++

Re: H-мост (H-bridge) и все о нем

Сообщение SMT » 31 мар 2010, 02:02

2 boez: спасибо за статейку.

На сайте IRF набрел на AN-940 "How P-Channel MOSFETs Can Simplify Your Circuit" ("Как P-канальный MOSFET может упростить вашу схему")
P-Channel HEXFET Power MOSFETs offer the designer a new option that can simplify circuitry while optimizing performance and parts count. In principle, nothing can be done with a P-Channel MOSFET that cannot be done with an N-Channel plus some extra gate drive circuitry. The main advantage of a P-Channel device is circuit simplification in medium and low power applications. As explained in the next section, the P-Channel MOSFET has significant higher power losses that discourage its application in higher power circuits.

P-канальные HEXFET Power MOSFETы дают разработчику новые возможности, которые упрощают схему (электронную цепь), оптимизируя производительность и уменьшая количество деталей. Вообще-то все, что может быть сделано с помощью P-канальных MOSFETов, может быть сделано с помощью N-канальных MOSFETов с дополнительными цепями управления. Основное преимущество P-канального устройства - упрощение схемы для средне- и слабомощных применений. ... P-канальный MOSFET имеет значительные потери мощности, что ухудшает его применимость в мощных устройствах (электронных цепях)
SMT
 
Сообщения: 1158
Зарегистрирован: 23 авг 2008, 22:28
Откуда: Санкт-Петербург
ФИО: Сергей

Re: H-мост (H-bridge) и все о нем

Сообщение SMT » 31 мар 2010, 12:54

набрел на страничку с описанием драйверов от Mitsubishi, пару картинок оттуда приведу
High-side-driver-flooting-power-supply-method.jpg

Boot-strap-basic-Circuit.jpg

Boot-strap-current-path-of-charging-and-discharging.jpg
SMT
 
Сообщения: 1158
Зарегистрирован: 23 авг 2008, 22:28
Откуда: Санкт-Петербург
ФИО: Сергей

Пред.След.

Вернуться в Электроника, электротехника

Кто сейчас на конференции

Сейчас этот форум просматривают: нет зарегистрированных пользователей и гости: 0

cron