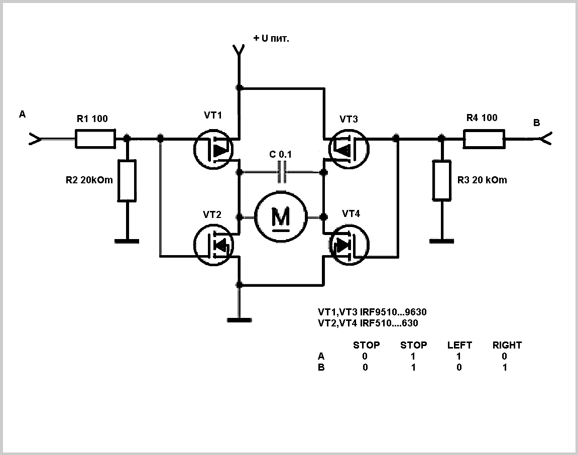
Только транзисторы стоят, irf9540 и irf540n.
Добавлено спустя 6 минут 47 секунд:Да я пока непрошу помощи, я осознал то что мне раньше говарили, что нужно переходить на мк. Так что пока буду читать, бится головой об стену, ну и надеюсь умнеть

. ps: неназивайте меня на *вы* ,а то както неудобно, яж нетакой старый

.