Турбина ужЕ с мотором? (на фото не видать...) Какова мощность? (или напряжение*ток).
Соображения таковы - в путь!
Токмо ИМХО h19см многовато, под диван не влезет наверное...
Можно потихоньку разрабатывать под свои комплектующие мех. проект, а параллельно изучать программирование МК... Если программить будешь на си - я тут не помощник, но именно си щитаю респектом.
В механическом проектировании в этой теме тебе с удовольствием помогут и направят все "пылесосники", не только я...
Хорошо бы для разработки шасси использовать софт обладающий способностью строить чертежи (эскизы) в масштабе, т.е. с функцией dimension (размеры).
Ну или, на худой конец (если с таким софтом нет дружбы), по старинке на бумаге, но в масштабе... Я предпочитаю использовать аутокад или приложения к нему типо дельтакад (совсем простенькая маленькая програмка, можно быстро и просто, на ходу, эскизики бацать).
А прогу отлаживать в знакомом уже тебе Протеусе

Ну и неплохо было бы определиться с типом: щеточный, безщеточный...моющий

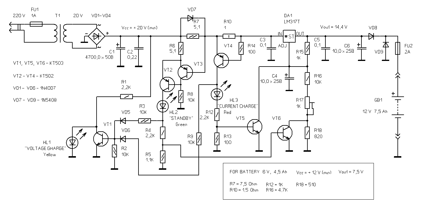
С эл. схемой, я думаю, проблемм не будет, в этой ветке есть рабочие схемы от yak-40 и от Vovana... Они просты, а главное функциональны.
Тема конечно неприлично огромная тут, но зато потратив 1-2 вечера в ней можно найти всё от 0 до 100%, а сами решения отдельных узлов (во время прочтения) можно копировать и складывать в блокнот, чтобы затем всю тему не лопатить, а чисто по ссылкам из блокнота сразу попадать по адресу на интересующий узел...
). Афигеть! Турбина сосет как у настоящего! Щетки тоже в порядке