Итак… Медленно и печально делаю пылесос.
Не укладываюсь в временные рамки которые сам себе поставил…
Здесь много говорят о том, что бы сделать, что то лучше и умнее чем фирменное. По этому вспоминается один факт. Когда в начале войны Сталину сказали, что мы построим самолеты лучше и круче Американских и Немецких, Он ответил, что не надо. Постройте для начала такие же, а потом экспериментируйте.
Так вот. Для корпуса я выбрал кусок фомикса (завалялся тут у меня кусочек 6 мм. толщиной). Но хватило его не намного. Из за этого пока работа встала. Надо сказать очень легкий и прочный материал. Клеится суперклеем при этом он его плавит и сцепка получается мертвая. Пытался разорвать по шву проклейки, не ломается. Кусками выдирается. На данную конструкцию ставил 3 кг. Держит, но немного прогибается. Нужны ребра жесткости. Думаю будут перегородки они обеспечат это без проблем.
Приводы сделаны, щетка крутится и боковая подбирающая тоже крутится. Фотки прилагаю. Думаю на них все видно и объяснения подробного не требуется. Но если надо могу и подробнее рассказать.
Немного о приводе. Сейчас в ненагруженном состоянии у него задница поднята. После того как все будит готово и будит обеспеченна полная рабочая масса, я все отрегулирую.
Для этого на амортизаторах стоят винты. Поджимая или отпуская пружины можно добиться нужной мягкости.
Конструкцию я предпологаю сделать такую, что бы до любого механизма можно было добраться легко. Особенно до контейнера с мусором.
Пока нет материала, занимаюсь электроникой.
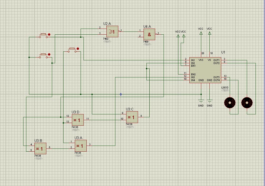
Попытался начать делать на микроконтроллере. Схему накидал быстро. Ноооо. Я не программист. Неделю промучился, ничего не выходит.
Сел и за день накидал концепцию на логике. Вышло вместо микропроцессора, три микросхемы.
Что они будут делать: ну бесконтактный и контактный бампер понятно, плюс датчик если подъезжает к лестнице откатывается назад и разворачивается и если въезжает в угол откатывается назад и отъезжает . Это микросхема 73136, 7402 и 7400. Схему кидаю.
На ней датчики пока изображены кнопками. Я думаю разберутся опять таки все и поймут почему потребовалась для этого микросхема..
Далее. Я прикинул, мне нужно, что бы он ездил не только по углам но и захватывал всю комнату. Что для этого нужно? Самое простое это 1 раз в 30-40 секунд на 1-2 секунды отключать один двигатель и 1 раз в 60-70 секунд отключать другой двигатель на 1-2 секунды. При этом, что бы время между отключением одного двигателя и другого не было кратным.
Нарисовал карту такого движения (можете это сами легко сделать на листочке). За пол часа уборки должен охватить почти всю комнату.
Для этого остатки от микросхемы 7402 и 7400. По одной на каждый двигатель. Обычный таймер с разной задержкой.. Как делать на них таймер думаю тоже не составит труда найти. Если надо выложу схему...
Пока все накидал в программе «Proteus». Вроде работает. Только когда в нее кидаешь кучу логики она как то себя неадекватно ведет (по крайней мере у меня). Поэтому все приходиться по частям делать..
Сейчас думаю как реализовать стыковку со станцией зарядки.
Пока где то так… Меня удовлетворяют его принцип движения. Может есть идеи?
Все доделки буду выкладывать, но прошу набраться терпения. Не быстрый это процесс.


, то конечно бы заметили , что нашей целью является постройка робопылесоса в домашних условиях с Нуля* , опираясь на разработки промышленного робостроения , но не повторяя их .