roboforum.ru

Технический форум по робототехнике.

Duhas

Блоги посетителей.
Правила форума
В данном разделе каждый может иметь не более одной темы. Тема должна начинаться с логина (ника) робофорума.

Re: Duhas

Сообщение Duhas » 20 апр 2013, 20:38

Знаю что бывают, но как вы упомянули цена. Да и габариты не устраивают совсем...
«Как сердцу выразить себя? … Мысль изреченная есть ложь!»
В этом мире меня подводит доброта и порядочность...
"двое смотрят в лужу, один видит лужу, другой отраженные в ней звезды"
Аватара пользователя
Duhas
 
Сообщения: 6338
Зарегистрирован: 15 сен 2007, 13:03
Откуда: Красноярск
прог. языки: ASM(МК), C(PC)
ФИО: Гагарский Андрей Александрович

Re: Duhas

Сообщение Angel71 » 20 апр 2013, 21:25

AndreW82, можно эту "tqfp44 zif -> dip" и за ~1100руб достать, только легче особо не станет. спору нет, для некоторых ситуаций штука не заменимая, но в большинстве случаев как по мне проще, удобней и дешевле платок наклепать и запаять эти *qfp.
Аватара пользователя
Angel71
 
Сообщения: 10668
Зарегистрирован: 18 апр 2009, 22:18
Предупреждения: -1

Re: Duhas

Сообщение Duhas » 06 май 2013, 07:15

Не могу придумать как лучше сделать. У меня на плате 2 усб порта, каждый может быть включен как отдельно так и оба вместе. Надо получать питание как этих ксб портов так и от входа внешнего питания... С минимумом деталей ) что посоветует? Диодиков внорм корпусах что-то мало.. Или я туплю.. Bat54 думаю будет маловато с его 0,8 вольта при 100мА .. Да. Все питание идет на стаб 3.3...
«Как сердцу выразить себя? … Мысль изреченная есть ложь!»
В этом мире меня подводит доброта и порядочность...
"двое смотрят в лужу, один видит лужу, другой отраженные в ней звезды"
Аватара пользователя
Duhas
 
Сообщения: 6338
Зарегистрирован: 15 сен 2007, 13:03
Откуда: Красноярск
прог. языки: ASM(МК), C(PC)
ФИО: Гагарский Андрей Александрович

Re: Duhas

Сообщение elmot » 06 май 2013, 07:43

в каком смысле мало?
Аватара пользователя
elmot
 
Сообщения: 5691
Зарегистрирован: 10 ноя 2011, 12:02
Откуда: Turku, Finland
Skype: elmot73
прог. языки: Java и все-все=все
ФИО: Илья

Re: Duhas

Сообщение Duhas » 06 май 2013, 11:23

в смысле что при 100мА току под вольт падения..
«Как сердцу выразить себя? … Мысль изреченная есть ложь!»
В этом мире меня подводит доброта и порядочность...
"двое смотрят в лужу, один видит лужу, другой отраженные в ней звезды"
Аватара пользователя
Duhas
 
Сообщения: 6338
Зарегистрирован: 15 сен 2007, 13:03
Откуда: Красноярск
прог. языки: ASM(МК), C(PC)
ФИО: Гагарский Андрей Александрович

Re: Duhas

Сообщение elmot » 06 май 2013, 14:00

Ну и черт с ним. Дальше врядли сильно вырастет, а LDO можно подобрать с low-dropout. Лично я вообще не смотрю на LDO с падением больше 400mA
Аватара пользователя
elmot
 
Сообщения: 5691
Зарегистрирован: 10 ноя 2011, 12:02
Откуда: Turku, Finland
Skype: elmot73
прог. языки: Java и все-все=все
ФИО: Илья

Re: Duhas

Сообщение Duhas » 06 май 2013, 14:03

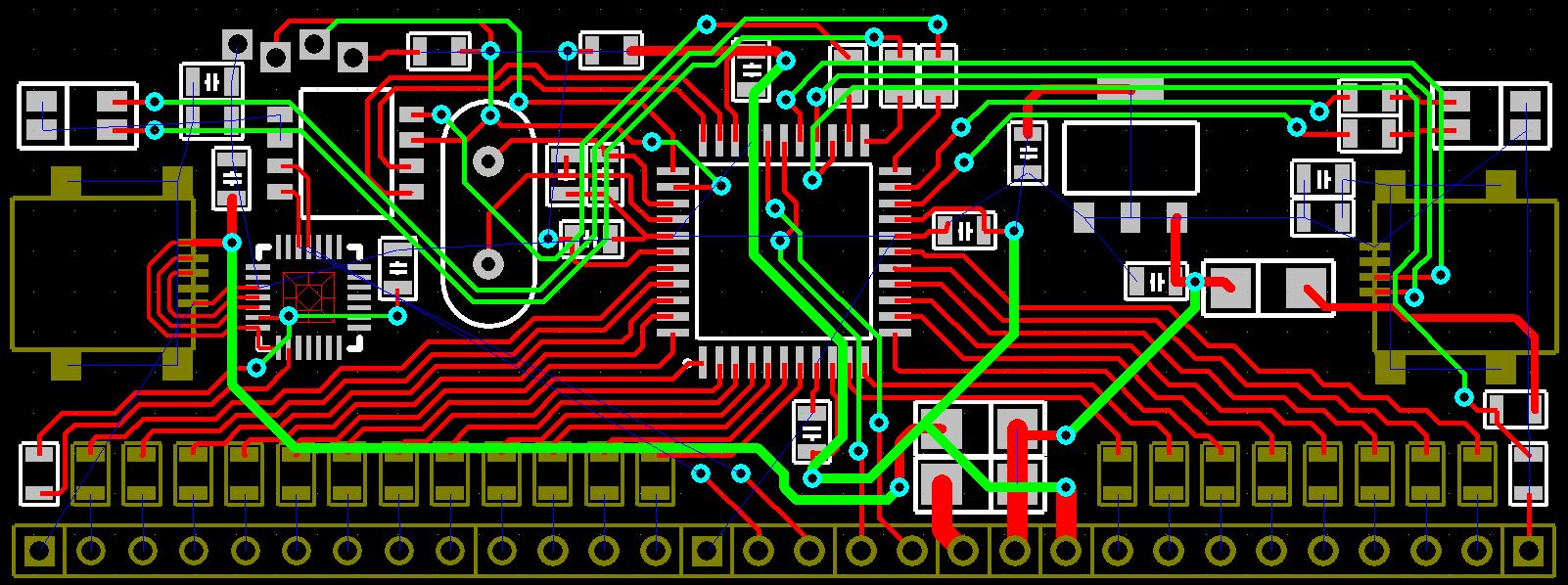
да мне и рассеиваемая моща что то не нра.. в общем сдела посадочные под SM5819 или 1n4148.. а что-т я очкую BAT54 ставить..

вот что вышло.

ПС что-то странное творится ) залез тимвьювером на кафедру на свою машину, и не могу оттуда писать ) русский текст не пишется в принципе ) англ - ок...
Вложения
A4_board_v0.JPG
«Как сердцу выразить себя? … Мысль изреченная есть ложь!»
В этом мире меня подводит доброта и порядочность...
"двое смотрят в лужу, один видит лужу, другой отраженные в ней звезды"
Аватара пользователя
Duhas
 
Сообщения: 6338
Зарегистрирован: 15 сен 2007, 13:03
Откуда: Красноярск
прог. языки: ASM(МК), C(PC)
ФИО: Гагарский Андрей Александрович

Re: Duhas

Сообщение Madf » 06 май 2013, 15:39

ну так оно и будет, всё же на пассивных элементах, хочешь больше кпд, юзай dc-dc
если нужно просто развязать питание, можно использовать ещё диоды шоттки..
Madf
 
Сообщения: 3298
Зарегистрирован: 03 янв 2012, 12:55
Откуда: Москва
прог. языки: VB6, BASCOM, ASM...

Re: Duhas

Сообщение Duhas » 06 май 2013, 18:17

про них и речь.. они перед стабом. падение на стабе - пофигу. а вот на диодах хотелось бы по менее уронить

по дизайну нет замечаний ? )
«Как сердцу выразить себя? … Мысль изреченная есть ложь!»
В этом мире меня подводит доброта и порядочность...
"двое смотрят в лужу, один видит лужу, другой отраженные в ней звезды"
Аватара пользователя
Duhas
 
Сообщения: 6338
Зарегистрирован: 15 сен 2007, 13:03
Откуда: Красноярск
прог. языки: ASM(МК), C(PC)
ФИО: Гагарский Андрей Александрович

Re: Duhas

Сообщение elmot » 06 май 2013, 18:22

а я бы на диодах поболее ронял. меньше стаб будет греться, диоды на себя возьмут часть энергии.
Аватара пользователя
elmot
 
Сообщения: 5691
Зарегистрирован: 10 ноя 2011, 12:02
Откуда: Turku, Finland
Skype: elmot73
прог. языки: Java и все-все=все
ФИО: Илья

Re: Duhas

Сообщение Duhas » 06 май 2013, 18:25

нюанс в том что я вывел на гребенку то что получается после диодов, и это типа 5v ))
«Как сердцу выразить себя? … Мысль изреченная есть ложь!»
В этом мире меня подводит доброта и порядочность...
"двое смотрят в лужу, один видит лужу, другой отраженные в ней звезды"
Аватара пользователя
Duhas
 
Сообщения: 6338
Зарегистрирован: 15 сен 2007, 13:03
Откуда: Красноярск
прог. языки: ASM(МК), C(PC)
ФИО: Гагарский Андрей Александрович

Re: Duhas

Сообщение elmot » 06 май 2013, 18:50

а-а..
Аватара пользователя
elmot
 
Сообщения: 5691
Зарегистрирован: 10 ноя 2011, 12:02
Откуда: Turku, Finland
Skype: elmot73
прог. языки: Java и все-все=все
ФИО: Илья

Re: Duhas

Сообщение avr123.nm.ru » 07 май 2013, 01:13

Ключ питания 2.7-5.5 вольт 1 ампер - STMPS2171 управление логическим сигналом, защита от всего. :good: https://www.google.ru/webhp?sourceid=ch ... =p&pdl=300
Читайте !
Аватара пользователя
avr123.nm.ru
отсылающий читать курс
 
Сообщения: 14195
Зарегистрирован: 06 ноя 2005, 04:18
Откуда: Москва
Предупреждения: -8

Re: Duhas

Сообщение Duhas » 07 май 2013, 06:36

деталька конечно занятная, но не о том..
«Как сердцу выразить себя? … Мысль изреченная есть ложь!»
В этом мире меня подводит доброта и порядочность...
"двое смотрят в лужу, один видит лужу, другой отраженные в ней звезды"
Аватара пользователя
Duhas
 
Сообщения: 6338
Зарегистрирован: 15 сен 2007, 13:03
Откуда: Красноярск
прог. языки: ASM(МК), C(PC)
ФИО: Гагарский Андрей Александрович

Re: Duhas

Сообщение avr123.nm.ru » 07 май 2013, 12:21

Duhas писал(а): я очкую BAT54 ставить..
Диод шоттки MBR0520LT3G миниатюрный SOD123 на 20 V и 0.5 A падение 0.38 V по 5 рублей от 5 штук. smd монтаж, размер 2.5х1.4 мм http://yandex.ru/yandsearch?text=%22%D0 ... %22&lr=213
Читайте !
Аватара пользователя
avr123.nm.ru
отсылающий читать курс
 
Сообщения: 14195
Зарегистрирован: 06 ноя 2005, 04:18
Откуда: Москва
Предупреждения: -8

Пред.След.

Вернуться в Блоги

Кто сейчас на конференции

Сейчас этот форум просматривают: нет зарегистрированных пользователей и гости: 0

cron