![]() |
roboforum.ruТехнический форум по робототехнике. |
|
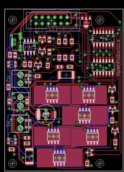
Это кажется только что место свободное , но там проводники широкие вокруг. Но попытаться конечно стоит.

тогда да. 
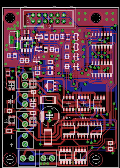
blindman писал(а):плата
Вернуться в Разработка модулей
Сейчас этот форум просматривают: нет зарегистрированных пользователей и гости: 2