roboforum.ru

Технический форум по робототехнике.

--- МиниБот --- История создания нац. класс минироботов

Готовая электроника для самодельного робота. Уровень от начинающих до опытных конструкторов.

Сообщение Digit » 14 сен 2007, 19:22

Кнопки на МИНИботе - по-моему нет.
Кстати, пищалка будет скрипеть при прошивании МК :)
---
с фиксацией. 1 штука. типа питание отрубить
Аватара пользователя
Digit
 
Сообщения: 3339
Зарегистрирован: 27 ноя 2004, 00:42
Откуда: совсем Москва
ФИО: Григорий

Сообщение EdGull » 14 сен 2007, 19:24

Вот народ "рубится" по РЕСЕТУ  меги8
http://www.telesys.ru/wwwboards/mcontro ... 9098.shtml
кто-то даже не верит и грозится проверить.

Пусть программят на BASCOMе и не паряться, кстати там никто не мешает писать на асме ;-)
Последний раз редактировалось EdGull 14 сен 2007, 19:30, всего редактировалось 1 раз.
Аватара пользователя
EdGull
 
Сообщения: 10211
Зарегистрирован: 28 дек 2004, 20:33
Откуда: Тольятти
Skype: Ed_Gull
прог. языки: Bascom AVR Basic
ФИО: Гуль Эдуард Викторович

Сообщение avr123.nm.ru » 14 сен 2007, 19:27

EdGull писал(а):
Если управляется бот по ИК то одна кнопка нужна на всякий случай.

c фиксацией или нет?


ИМХО без фиксации - просто если он ИК команд не воспринимает то запустить тестовый или демо режим, и для обучения программирования чтения кнопки.

Две кнопки могут быть контактными бамперами кстати. Как раз проводочки от бамперов можно накинуть на штырьки i2c.
Аватара пользователя
avr123.nm.ru
отсылающий читать курс
 
Сообщения: 14195
Зарегистрирован: 06 ноя 2005, 04:18
Откуда: Москва
Предупреждения: -8

Сообщение EdGull » 14 сен 2007, 19:28

Digit писал(а):Кнопки на МИНИботе - по-моему нет.
Кстати, пищалка будет скрипеть при прошивании МК :)
---
с фиксацией. 1 штука. типа питание отрубить

1. это он будет ворчать что его перешивают :-)))
2. для отрубания придумана хитрая система на разъеме, вопрос именно по кнопке
помоему кнопки нафиг не нужны. АВР123 радуйся, ноги под i2c освобождаются :-)))
Аватара пользователя
EdGull
 
Сообщения: 10211
Зарегистрирован: 28 дек 2004, 20:33
Откуда: Тольятти
Skype: Ed_Gull
прог. языки: Bascom AVR Basic
ФИО: Гуль Эдуард Викторович

Сообщение avr123.nm.ru » 14 сен 2007, 19:30

EdGull писал(а):помоему кнопки нафиг не нужны.

АВР123 радуйся, ноги под i2c освобождаются :-)))


Да кнопки то i2c ни как не мешали - таже подтяжка и теже линии.  Ну не будет кнопок так не будет.
Аватара пользователя
avr123.nm.ru
отсылающий читать курс
 
Сообщения: 14195
Зарегистрирован: 06 ноя 2005, 04:18
Откуда: Москва
Предупреждения: -8

Сообщение Digit » 14 сен 2007, 19:31

Если уж выбирать между i2c, кнопками и бампером - я голосую за шину!  :lol:
Аватара пользователя
Digit
 
Сообщения: 3339
Зарегистрирован: 27 ноя 2004, 00:42
Откуда: совсем Москва
ФИО: Григорий

Сообщение EdGull » 14 сен 2007, 20:13

Нате, радуйтесь чертяки :-)))
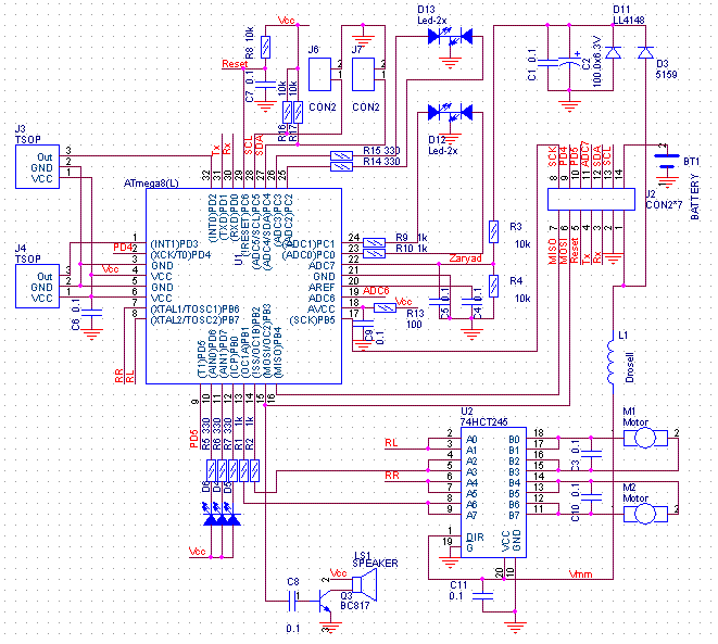
Новая схема версия 3.0
Разъем будет с шагом 1.27мм поэтому будет размером 10х4мм :-)))
Вложения
Схема-3.GIF
Аватара пользователя
EdGull
 
Сообщения: 10211
Зарегистрирован: 28 дек 2004, 20:33
Откуда: Тольятти
Skype: Ed_Gull
прог. языки: Bascom AVR Basic
ФИО: Гуль Эдуард Викторович

Сообщение EdGull » 14 сен 2007, 20:17

Теперь можно будет в нее втыкать дочернюю плату, а на ней уже можно будет творить всё что вздумается и I2C и SPI  (т.е. можно будет ципануть даже SD-карточку на 1-2GB !!!) и даже один канал ADC есть.... :-)))
Радуйтесь чертяки, уболтали... :-)))
Аватара пользователя
EdGull
 
Сообщения: 10211
Зарегистрирован: 28 дек 2004, 20:33
Откуда: Тольятти
Skype: Ed_Gull
прог. языки: Bascom AVR Basic
ФИО: Гуль Эдуард Викторович

Сообщение avr123.nm.ru » 14 сен 2007, 20:24

перед кнопками J6 J7 нужно резисторы поставить по 330 Ом.   ПОЖГУТ !!! без них.
Аватара пользователя
avr123.nm.ru
отсылающий читать курс
 
Сообщения: 14195
Зарегистрирован: 06 ноя 2005, 04:18
Откуда: Москва
Предупреждения: -8

Сообщение EdGull » 14 сен 2007, 20:27

avr123.nm.ru писал(а):перед кнопками J6 J7 нужно резисторы поставить по 330 Ом.   ПОЖГУТ !!! без них.

пожгут потому что будут подпаиваться паралельно впаяным в плату кнопкам?
Аватара пользователя
EdGull
 
Сообщения: 10211
Зарегистрирован: 28 дек 2004, 20:33
Откуда: Тольятти
Skype: Ed_Gull
прог. языки: Bascom AVR Basic
ФИО: Гуль Эдуард Викторович

Сообщение avr123.nm.ru » 14 сен 2007, 20:29

Хорошо что ты перекомутировал светодиоды !!!  

Теперь эти 4 канала АЦП можно вывести на "гребенку" (её можно не впаивать) и
по ним прекрасно можно мерить напряжения до 1.6 вольт примерно - до открытия
светодиодов - а при мощном источнике сигнала - и выше.
Аватара пользователя
avr123.nm.ru
отсылающий читать курс
 
Сообщения: 14195
Зарегистрирован: 06 ноя 2005, 04:18
Откуда: Москва
Предупреждения: -8

Сообщение avr123.nm.ru » 14 сен 2007, 20:32

EdGull писал(а):
avr123.nm.ru писал(а):перед кнопками J6 J7 нужно резисторы поставить по 330 Ом.   ПОЖГУТ !!! без них.

пожгут потому что будут подпаиваться паралельно впаяным в плату кнопкам?


Да нет.  ТИПИЧНЫЙ СЛУЧАЙ:  Назначат выходом и выведут "1" и нажмут кнопку - КИРДЫК.  А с резистороми НЕ КИРДЫК.

Я в курсе на стр 2  рекомендую на макетках всегда когда возможно ставить
резисторы от ножек и у TxD тоже - зная какими "соплями" новички любят макетировать - перемкнуть запросто.
Аватара пользователя
avr123.nm.ru
отсылающий читать курс
 
Сообщения: 14195
Зарегистрирован: 06 ноя 2005, 04:18
Откуда: Москва
Предупреждения: -8

Сообщение EdGull » 14 сен 2007, 20:33

кстати, а в базе у динамика может лучше резюк воткнуть на 10к?
Аватара пользователя
EdGull
 
Сообщения: 10211
Зарегистрирован: 28 дек 2004, 20:33
Откуда: Тольятти
Skype: Ed_Gull
прог. языки: Bascom AVR Basic
ФИО: Гуль Эдуард Викторович

Сообщение avr123.nm.ru » 14 сен 2007, 20:33

Блин !  Сделай панельку DIP28  - удобно же.
Аватара пользователя
avr123.nm.ru
отсылающий читать курс
 
Сообщения: 14195
Зарегистрирован: 06 ноя 2005, 04:18
Откуда: Москва
Предупреждения: -8

Сообщение EdGull » 14 сен 2007, 20:34

avr123.nm.ru писал(а):
EdGull писал(а):
avr123.nm.ru писал(а):перед кнопками J6 J7 нужно резисторы поставить по 330 Ом.   ПОЖГУТ !!! без них.

пожгут потому что будут подпаиваться паралельно впаяным в плату кнопкам?


Да нет.  ТИПИЧНЫЙ СЛУЧАЙ:  Назначат выходом и выведут "1" и нажмут кнопку - КИРДЫК.  А с резистороми НЕ КИРДЫК.

Я в курсе на стр 2  рекомендую на макетках всегда когда возможно ставить
резисторы от ножек и у TxD тоже - зная какими "соплями" новички любят макетировать - перемкнуть запросто.

Ладно... уболтал... я сёдня добрый... :-)))
уже исправил.
Аватара пользователя
EdGull
 
Сообщения: 10211
Зарегистрирован: 28 дек 2004, 20:33
Откуда: Тольятти
Skype: Ed_Gull
прог. языки: Bascom AVR Basic
ФИО: Гуль Эдуард Викторович

Пред.След.

Вернуться в МиниБот — национальный класс роботов

Кто сейчас на конференции

Сейчас этот форум просматривают: нет зарегистрированных пользователей и гости: 0

cron