roboforum.ru

Технический форум по робототехнике.

--- МиниБот --- История создания нац. класс минироботов

Готовая электроника для самодельного робота. Уровень от начинающих до опытных конструкторов.

Сообщение avr123.nm.ru » 14 сен 2007, 20:37

EdGull писал(а):кстати, а в базе у динамика может лучше резюк воткнуть на 10к?


4.7 КОМ  даже достаточно по апноуту AVR040 или 042
Аватара пользователя
avr123.nm.ru
отсылающий читать курс
 
Сообщения: 14195
Зарегистрирован: 06 ноя 2005, 04:18
Откуда: Москва
Предупреждения: -8

Сообщение EdGull » 14 сен 2007, 20:42

avr123.nm.ru писал(а):
EdGull писал(а):кстати, а в базе у динамика может лучше резюк воткнуть на 10к?

4.7 КОМ  даже достаточно по апноуту AVR040 или 042

я про динамик, а не про ресет!!!
Аватара пользователя
EdGull
 
Сообщения: 10211
Зарегистрирован: 28 дек 2004, 20:33
Откуда: Тольятти
Skype: Ed_Gull
прог. языки: Bascom AVR Basic
ФИО: Гуль Эдуард Викторович

Сообщение avr123.nm.ru » 14 сен 2007, 20:53

И Я про динамик !  В апноуте говорится что линии программирования желательно нагружать через резисторы не менее 4.7 ком.
Аватара пользователя
avr123.nm.ru
отсылающий читать курс
 
Сообщения: 14195
Зарегистрирован: 06 ноя 2005, 04:18
Откуда: Москва
Предупреждения: -8

Сообщение EdGull » 14 сен 2007, 20:57

Так что, в место кондера ставим резюк на 5.1к?
Аватара пользователя
EdGull
 
Сообщения: 10211
Зарегистрирован: 28 дек 2004, 20:33
Откуда: Тольятти
Skype: Ed_Gull
прог. языки: Bascom AVR Basic
ФИО: Гуль Эдуард Викторович

Сообщение avr123.nm.ru » 14 сен 2007, 21:01

Главное чтоб резюк был ИМХО. А кондер я просто не видел в схемах. Будет ли работать с конденсатором если базу не подтянуть резюком 300-500 ком ? чтоб создать на ней средний уровень около 0.6 вольт а через кондюк переменка будет идти.

Я только "баззеры" использовал которые от постоянки пищат. Динамики не юзал.
Аватара пользователя
avr123.nm.ru
отсылающий читать курс
 
Сообщения: 14195
Зарегистрирован: 06 ноя 2005, 04:18
Откуда: Москва
Предупреждения: -8

Сообщение EdGull » 14 сен 2007, 21:16

В понедельник поэксперементирую, узнаем.
Аватара пользователя
EdGull
 
Сообщения: 10211
Зарегистрирован: 28 дек 2004, 20:33
Откуда: Тольятти
Skype: Ed_Gull
прог. языки: Bascom AVR Basic
ФИО: Гуль Эдуард Викторович

Сообщение EdGull » 17 сен 2007, 14:34

Поэксперементировал.
Узнал.
Орет как сумашедший!!! :-D
Аватара пользователя
EdGull
 
Сообщения: 10211
Зарегистрирован: 28 дек 2004, 20:33
Откуда: Тольятти
Skype: Ed_Gull
прог. языки: Bascom AVR Basic
ФИО: Гуль Эдуард Викторович

Сообщение avr123.nm.ru » 17 сен 2007, 14:39

"Слава КПСС" чтоль ???
Аватара пользователя
avr123.nm.ru
отсылающий читать курс
 
Сообщения: 14195
Зарегистрирован: 06 ноя 2005, 04:18
Откуда: Москва
Предупреждения: -8

Сообщение EdGull » 17 сен 2007, 14:44

Не... "Гип, гип... УРААААААА!!!!!!"  :D
Аватара пользователя
EdGull
 
Сообщения: 10211
Зарегистрирован: 28 дек 2004, 20:33
Откуда: Тольятти
Skype: Ed_Gull
прог. языки: Bascom AVR Basic
ФИО: Гуль Эдуард Викторович

Сообщение EdGull » 17 сен 2007, 15:39

он теперь у меня бумера играет...  :D
Аватара пользователя
EdGull
 
Сообщения: 10211
Зарегистрирован: 28 дек 2004, 20:33
Откуда: Тольятти
Skype: Ed_Gull
прог. языки: Bascom AVR Basic
ФИО: Гуль Эдуард Викторович

Сообщение Digit » 17 сен 2007, 15:43

EdGull писал(а):он теперь у меня бумера играет...  :D

:D  Веселые бои получатся...  :lol:
Аватара пользователя
Digit
 
Сообщения: 3339
Зарегистрирован: 27 ноя 2004, 00:42
Откуда: совсем Москва
ФИО: Григорий

Сообщение EdGull » 17 сен 2007, 15:49

Теперь надо найти ноты из звезндых войн...
Аватара пользователя
EdGull
 
Сообщения: 10211
Зарегистрирован: 28 дек 2004, 20:33
Откуда: Тольятти
Skype: Ed_Gull
прог. языки: Bascom AVR Basic
ФИО: Гуль Эдуард Викторович

Сообщение semyonov » 17 сен 2007, 16:59

semyonov
 
Сообщения: 85
Зарегистрирован: 20 сен 2006, 15:34
Откуда: Москва
прог. языки: C#
ФИО: Максим

Сообщение EdGull » 17 сен 2007, 19:37

не... нужны ноты звуков:
стрельбы
улетания корабля
чириканье R2D2
когда армада прилетала
Аватара пользователя
EdGull
 
Сообщения: 10211
Зарегистрирован: 28 дек 2004, 20:33
Откуда: Тольятти
Skype: Ed_Gull
прог. языки: Bascom AVR Basic
ФИО: Гуль Эдуард Викторович

Сообщение EdGull » 17 сен 2007, 20:50

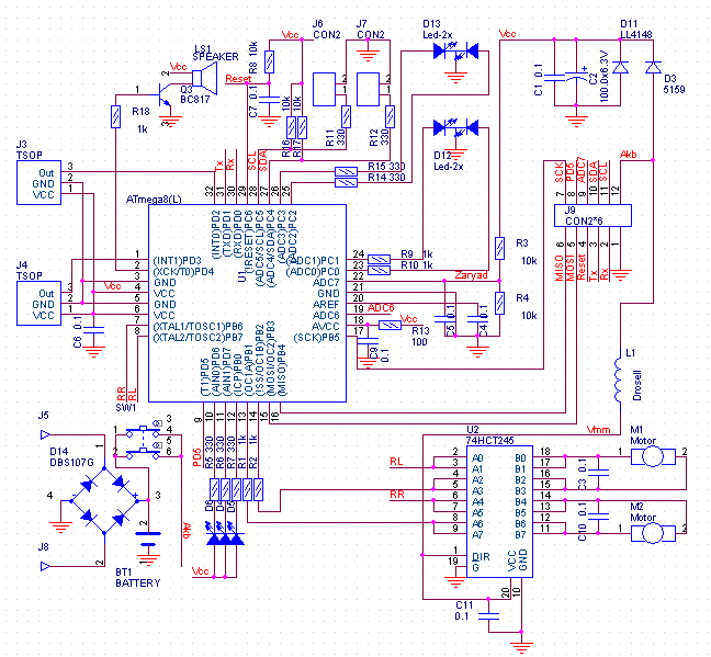
Ну вроде окончательная схема бота.
Жду предложений-замечаний 3 суток и начинаю разводить.
Вложения
Схема-4.GIF
Аватара пользователя
EdGull
 
Сообщения: 10211
Зарегистрирован: 28 дек 2004, 20:33
Откуда: Тольятти
Skype: Ed_Gull
прог. языки: Bascom AVR Basic
ФИО: Гуль Эдуард Викторович

Пред.След.

Вернуться в МиниБот — национальный класс роботов

Кто сейчас на конференции

Сейчас этот форум просматривают: нет зарегистрированных пользователей и гости: 0

cron