roboforum.ru

Технический форум по робототехнике.

ЧПУ

Обсуждаем рождающиеся мысли и результаты экспериментов.

Re: ЧПУ

Сообщение Dmitry__ » 06 окт 2011, 02:20

я так понял, к вам можно только на Вы?
ну, я увидел, что тонкие дорожки режутся на значительно меньшей скорости чем выборка материала.
пальцем скорость замерить не могу.
Не надо "рассказывать сказки" как у других, не надо "демагогии", что от материала не зависит скорость реза
и про "молоко" не надо, ок?
Аватара пользователя
Dmitry__
 
Сообщения: 8033
Зарегистрирован: 13 янв 2011, 15:25
Откуда: Санкт-Петербург

Re: ЧПУ

Сообщение Michael_K » 06 окт 2011, 02:40

Dmitry__ писал(а):я так понял, к вам можно только на Вы?

Как минимум, вежливым было бы спросить. Только уже смысла не имеет.

Покажите мне, где я писал, что от материала не зависит скорость реза.

Dmitry__ писал(а):пальцем скорость замерить не могу.

Тут не надо замерять, чтобы понять, что это больше чем два миллиметра в секунду. И совсем не на двадцать процентов, а в несколько раз.
Аватара пользователя
Michael_K
 
Сообщения: 6028
Зарегистрирован: 07 окт 2009, 00:29
Откуда: СПб

Re: ЧПУ

Сообщение Dmitry__ » 06 окт 2011, 03:11

Michael_K писал(а):Покажите мне, где я писал, что от материала не зависит скорость реза.


вот эту реплику я понял так

Dmitry__, не надо демагогии, расскажите, чем ограничена скорость реза на вашем станке. Мы уже поняли, что не материалом, как вы уверяли парой сообщений выше. Так чем же?


скорость реза на моем станке ограничена только материалом, точнее клеевой способностью фольги держаться за текстолит. Щпиндель на 150000 об/мин, бетонный демпфер на 10 тонн, инструмент за 3к баксов в ответ не принимаю.

Добавлено спустя 12 минут 31 секунду:
да, и это настораживает:
Michael_K писал(а):При современных быстрых шпинделях и фрезах, подача не играет большой роли.
Аватара пользователя
Dmitry__
 
Сообщения: 8033
Зарегистрирован: 13 янв 2011, 15:25
Откуда: Санкт-Петербург

Re: ЧПУ

Сообщение Michael_K » 06 окт 2011, 05:28

Dmitry__ писал(а):скорость реза на моем станке ограничена только материалом, точнее клеевой способностью фольги держаться за текстолит.

Ну а на других станках почему же она не настолько же ограничена материалом?
Может дело не в материале, а в станке?

Dmitry__ писал(а):Щпиндель на 150000 об/мин, бетонный демпфер на 10 тонн, инструмент за 3к баксов в ответ не принимаю.

А вот и напрасно. Duhas говорит именно о таких станках. О мощных приводах, о конструкциях, которые обеспечивают жесткость и давят вибрации, о тоннах...

Dmitry__ писал(а):да, и это настораживает:
Michael_K писал(а):При современных быстрых шпинделях и фрезах, подача не играет большой роли.

За последние 50 лет скорости обработки поднялась в разы.
Появляются быстрорезы, твердосплавы, увеличивается точность изготовления станков, всякие СОЖи хитроумные - это позволяет задирать скорости. Естественно, для разных материалов есть разные ограничения, но это не значит, что эти ограничения нельзя обойти.

Но суть даже не в этом.
Речь в топике шла о приводах с обратной связью. На промышленных станках она практически всегда есть. И она вовсе не только для того, чтобы сказать "ой, косячим".

По факту она работает всегда.
Скорость привода (каждого в отдельности) так или иначе меняется в процессе реза. Ну например, если надо вырезать прямой угол, очевидно, что одна ось должна "мгновенно" остановиться, а вторая "мгновенно" разогнаться до заданной скорости.

Только "мгновенно" в нашем мире ничего не бывает. При увеличении масс, а особенно скоростей это самое "мгновенно" становится все дольше и дольше. И регуляторы на осях, которые ставят только позицию и только в текущую точку выдают все бОльшие погрешности.

Один из выходов (и он применяется) - это увеличивать мощности приводов. То есть взять и вбухать в привод киловатты, чтобы он разогнался "мгновеннее".
Но есть и минусы у такого подхода - увеличение мгновенной мощности приводов сразу накладывет жуткие ограничения на конструкцию. Потому что такие удары физически раздалбывают станок, изнашивают кинематические пАры, подшипники...
...и в конце концов убивают точность.

Есть более "хитрый" способ - ограничить ускорения (или мощности), глядеть вперед, управлять движками не "независимо", а "в куче" и т.п.

2 boez: Просто нарисовать графики, как работают независимые петли управления при прохождении угла, и все будет понятно. Перерегулирования в станках обычно не допускают - обычно сглаженный угол получается.
Аватара пользователя
Michael_K
 
Сообщения: 6028
Зарегистрирован: 07 окт 2009, 00:29
Откуда: СПб

Re: ЧПУ

Сообщение Duhas » 06 окт 2011, 09:02

ух и демагогия тут без меня выросла.. щас доберусь до визио или матлаба нарисую как я для себя понял это все..
«Как сердцу выразить себя? … Мысль изреченная есть ложь!»
В этом мире меня подводит доброта и порядочность...
"двое смотрят в лужу, один видит лужу, другой отраженные в ней звезды"
Аватара пользователя
Duhas
 
Сообщения: 6338
Зарегистрирован: 15 сен 2007, 13:03
Откуда: Красноярск
прог. языки: ASM(МК), C(PC)
ФИО: Гагарский Андрей Александрович

Re: ЧПУ

Сообщение Dmitry__ » 06 окт 2011, 16:04

ха ха ха, оказывается ТС из старых станков будет делать HSM центры, может лучше свинец в золото превращать? более реально. Демагогия чистого сожа
пешыТЕ ишчо :D

Я больше никогда не буду вступать в споры с Michael_K, я больше никогда не буду вступать в споры с Michael_K.
Я больше никогда не буду вступать в споры с Michael_K, я больше никогда не буду вступать в споры с Michael_K.
Я больше никогда не буду вступать в споры с Michael_K, я больше никогда не буду вступать в споры с Michael_K.
Я больше никогда не буду вступать в споры с Michael_K, я больше никогда не буду вступать в споры с Michael_K.
Я больше никогда не буду вступать в споры с Michael_K, я больше никогда не буду вступать в споры с Michael_K.
Аватара пользователя
Dmitry__
 
Сообщения: 8033
Зарегистрирован: 13 янв 2011, 15:25
Откуда: Санкт-Петербург

Re: ЧПУ

Сообщение Виталий » 06 окт 2011, 17:06

оказывается ТС из старых станков будет делать HSM центры

Поучительно. Как одно уточнение делает из здравой идеи - полнейший бред...
"Тут человек собрался сделать новую автоматику к старым, но достаточно точным станкам."
"Прикиньте это ИДИОТ собрался из СТАРЫХ станков сделать наикрутейший HSM-центр."
Все новости о моих проектах http://savethebest.ru
Аватара пользователя
Виталий
 
Сообщения: 2114
Зарегистрирован: 08 окт 2004, 16:43
Откуда: St. Petersburg
Skype: quark-bot
ФИО: Клебан Виталий

Re: ЧПУ

Сообщение Duhas » 06 окт 2011, 17:48

ну из того что есть серьезного железа - HSM увы никак.. там шпиндель до 1к оборотов всего ) хотя это при желании можно поправить я думаю )
«Как сердцу выразить себя? … Мысль изреченная есть ложь!»
В этом мире меня подводит доброта и порядочность...
"двое смотрят в лужу, один видит лужу, другой отраженные в ней звезды"
Аватара пользователя
Duhas
 
Сообщения: 6338
Зарегистрирован: 15 сен 2007, 13:03
Откуда: Красноярск
прог. языки: ASM(МК), C(PC)
ФИО: Гагарский Андрей Александрович

Re: ЧПУ

Сообщение Duhas » 06 окт 2011, 22:19

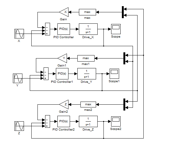
ну вот как то так выходит..

синусы X,Y,Z - задания по скорости на привода.. от задания кроме сигнала ОС отнимается также максимальная из ошибок по скорости двух других скоростей умноженная на коэффициент, равный отношению задания данной оси к заданию по оси с большей ошибкой..

все вроде бы нормально, вот только по идее надо бы еще вносить сюда учет различной инерционности осей.. хотя по идее это задача регулятора скорости каждой оси..

скоро постараюсь сделать общую модель, щас нету под рукой моделек ДПТ и прочего..
«Как сердцу выразить себя? … Мысль изреченная есть ложь!»
В этом мире меня подводит доброта и порядочность...
"двое смотрят в лужу, один видит лужу, другой отраженные в ней звезды"
Аватара пользователя
Duhas
 
Сообщения: 6338
Зарегистрирован: 15 сен 2007, 13:03
Откуда: Красноярск
прог. языки: ASM(МК), C(PC)
ФИО: Гагарский Андрей Александрович

Re: ЧПУ

Сообщение Duhas » 07 окт 2011, 18:20

смотрю не откоменлити ли .. а картинку не добавил.. будет через часок другой как дома буду :crazy:
«Как сердцу выразить себя? … Мысль изреченная есть ложь!»
В этом мире меня подводит доброта и порядочность...
"двое смотрят в лужу, один видит лужу, другой отраженные в ней звезды"
Аватара пользователя
Duhas
 
Сообщения: 6338
Зарегистрирован: 15 сен 2007, 13:03
Откуда: Красноярск
прог. языки: ASM(МК), C(PC)
ФИО: Гагарский Андрей Александрович

Re: ЧПУ

Сообщение Dmitry__ » 07 окт 2011, 18:41

Если честно, то мне не понятен такой сложный путь. Я бы взял железку которую надо очпушить, желательно для старта взять как можно более простую. И по мере набирания опыта сам все поймешь. В 90% система с шаговым приводом тебя устроит, а это значительно упростит систему и цену.
Про высокоскоростную обработку пока забудь, т.к. когда поймешь, что жизни без заточного оборудования в россии нет, этот вопрос сам отвалится :)
Аватара пользователя
Dmitry__
 
Сообщения: 8033
Зарегистрирован: 13 янв 2011, 15:25
Откуда: Санкт-Петербург

Re: ЧПУ

Сообщение Duhas » 07 окт 2011, 20:57

Дмитрий, прежде чем постить почитайте плз первый пост

вот она картинка:
modelka.png
«Как сердцу выразить себя? … Мысль изреченная есть ложь!»
В этом мире меня подводит доброта и порядочность...
"двое смотрят в лужу, один видит лужу, другой отраженные в ней звезды"
Аватара пользователя
Duhas
 
Сообщения: 6338
Зарегистрирован: 15 сен 2007, 13:03
Откуда: Красноярск
прог. языки: ASM(МК), C(PC)
ФИО: Гагарский Андрей Александрович

Re: ЧПУ

Сообщение Michael_K » 07 окт 2011, 22:50

Вообще, типичные контроллеры движков для позиционеров включают (обычно) три петли ОС - положение, скорость и ток (это классика - думаю, сами знаете).
Обычно положение - это внешний контур (но не всегда).
http://www.actel.com/images/products/so ... ops_lg.jpg

В случае многоканального управления... хм, с ходу трудно оценить.
У вас на входе что? Позиция?

Добавлено спустя 2 минуты 2 секунды:
А вообще - подайте ступеньку - так нагляднее (из синуса, понятно, что ничего кроме синуса и не получится).
Аватара пользователя
Michael_K
 
Сообщения: 6028
Зарегистрирован: 07 окт 2009, 00:29
Откуда: СПб

Re: ЧПУ

Сообщение Duhas » 08 окт 2011, 06:46

это только скорости.. я пока так для наглядности только набросал.. она не действующая пока )
«Как сердцу выразить себя? … Мысль изреченная есть ложь!»
В этом мире меня подводит доброта и порядочность...
"двое смотрят в лужу, один видит лужу, другой отраженные в ней звезды"
Аватара пользователя
Duhas
 
Сообщения: 6338
Зарегистрирован: 15 сен 2007, 13:03
Откуда: Красноярск
прог. языки: ASM(МК), C(PC)
ФИО: Гагарский Андрей Александрович

Re: ЧПУ

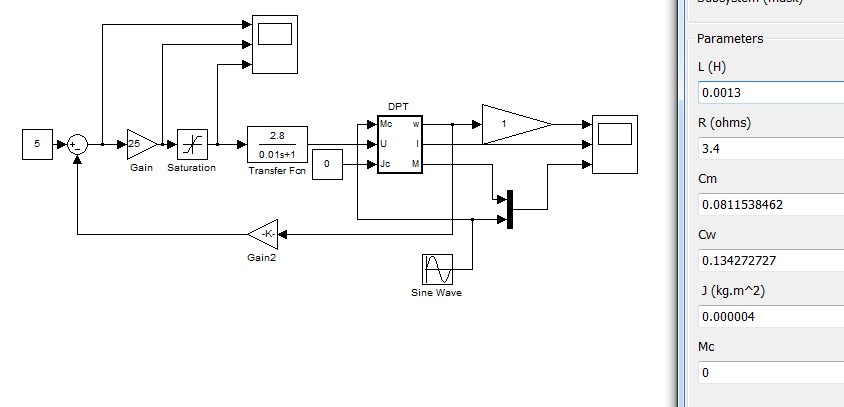
Сообщение Duhas » 08 окт 2011, 15:41

начнем с простого - моделька ДПТ + П-регулятор..


model_param.png

сама модель и параметры двигателя

DPT.png
DPT.png (8.14 КиБ) Просмотров: 2688

модель ДПТ

graph1.png

графики сверху вниз: скорость, ток, возмущающий(синус чуть меньше номинального момента) и результирующий моменты

graph2.png

графики сверху вниз: невязка, задания с П-регулятора, задание после ограничителя
«Как сердцу выразить себя? … Мысль изреченная есть ложь!»
В этом мире меня подводит доброта и порядочность...
"двое смотрят в лужу, один видит лужу, другой отраженные в ней звезды"
Аватара пользователя
Duhas
 
Сообщения: 6338
Зарегистрирован: 15 сен 2007, 13:03
Откуда: Красноярск
прог. языки: ASM(МК), C(PC)
ФИО: Гагарский Андрей Александрович

Пред.След.

Вернуться в Идеи

Кто сейчас на конференции

Сейчас этот форум просматривают: нет зарегистрированных пользователей и гости: 0

cron