USB у МК нет, можно не искать, он есть у PC.
Смысл кноп-ки(-ок) - зависит от идеи, которая реализуется в программе, которая пишется на компьютере, например в AVR Studio, затем компилируется в HEX файл, который прошивается в МК через USB программатор (или COM программатор, или LPT программатор - т.е. 5-проводков. Есть еще и другие способы загрузки машинного кода в МК), схему и описание которого можно найти набрав два слова в любой поисковой системе (даже при поиске на форуме): "программатор AVR".
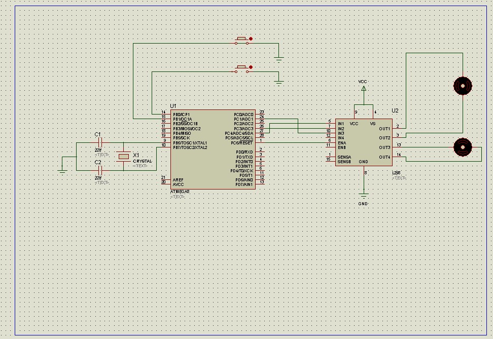
Открыть DS на L298 и прочитать - в чём различие? Незнание англ. языка не освобождает человека от ответственности за неверное использование микросхем. Иными словами есть несколько методов как перевести текст написанный на иностранном языке.

