![]() |
roboforum.ruТехнический форум по робототехнике. |
|
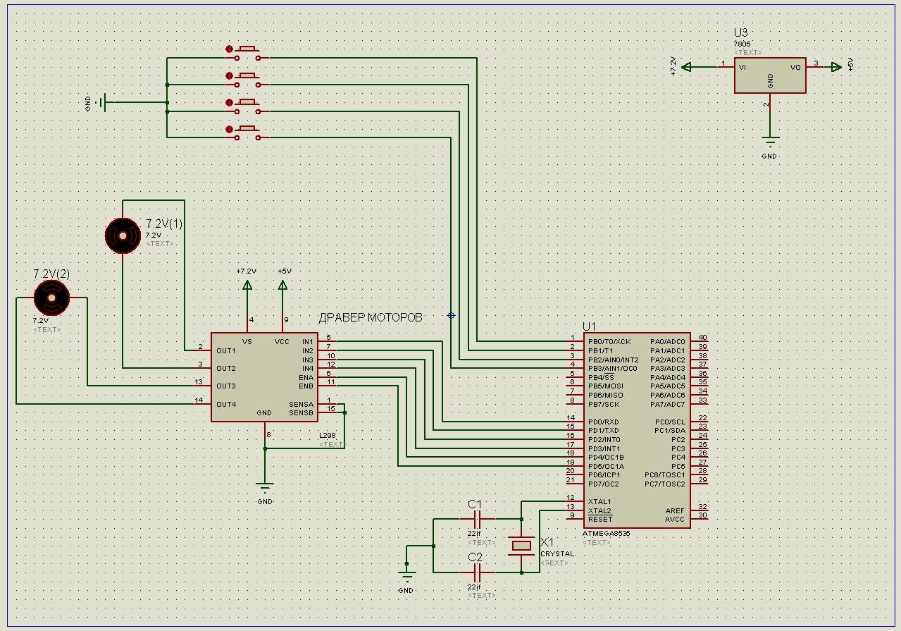
INDEPENDENT писал(а):Я только этот разрабатывал.

#include <mega8535.h>
// Declare your global variables here
void main(void)
{
// Declare your local variables here
// Input/Output Ports initialization
// Port A initialization
// Func7=In Func6=In Func5=In Func4=In Func3=In Func2=In Func1=In Func0=In
// State7=T State6=T State5=T State4=T State3=T State2=T State1=T State0=T
PORTA=0x00;
DDRA=0x00;
// Port B initialization
// Func7=In Func6=In Func5=In Func4=In Func3=Out Func2=Out Func1=Out Func0=Out
// State7=T State6=T State5=T State4=T State3=1 State2=1 State1=1 State0=1
PORTB=0x0F;
DDRB=0x0F;
// Port C initialization
// Func7=In Func6=In Func5=In Func4=In Func3=In Func2=In Func1=In Func0=In
// State7=T State6=T State5=T State4=T State3=T State2=T State1=T State0=T
PORTC=0x00;
DDRC=0x00;
// Port D initialization
// Func7=In Func6=In Func5=Out Func4=Out Func3=Out Func2=Out Func1=Out Func0=Out
// State7=T State6=T State5=1 State4=1 State3=0 State2=0 State1=0 State0=0
PORTD=0x30;
DDRD=0x3F;
// Timer/Counter 0 initialization
// Clock source: System Clock
// Clock value: Timer 0 Stopped
// Mode: Normal top=FFh
// OC0 output: Disconnected
TCCR0=0x00;
TCNT0=0x00;
OCR0=0x00;
// Timer/Counter 1 initialization
// Clock source: System Clock
// Clock value: Timer1 Stopped
// Mode: Normal top=FFFFh
// OC1A output: Discon.
// OC1B output: Discon.
// Noise Canceler: Off
// Input Capture on Falling Edge
// Timer1 Overflow Interrupt: Off
// Input Capture Interrupt: Off
// Compare A Match Interrupt: Off
// Compare B Match Interrupt: Off
TCCR1A=0x00;
TCCR1B=0x00;
TCNT1H=0x00;
TCNT1L=0x00;
ICR1H=0x00;
ICR1L=0x00;
OCR1AH=0x00;
OCR1AL=0x00;
OCR1BH=0x00;
OCR1BL=0x00;
// Timer/Counter 2 initialization
// Clock source: System Clock
// Clock value: Timer2 Stopped
// Mode: Normal top=FFh
// OC2 output: Disconnected
ASSR=0x00;
TCCR2=0x00;
TCNT2=0x00;
OCR2=0x00;
// External Interrupt(s) initialization
// INT0: Off
// INT1: Off
// INT2: Off
MCUCR=0x00;
MCUCSR=0x00;
// Timer(s)/Counter(s) Interrupt(s) initialization
TIMSK=0x00;
// Analog Comparator initialization
// Analog Comparator: Off
// Analog Comparator Input Capture by Timer/Counter 1: Off
ACSR=0x80;
SFIOR=0x00;
while (1)
{
// Place your code here
{if ((PINB.0==0)&&(PINB.1==1))
{PORTD.0=1 ;
PORTD.1=0;}}
{if ((PINB.0==1)&&(PINB.1==0))
{PORTD.0=0 ;
PORTD.1=1;}}
{if (((PINB.0==0)&&(PINB.1==0))||((PINB.0==1)&&(PINB.1==1)))
{PORTD.0=0 ;
PORTD.1=0;}}
{if ((PINB.2==0)&&(PINB .3==1))
{PORTD.2=1;
PORTD.3=0;}}
{if ((PINB.2==1)&&(PINB.3==0))
{PORTD.2=0 ;
PORTD.3=1;}}
{if (((PINB.2==1)&&(PINB.3==1))||((PINB.2==0)&&(PINB.3==0)))
{PORTD.2=0;
PORTD.3=0;}}
}
};
Вернуться в Новичкам или основы основ роботостроения.
Сейчас этот форум просматривают: нет зарегистрированных пользователей и гости: 0