roboforum.ru

Технический форум по робототехнике.

Прошу оценить

Наше хобби — конструировать и программировать.
Демонстрация готовых роботов и устройств построенных своими руками.

Re: Прошу оценить

Сообщение lebaon » 05 дек 2008, 14:45

лучше собирать из нормальных компонент
и многоступку :)
Аватара пользователя
lebaon
Безбашенный Теоретик
 
Сообщения: 1137
Зарегистрирован: 07 янв 2006, 18:30
Откуда: Подмосковье

Re: Прошу оценить

Сообщение Lockdog » 05 дек 2008, 19:21

Насчёт первого - я согласен, а с многоступкой надо заморачиваться, чтобы кпд был нормальный
Аватара пользователя
Lockdog
 
Сообщения: 650
Зарегистрирован: 06 июл 2006, 20:42
Откуда: Москва
прог. языки: C/C++, Python

Re: Прошу оценить

Сообщение lebaon » 05 дек 2008, 19:58

а разве это не интересная задача - выжать все соки из многоступки? :)
Аватара пользователя
lebaon
Безбашенный Теоретик
 
Сообщения: 1137
Зарегистрирован: 07 янв 2006, 18:30
Откуда: Подмосковье

Re: Прошу оценить

Сообщение Amper » 18 дек 2008, 17:05

Лучше расскажи про дальномер, по какому принципу он работает? :roll:
Amper
 
Сообщения: 2
Зарегистрирован: 18 дек 2008, 12:30
Откуда: Ухта, Республика Коми.
прог. языки: C

Re: Прошу оценить

Сообщение Lockdog » 18 дек 2008, 23:02

Принцип описан в даташите, а как снимаются значения - я писал на предыдущей странице.
Аватара пользователя
Lockdog
 
Сообщения: 650
Зарегистрирован: 06 июл 2006, 20:42
Откуда: Москва
прог. языки: C/C++, Python

Re: Прошу оценить

Сообщение Lockdog » 29 янв 2009, 14:55

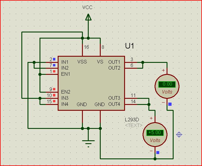
Есть такая проблема в управлении двигателей - они вращаются только в одну сторону, в другую никак вращаться не хотят, хотя они в порядке, может проблема с сигналами в L293D. Ещё иногда при работе движков мигает подсветка дисплея.
Схему прикладываю.
Вложения
mb.rar
Схема
(44.6 КиБ) Скачиваний: 39
Аватара пользователя
Lockdog
 
Сообщения: 650
Зарегистрирован: 06 июл 2006, 20:42
Откуда: Москва
прог. языки: C/C++, Python

Re: Прошу оценить

Сообщение EdGull » 29 янв 2009, 15:00

а как ты им программно реверс включаешь?
Аватара пользователя
EdGull
 
Сообщения: 10211
Зарегистрирован: 28 дек 2004, 20:33
Откуда: Тольятти
Skype: Ed_Gull
прог. языки: Bascom AVR Basic
ФИО: Гуль Эдуард Викторович

Re: Прошу оценить

Сообщение Lockdog » 29 янв 2009, 15:03

Подаю с меги 0 на Input1 и Input2, 1 на Input3 и Input4 на L293D.
Аватара пользователя
Lockdog
 
Сообщения: 650
Зарегистрирован: 06 июл 2006, 20:42
Откуда: Москва
прог. языки: C/C++, Python

Re: Прошу оценить

Сообщение ALHIMIK » 29 янв 2009, 15:18

Чтобы ехать назад надо - ~(вперёд)
Аватара пользователя
ALHIMIK
 
Сообщения: 997
Зарегистрирован: 05 окт 2008, 14:41
Откуда: СПб
прог. языки: C,Python

Re: Прошу оценить

Сообщение Lockdog » 29 янв 2009, 15:22

Ну так и получается:
0 на Input1 и Input2, 1 на Input3 и Input4 и наоборот, если надо в другую сторону.
Аватара пользователя
Lockdog
 
Сообщения: 650
Зарегистрирован: 06 июл 2006, 20:42
Откуда: Москва
прог. языки: C/C++, Python

Re: Прошу оценить

Сообщение ALHIMIK » 29 янв 2009, 15:26

Акакая лд используется для передвижения ?
Аватара пользователя
ALHIMIK
 
Сообщения: 997
Зарегистрирован: 05 окт 2008, 14:41
Откуда: СПб
прог. языки: C,Python

Re: Прошу оценить

Сообщение Lockdog » 29 янв 2009, 15:33

Не понял?
Аватара пользователя
Lockdog
 
Сообщения: 650
Зарегистрирован: 06 июл 2006, 20:42
Откуда: Москва
прог. языки: C/C++, Python

Re: Прошу оценить

Сообщение ALHIMIK » 29 янв 2009, 15:43

Разобрался с вашей схемой-
in3=in4=0
in1=in2=1
в другою сторону на оборот
Аватара пользователя
ALHIMIK
 
Сообщения: 997
Зарегистрирован: 05 окт 2008, 14:41
Откуда: СПб
прог. языки: C,Python

Re: Прошу оценить

Сообщение Lockdog » 29 янв 2009, 15:51

Дык я так и делаю, а оно не работает(

Добавлено спустя 3 минуты 11 секунд:
Вот фрагмент кода:
Код: Выделить всёРазвернуть
PORTD=0x00;
DDRD=0b11101100;
PORTD.3 = 0xFF;
PORTD.2 = 0x00;

Portd.3 подключён к In3 и In4, а Portd.2 к In1 и In2. И например если я просто поменяю порты местами, то движок не вращается в другую сторону
Аватара пользователя
Lockdog
 
Сообщения: 650
Зарегистрирован: 06 июл 2006, 20:42
Откуда: Москва
прог. языки: C/C++, Python

Re: Прошу оценить

Сообщение ALHIMIK » 29 янв 2009, 15:52

Странно :shock:
Проверте железную часть
Вложения
13.JPG
в другую
12.JPG
в одну сторонну
Аватара пользователя
ALHIMIK
 
Сообщения: 997
Зарегистрирован: 05 окт 2008, 14:41
Откуда: СПб
прог. языки: C,Python

Пред.След.

Вернуться в Наши проекты

Кто сейчас на конференции

Сейчас этот форум просматривают: нет зарегистрированных пользователей и гости: 0

cron