![]() |
roboforum.ruТехнический форум по робототехнике. |
|
.Radist писал(а):направленность хорошая - дальность плохая
Radist писал(а):Если бы кто-нибудь дал наводку, где можно купить не очень дорогие датчики с более узкой диаграммой направленности

. Но все равно спасибо - не только я читаю форум, есть и москвичи.Radist писал(а):В платане смотрел - нисколько не лучше чипдипа.
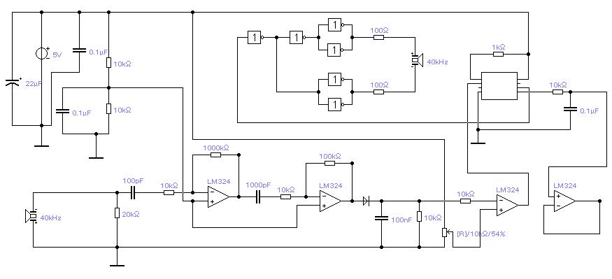
Radist писал(а):Можно будет потом и схему нарисовать, и плату с программой приложить. А то на форуме такую штуку делали многие, а информации маловато.
мягко намекаю... 


...Radist писал(а):Посмотрел даташит - на 40 кГц усиление 70 дБ.
Не может быть!!! "Не верю!" (с)Radist писал(а):Первые два каскада и обвязка подобраны в симуляторе...

. На 40 кГц усиление чуть больше 20 дБ, графики даны для 10В и 15В питания, а у меня вообще 5В.
Сейчас этот форум просматривают: нет зарегистрированных пользователей и гости: 1