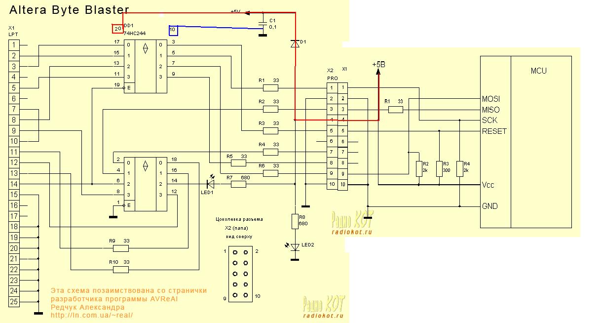
Собрал программатор, но он что-то в avreal не определяется, я паял без конденсатора на 0,1 пФ без резисторов во второй схеме и без диода.
Вот проверяю в чём проблема
![]() |
roboforum.ruТехнический форум по робототехнике. |
|
Не следует подпаивать проводки к точкам VCC и GND а потом разворачивать диод. Прошу прощения у тех, кому это было и так ясно, но если не самый частый, то уж самый надоевший в моей почте вопрос крутится вокруг этого места.
Lockdog писал(а):у меня и МК и программатор питаются от одного источника... не могу я понять как питать этот диод
Master писал(а):Ауууу, специалисты электронщики гляньте может я че не так объясняю? Человек вон уже неделю мучается.
Lockdog писал(а):Усё заработало...)))) спасибо всем за помощь, а дело было в том, что я покупал панельку под МК на большее число пинов, чем надо, вот и подсоеденил контакты не туда...))))



Сейчас этот форум просматривают: нет зарегистрированных пользователей и гости: 0