dimamichev » 25 фев 2016, 15:43
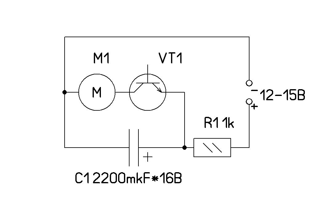
Подведём итоги, сформулируем вариант ответа на заявленную тему. Проанализировав ход и интенсивность дискуссии, пришёл к выводу – для начала подойдёт набор (не конструктор) нулевого уровня, тем, кто хотя бы умеет лепить из пластилина (блестящая мысль этого форума!). Итак, набор состоит из готовой платы с элементами (согласно рисунку 16), кусочка пластилина, одной скрепки (обязательно), пары моторчиков с « кембриками» на валу (обязательно), таблетка-батарейка (не обязательно) и инструкции по сборке с картинками (обязательно !!!) – как говорит Ангел - ртфм. Концепт внешнего вида изделия поясняет рис. 18. Моторы желательно сразу соединить с платой парой гибких проводков (на этапе штучно-массового производства набора). Инструкцию удобнее составлять в виде «пошаговых картинок», 3-5 штук хватит вполне, хотя работа с пластилином дело трудное и хлопотливое. Ну вот, вроде бы всё… Да, забыл, описать возможности робота – он поворачивается и движется на свет короткими перебежками, моргая «глазками»…
- Вложения
-

- рис. 18