Вопрос в том едет ли машинка? Если напряжение 0,5 Вольт на панельке при работающем двигателе так это здорово. Надо отключить двигатель и замерить на «холостую». Будет больше. Вообще для схемы первой задачи такая панелька «слона» должна тащить, правда, в импульсном режиме. Может так быть, что положив на машинку даже небольшой груз, она не поедет. Но в импульсном режиме, с обвесом деталей точно должна. Кстати в качестве источника тока можно использовать таблетку-батарейку на 1,5 В. Она маленькая и лёгкая и хватит её на час, два езды или даже дольше… 
 
 Сегодня тоже не удержался и погонял БИМА по подоконнику от солнышка. Позже расскажу о результатах.
Добавлено спустя 1 час 31 минуту 7 секунд:Задача №2. Как придать БИМУ «удобоваримый» внешний вид и хоть малейшую логику существования? 
Решение свёл к «постройке глазок и ротика». Солнечную панель приспособил как датчик освещённости. Теперь у БИМА легенда такая : он капризная улитка, которая с места не тронется пока ей не вернут её домик…
… потом, моргая глазками, она отправится в своё путешествие.
Схема дана на рисунке 8. Внешний вид представлен на рис. 9.
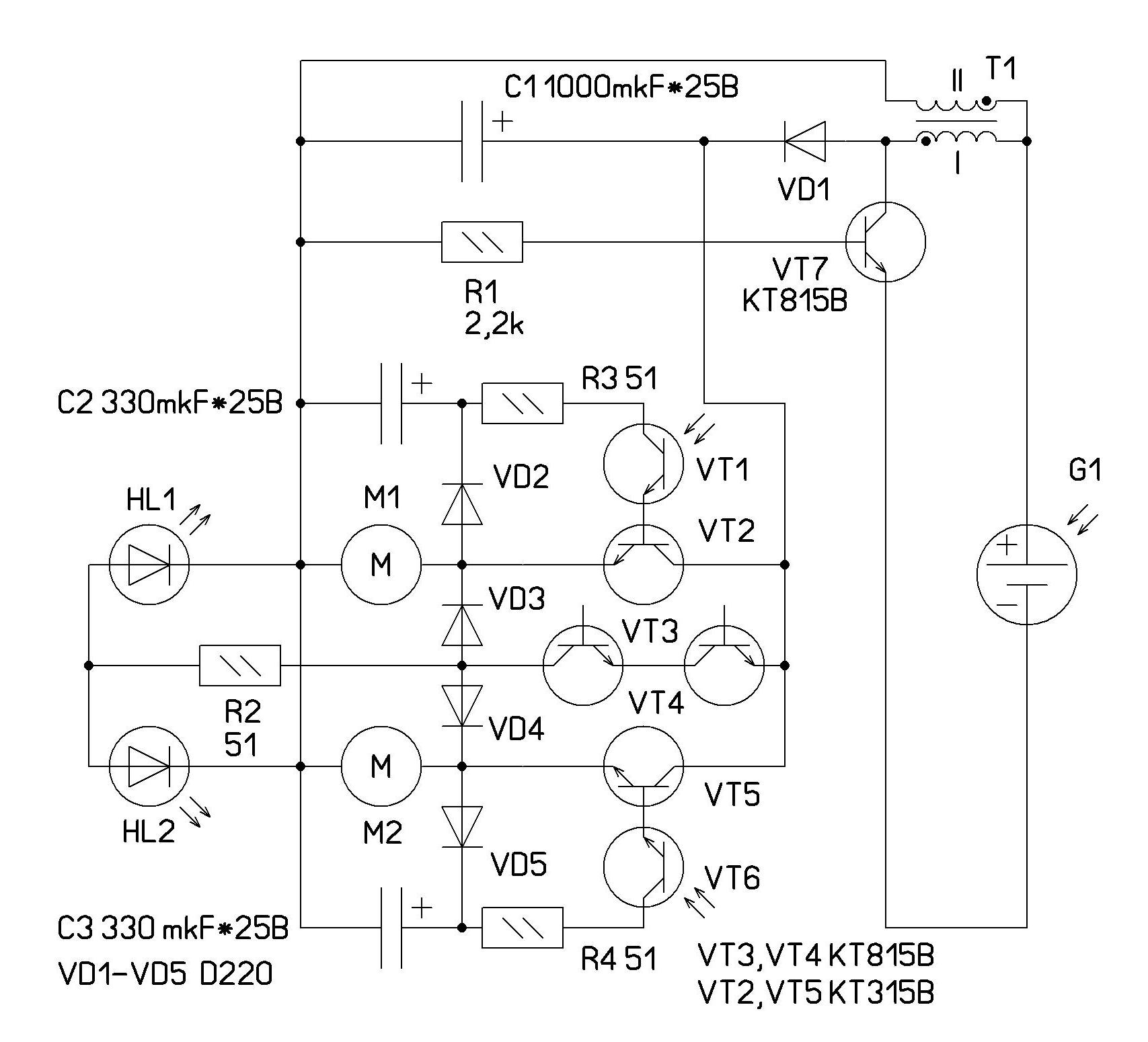
Работает схема, при затемнённой солнечной батарее G1, следующим образом. На транзистореVT4, трансформаторе Т1, резисторе R1 собран блокинг-генератор. Импульсы повышенного напряжения через выпрямительный диод VD1 заряжают конденсатор С1. Транзисторы VT1, VT3, обратно включенные, работают в лавинном режиме. При нарастании напряжения на конденсаторе С1 до 22 Вольт происходит открывание транзисторов. Импульс тока запускает двигатели М1, М2, светодиоды HL1, HL2 вспыхивают, происходит зарядка конденсатора С2 через развязывающий диод VD2. При снижении напряжения на конденсаторе С1 до 16 Вольт лавина обрывается и транзисторы закрываются. Однако  «запас напряжения» на конденсаторе С2 открывает транзистор VT2 и разряд конденсатора С1 на двигатели и светодиоды продолжается, практически до полного «истощения». После разрядки конденсаторов все транзисторы закрываются, и цикл повторяется вновь. Когда батарея G1 освещена, напряжение порядка 2 Вольт через развязывающий диод VD3 и резистор R3 поступает на базу транзистора VT2. Он открывается, и импульсы тока с блокинг генератора поступают на двигатели, светодиоды. Конденсатор С1 не накапливает поэтому заряд. Робот неподвижен (энергия импульсов рассеивается на обмотках моторов). Трансформатор Т1 изготовлен на ферритовом кольце внешним диаметром около 1 сантиметра (феррит можно извлечь из «сгоревшей энергосберегающей» лампы ). Обмотки I и II содержат по 20 витков провода ПЭЛ 0,1 – 0,3. Вид на соединения изображён на рис. 10 – растёт потихоньку «проводниковая масса».