"самиздат конструктор" BEAM робот

Робот на простых аналоговых элементах.

Re: "самиздат конструктор" BEAM робот

Сообщение MegaBIZON » 16 фев 2016, 20:47

полагаешь, что автор темы трепло кукурузное - так и скажи.
но это уже другой вопрос.
а речь идёт о культуре речи..
.............солнце светит, птички поют, я - зелёный бамбук меня тянет к солнцуЯ - зелёный бамбук, я - зелёный бамбук , меня тянет к солнцу. Я - не огурчик и не лягушка, я - зелёный бамбук. Меня курят...............
Аватара пользователя
MegaBIZON
 
Сообщения: 6285
Зарегистрирован: 12 янв 2007, 00:34
Откуда: Масква

Re: "самиздат конструктор" BEAM робот

Сообщение dimamichev » 16 фев 2016, 22:51

Да, вариант, который стоит попробовать. Здесь вопрос в «грузоподъёмности» тележки, сколько на себе она может увезти и как в целом изделие поддается переделке. Я никогда не связывался с интернет - магазинами, предпочитая смотреть продавцу в глаза. Опять же время прибытия посылки.
Что касается коммерции: в первом сообщении речь идёт о практическом приложении-описании, а не о готовом комплекте (одно не исключает другое, но всегда приятней выбирать продукты под рецепт самому). Так что коммерция весьма сомнительна, особенно для любителя как я.

Добавлено спустя 10 минут 33 секунды:
Что касается кукурузы – есть журнальные статьи и книги с фото и видеоссылками, но мне кажется здесь это не уместно. Конечно мои конструкции для начинающих и для детей, но в душе мы всегда юные.

Добавлено спустя 1 час 49 минут 12 секунд:
Решил заменить основу платформы-шасси на макетку паечную (рис.5). Всё же с «покупной» легче, чем с «самодельной». Итого два двигателя, макетная плата, солнечная батарея и аккумулятор обошлись в 360 рублей (пара винтов и три скрепки не в счёт). Можно приступать к экспериментальным задачам со схемами…
Вложения
рис. 5.JPG
Аватара пользователя
dimamichev
 
Сообщения: 1386
Зарегистрирован: 03 янв 2013, 16:27

Re: "самиздат конструктор" BEAM робот

Сообщение MegaBIZON » 16 фев 2016, 23:37

а вот это самое интересное )
.............солнце светит, птички поют, я - зелёный бамбук меня тянет к солнцуЯ - зелёный бамбук, я - зелёный бамбук , меня тянет к солнцу. Я - не огурчик и не лягушка, я - зелёный бамбук. Меня курят...............
Аватара пользователя
MegaBIZON
 
Сообщения: 6285
Зарегистрирован: 12 янв 2007, 00:34
Откуда: Масква

Re: "самиздат конструктор" BEAM робот

Сообщение Angel71 » 17 фев 2016, 05:29

MegaBIZON, это всё, что пришло в твою светлую голову? попробуйте определиться, что сделать-то хотите - конструктор, ворклог, ртфм или ещё что? и что пока делаете.
Аватара пользователя
Angel71
 
Сообщения: 10668
Зарегистрирован: 18 апр 2009, 22:18

Re: "самиздат конструктор" BEAM робот

Сообщение MegaBIZON » 17 фев 2016, 08:30

ты ничего не путаешь? Ты всерьёз считаешь, что я у тебя на экзамене? Надо ж было так упороться..
Давай ка объяснимся.
Димыч задумал состряпать бим-набор для новичков, я просто с интересом гляжу за началом процесса.. хотя и понимаю, что довести этот процесс до лучшего конца - сравнительно немного шансов. Ничего нет плохого в том, чтобы делиться с ним своими мыслями на тему "что бы можно было использовать", а он сам будет решать, вариант-невариант.
И всё!
С чего ты из всего этого взял, что я должен перед тобой отчитываться о содержании моей светлой головы?
Давай ка лучше ты мне поведай откровенно, чего ты своими колкостями тут добиться хочешь, и на каком этапе пути, по твоему мнению, сейчас находишься?

Всем давно понятно, что бим-тема - для тихих психов.. на любителя. И явно, что тебе это не интересно.
Так чё хотел-то?
.............солнце светит, птички поют, я - зелёный бамбук меня тянет к солнцуЯ - зелёный бамбук, я - зелёный бамбук , меня тянет к солнцу. Я - не огурчик и не лягушка, я - зелёный бамбук. Меня курят...............
Аватара пользователя
MegaBIZON
 
Сообщения: 6285
Зарегистрирован: 12 янв 2007, 00:34
Откуда: Масква

Re: "самиздат конструктор" BEAM робот

Сообщение dimamichev » 17 фев 2016, 21:47

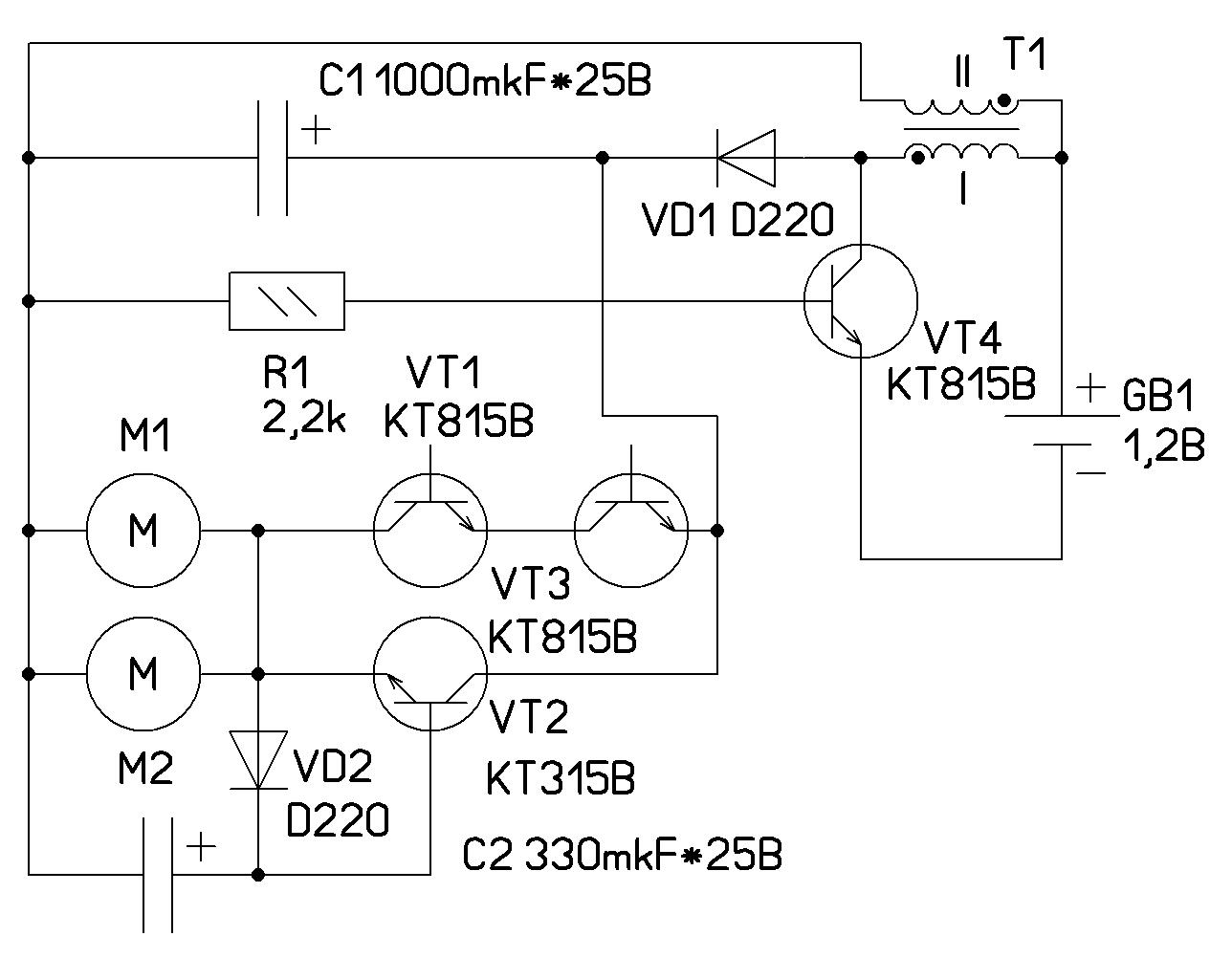
Задача №1. Запустить двигатели БИМА синхронно для прямолинейного «импульсного движения» робота при питании от аккумулятора на 1,2 В или «солевой батарейки» на 1,5В. Для эксперимента собрал схему по рис. 6. Результат (внешний вид варианта) представлен на рис.7. От батарейки робот «шагает» на 6 см с интервалом через 22-25 секунд (солнечная батарея пока балласт).
Что касается…конструктор, ворклог, ртфм (не сразу нашёл что это – надо неразумным пояснять) – по мне так это форма описания результата деятельности (надеюсь совместной), а она может быть разной. Проще говоря форма не есть самоцель.
Вложения
рис. 7.JPG
рис. 6.jpg
Аватара пользователя
dimamichev
 
Сообщения: 1386
Зарегистрирован: 03 янв 2013, 16:27

Re: "самиздат конструктор" BEAM робот

Сообщение MegaBIZON » 17 фев 2016, 22:28

а чаво это у тебя все пикчи-то чёрнобелые?
давно вот хотел спросить..
.............солнце светит, птички поют, я - зелёный бамбук меня тянет к солнцуЯ - зелёный бамбук, я - зелёный бамбук , меня тянет к солнцу. Я - не огурчик и не лягушка, я - зелёный бамбук. Меня курят...............
Аватара пользователя
MegaBIZON
 
Сообщения: 6285
Зарегистрирован: 12 янв 2007, 00:34
Откуда: Масква

Re: "самиздат конструктор" BEAM робот

Сообщение dimamichev » 17 фев 2016, 22:48

Привычка, на работе принтер черно-белый – вот всё и адаптирую под него. Печатаешь с цветного изображения, а получается совсем неконтрастно- месиво чёрно-серое.
Аватара пользователя
dimamichev
 
Сообщения: 1386
Зарегистрирован: 03 янв 2013, 16:27

Re: "самиздат конструктор" BEAM робот

Сообщение MegaBIZON » 17 фев 2016, 23:17

завязывай уже с этим )
.............солнце светит, птички поют, я - зелёный бамбук меня тянет к солнцуЯ - зелёный бамбук, я - зелёный бамбук , меня тянет к солнцу. Я - не огурчик и не лягушка, я - зелёный бамбук. Меня курят...............
Аватара пользователя
MegaBIZON
 
Сообщения: 6285
Зарегистрирован: 12 янв 2007, 00:34
Откуда: Масква

Re: "самиздат конструктор" BEAM робот

Сообщение MegaBIZON » 18 фев 2016, 15:57

Какая-то мрачная подстава с теми маленькими китайскими машынками. Панелька ихняя выдаёт сраные полвольта под сегодняшни нежным солнышком, значит под лютым июльским светилом выдаст, скажем, 0.7 вольта. Но хоть моторчику этого хватает, чтоб крутиться напрямуё от неё, конденсаторно-транзисторный обвес работает на трёх вольтах. А чтоб получить столько, приходится напаивать чемодан таких панелек, что уже маразм.
Вердикт: такие мафынки годятся для усложнения механики (скажем, на ножки поставить), но для использования в бимах на FLED'ах - ваще не катят.
Зать отлично катят стеклянные панельки от фонариков-брелочков, которые я, помнится, потрошил ещё года 3 назад.
Ну и ладно.
.............солнце светит, птички поют, я - зелёный бамбук меня тянет к солнцуЯ - зелёный бамбук, я - зелёный бамбук , меня тянет к солнцу. Я - не огурчик и не лягушка, я - зелёный бамбук. Меня курят...............
Аватара пользователя
MegaBIZON
 
Сообщения: 6285
Зарегистрирован: 12 янв 2007, 00:34
Откуда: Масква

Re: "самиздат конструктор" BEAM робот

Сообщение dimamichev » 18 фев 2016, 23:06

Вопрос в том едет ли машинка? Если напряжение 0,5 Вольт на панельке при работающем двигателе так это здорово. Надо отключить двигатель и замерить на «холостую». Будет больше. Вообще для схемы первой задачи такая панелька «слона» должна тащить, правда, в импульсном режиме. Может так быть, что положив на машинку даже небольшой груз, она не поедет. Но в импульсном режиме, с обвесом деталей точно должна. Кстати в качестве источника тока можно использовать таблетку-батарейку на 1,5 В. Она маленькая и лёгкая и хватит её на час, два езды или даже дольше… :D
Сегодня тоже не удержался и погонял БИМА по подоконнику от солнышка. Позже расскажу о результатах.

Добавлено спустя 1 час 31 минуту 7 секунд:
Задача №2. Как придать БИМУ «удобоваримый» внешний вид и хоть малейшую логику существования?
Решение свёл к «постройке глазок и ротика». Солнечную панель приспособил как датчик освещённости. Теперь у БИМА легенда такая : он капризная улитка, которая с места не тронется пока ей не вернут её домик…
… потом, моргая глазками, она отправится в своё путешествие.
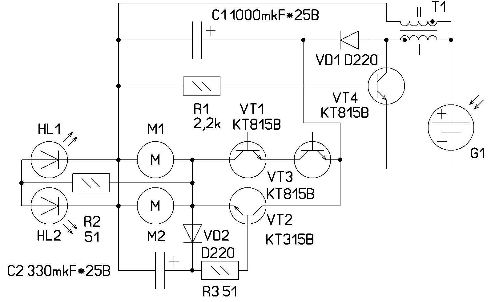
Схема дана на рисунке 8. Внешний вид представлен на рис. 9.
Работает схема, при затемнённой солнечной батарее G1, следующим образом. На транзистореVT4, трансформаторе Т1, резисторе R1 собран блокинг-генератор. Импульсы повышенного напряжения через выпрямительный диод VD1 заряжают конденсатор С1. Транзисторы VT1, VT3, обратно включенные, работают в лавинном режиме. При нарастании напряжения на конденсаторе С1 до 22 Вольт происходит открывание транзисторов. Импульс тока запускает двигатели М1, М2, светодиоды HL1, HL2 вспыхивают, происходит зарядка конденсатора С2 через развязывающий диод VD2. При снижении напряжения на конденсаторе С1 до 16 Вольт лавина обрывается и транзисторы закрываются. Однако «запас напряжения» на конденсаторе С2 открывает транзистор VT2 и разряд конденсатора С1 на двигатели и светодиоды продолжается, практически до полного «истощения». После разрядки конденсаторов все транзисторы закрываются, и цикл повторяется вновь. Когда батарея G1 освещена, напряжение порядка 2 Вольт через развязывающий диод VD3 и резистор R3 поступает на базу транзистора VT2. Он открывается, и импульсы тока с блокинг генератора поступают на двигатели, светодиоды. Конденсатор С1 не накапливает поэтому заряд. Робот неподвижен (энергия импульсов рассеивается на обмотках моторов). Трансформатор Т1 изготовлен на ферритовом кольце внешним диаметром около 1 сантиметра (феррит можно извлечь из «сгоревшей энергосберегающей» лампы ). Обмотки I и II содержат по 20 витков провода ПЭЛ 0,1 – 0,3. Вид на соединения изображён на рис. 10 – растёт потихоньку «проводниковая масса».
Вложения
рис. 10.JPG
рис.10
рис. 9.JPG
рис.9
рис. 8.jpg
рис.8
Аватара пользователя
dimamichev
 
Сообщения: 1386
Зарегистрирован: 03 янв 2013, 16:27

Re: "самиздат конструктор" BEAM робот

Сообщение MegaBIZON » 19 фев 2016, 13:23

:shock:
вот так бронежопа! :D
Это же правда только эскиз?
Походу у меня сформировался некий шаблон - обычно они похожи на половинку муравья
Изображение
или выброшенного на берег микроба
Изображение
и я просто впервые вижу бима-трансформаторную-будку... без обид ))
______________
Так, ладно.. )
Короче, он стоит и заряжается, пока у него открыта светобатарейка. И куда он едет, когда она закрыта?
______________________________________________
По моим китайским машынкам:
Пол-вольта светобатарейка показывает без нагрузки, и внутренности бима от неё не заряжаются вообще - никаких тебе импульсов, и вообще ничего. Но напрямую на солнышке или под лампочкой мотор от неё крутится превосходно, даже трёхвольтовый, который я вот на днях закупил.
Нихрена не понимаю...
___________________________________
Кстати, вопрос.. дурацкий, может быть: вот у меня скопилось ведро всяких моторчиков, практически из всего, что только бывает - как узнать, на какое напряжение они рассчитаны?
Есть и полуторавольтовые, и пятивольтовые.. двенадцати, думаю, даже... а с виду одинаковые.
.............солнце светит, птички поют, я - зелёный бамбук меня тянет к солнцуЯ - зелёный бамбук, я - зелёный бамбук , меня тянет к солнцу. Я - не огурчик и не лягушка, я - зелёный бамбук. Меня курят...............
Аватара пользователя
MegaBIZON
 
Сообщения: 6285
Зарегистрирован: 12 янв 2007, 00:34
Откуда: Масква

Re: "самиздат конструктор" BEAM робот

Сообщение dimamichev » 19 фев 2016, 18:17

Согласен, размер впечатляет! Но убери плату, замени моторы на меньшие, солнечную батарею – поменьше, монтаж элементов – объёмно-навесной и всё! Те же размеры в кубе с ребром 3-5 см. А вместо картона – раковинку…
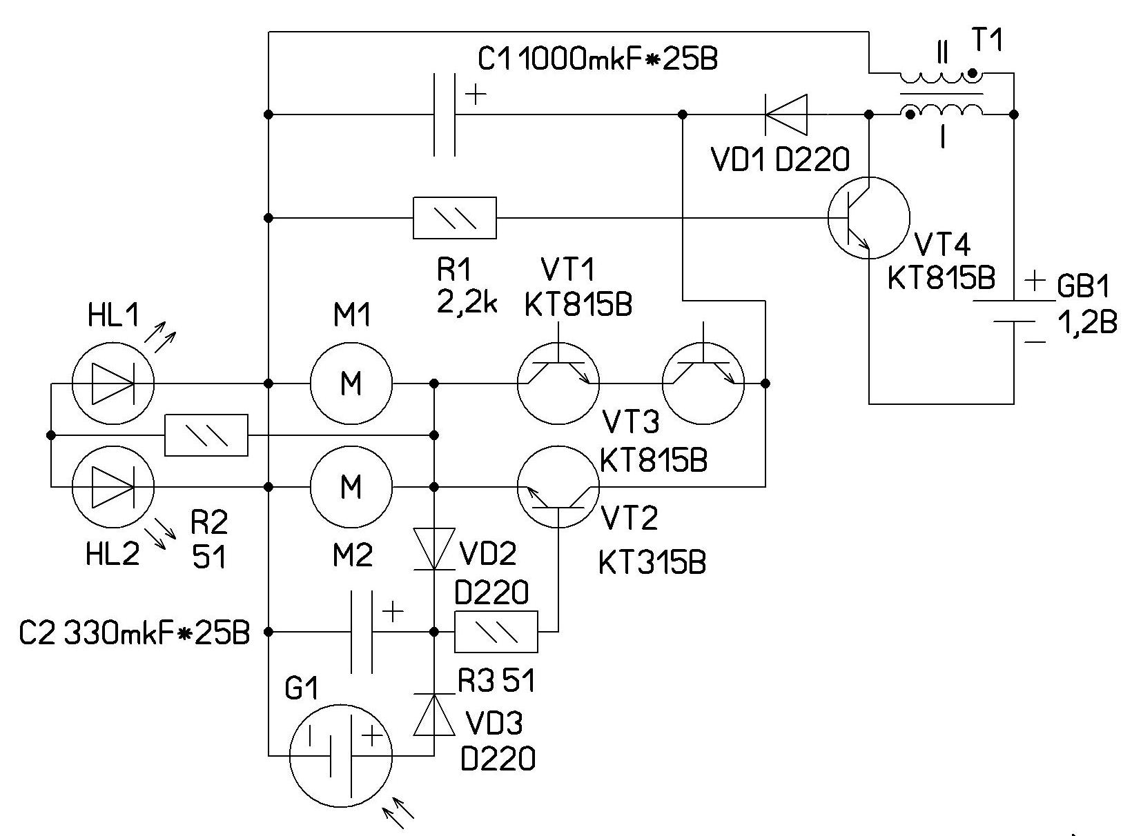
Что касается работы: «светобатарейка» в той схеме - датчик освещённости, он не даёт заряжаться конденсатору и соответственно двигаться БИМУ. Питается робот по схеме от аккумулятора (батарейки). Когда закрыта «светобатарейка» робот движется «прямолинейно-импульсно». На рисунке 13 дана схема БИМА питающегося только от солнца. Попробую приложить видео – давно у меня это не получалось.
Что касается двигателей…Полвольта под нагрузкой и полвольта без…значит мотор для такой батареи не нагрузка. Чудеса… На машинку надо положить батарейку-груз. Повезёт под солнцем или нет? Из полвольта сделать один легко – две батареи соединить последовательно (только одинаковые). А уж тогда в импульсном режиме точно «слона увезёт».
Как определить «качество моторчика» без всяких данных? Я делаю так: подключаю к регулируемому источнику тока (у меня самоделка 2-20 В при токе максимальном 300 мА). Плавно наращиваю напряжение, контролируя ток. Все «хорошие» запускаются при напряжении 2-4В, потребляя в холостом ходе 20-40 мА. Далее плавно придавливаю вал пальцем и контролирую ток – вал сразу стал и ток подскочил, значит, моторчик слабоват. «Пыхтит», частота упала, ток вырос на 20-30 процентов, но вал тянет, значит, мотор хороший. Про штатное напряжение. Если на холостом ходу греется через 3-4 минуты – « напряжения многовато». Остужаем, уменьшаем, запускаем и так пока не угадаем рабочее напряжение. В реальности это линейка 1,5 В, 3 В, 5,9В, 9В, 12В. Дальше дорого и не про БИМОВ. В общем да простят меня «специалисты» определяю я рабочее напряжение «на палец».

Добавлено спустя 24 минуты:
Нет, так и не научился ставить ролики в форумы. Только ссылка на "ютюб".
https://youtu.be/rJ96cj1O_wU БИМ проходит в импульсе около 4,5 сантиметров каждые 50 секунд, летом будет шустрее.
Вложения
рис. 13.jpg
рис. 13
Аватара пользователя
dimamichev
 
Сообщения: 1386
Зарегистрирован: 03 янв 2013, 16:27

Re: "самиздат конструктор" BEAM робот

Сообщение dimamichev » 20 фев 2016, 21:17

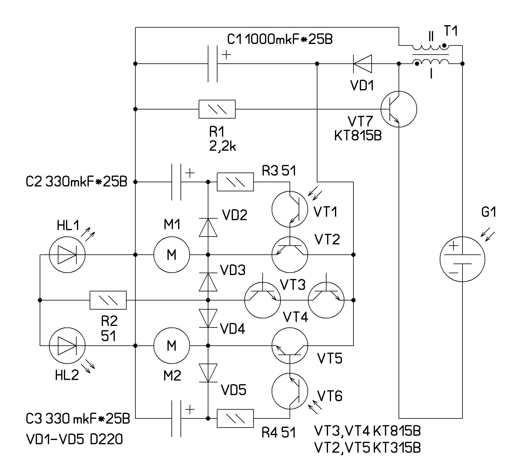
Задача №3. Попробую сделать БИМА, способного ходить по нарисованной трассе «на солнышке». Не знаю аналогов, может подскажите…
За основу беру схему рисунка 14. Датчиками освещённости служит пара фототранзисторов VT1, VT6. На днях начну экспериментировать, лишь бы солнышко не подкачало… 8)
Вложения
рис. 14.jpg
рис. 14
Аватара пользователя
dimamichev
 
Сообщения: 1386
Зарегистрирован: 03 янв 2013, 16:27

Re: "самиздат конструктор" BEAM робот

Сообщение MegaBIZON » 20 фев 2016, 21:53

твоё творение давно уже вышло за пределы моего понимания в электронике (а они скромнее некуда), так что советовать что-либо не смогу при всём желании ))
Буду глядеть, чё получается )
.............солнце светит, птички поют, я - зелёный бамбук меня тянет к солнцуЯ - зелёный бамбук, я - зелёный бамбук , меня тянет к солнцу. Я - не огурчик и не лягушка, я - зелёный бамбук. Меня курят...............
Аватара пользователя
MegaBIZON
 
Сообщения: 6285
Зарегистрирован: 12 янв 2007, 00:34
Откуда: Масква

Пред.След.

Вернуться в BEAM роботы

Кто сейчас на конференции

Сейчас этот форум просматривают: нет зарегистрированных пользователей и гости: 0

cron