В поездках незаменим, хотя вся убогость "дешевой цифры" налицо...
(впрочем ожидал худшего
) ![]() |
roboforum.ruТехнический форум по робототехнике. |
|
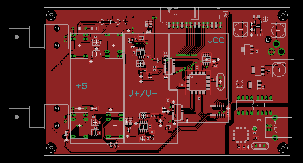
)blindman писал(а):Вообще-то, я ожидал комментариев по входным цепям. Аттенюатор, усилитель ... Александр, какие есть мысли?
Как правильно провести питание на плате?
Не поверю!

Сейчас этот форум просматривают: нет зарегистрированных пользователей и гости: 0