![]() |
roboforum.ruТехнический форум по робототехнике. |
|
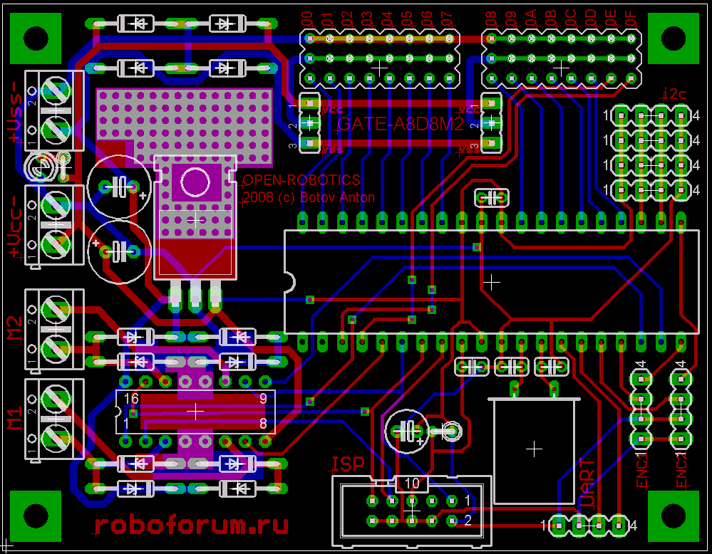
Duhas писал(а):ну вот что пока набросалось ... пока-что пользую тока лэй аут ...
=DeaD= в первом посте писал(а):неспеша ваяю плату контроллера, которую будет легко повторить или распаять самому (поэтому не используем SMD-компоненты).
Duhas писал(а):подписать пока некогда.. разведу сначала ...
а где диоды для Л293? а где какие разъемы?
думаю хватит. Там же не будет в постоянном режиме серьезная мощность сбрасываться...Digit писал(а):А разводил автоматом, Dead?
Я вот на картинке обвел желтым кружочком лишний на мой взгляд переход...
да и без неё дешевле заказывать... а ты когда-нибудь развлекался со паяльником, пытаясь разъединить "слипшиеся" при пайке ноги МК с проведенной между ними снизу дорожкой? 
Ну хорошо, тогда пройди по дорожке ниже и выкинь другой лишний переход!
Зачем с красного слоя на синий переходить после прохода между ногами МК? 
Digit писал(а):Duhas, а как же вот это:=DeaD= в первом посте писал(а):неспеша ваяю плату контроллера, которую будет легко повторить или распаять самому (поэтому не используем SMD-компоненты).
Digit писал(а)::D Ну хорошо, тогда пройди по дорожке ниже и выкинь другой лишний переход!Зачем с красного слоя на синий переходить после прохода между ногами МК?


Duhas писал(а):кстати что за деталюха около резистора между разъемами X1 и X2 ?
Duhas писал(а):до меня дошло )) вопщем пока без подписи... если интересует могу подписать.. соответствие не полное ... добавлен 1 кондер на питании на ножках мк.. питание в некоторых слуаях идет через перемыки смд, это даже плюс.. будут служить дросселями.. существует 3 проводных перемычки: 1 - земля под драйвером движков.. 2 и 3 - питание к перемычкам для верхних групп разъемов.. разъемы оставлены в тех группах что и раньше ... такчто с ними все должно быть ясно и без подписи.. размер 74х74.. в архивах бмп и лэй файлы... ибо жпг уж очень ужасный...
Мне теперь мой модуль не нравится... Потому что у меня он 100х80
А я уже завтра хотел отдать его в производство 
сначала сделаем так как есть, а потом следующую версию будем делать уже улучшенную и дополненную - заодно поймём что в этой версии накосячили 
Сейчас этот форум просматривают: нет зарегистрированных пользователей и гости: 0