![]() |
roboforum.ruТехнический форум по робототехнике. |
|
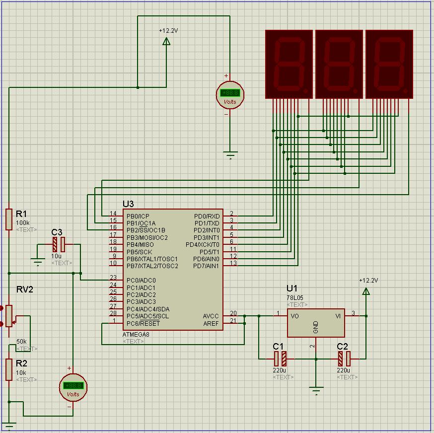
Master писал(а): И что интересно мультиметр показывает напряжение на заведенном двигателе такое же как и не на заведенном порядка 12,7 В
Duhas писал(а):увеличивай усредняющий кондер.. можно еще диод поставить... но учесть падение на диоде тогда....

t - ну возьми 100 мс например, точно хватит.Сейчас этот форум просматривают: нет зарегистрированных пользователей и гости: 0