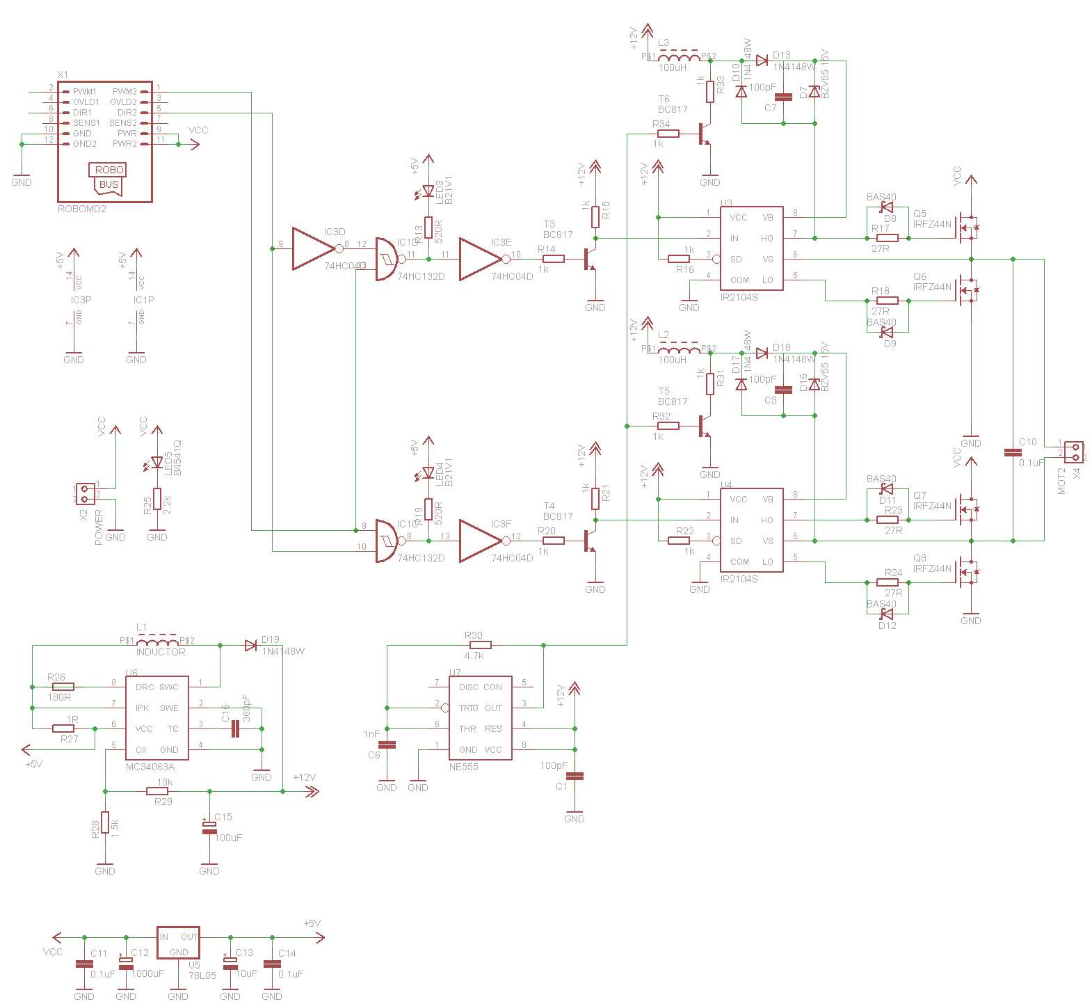
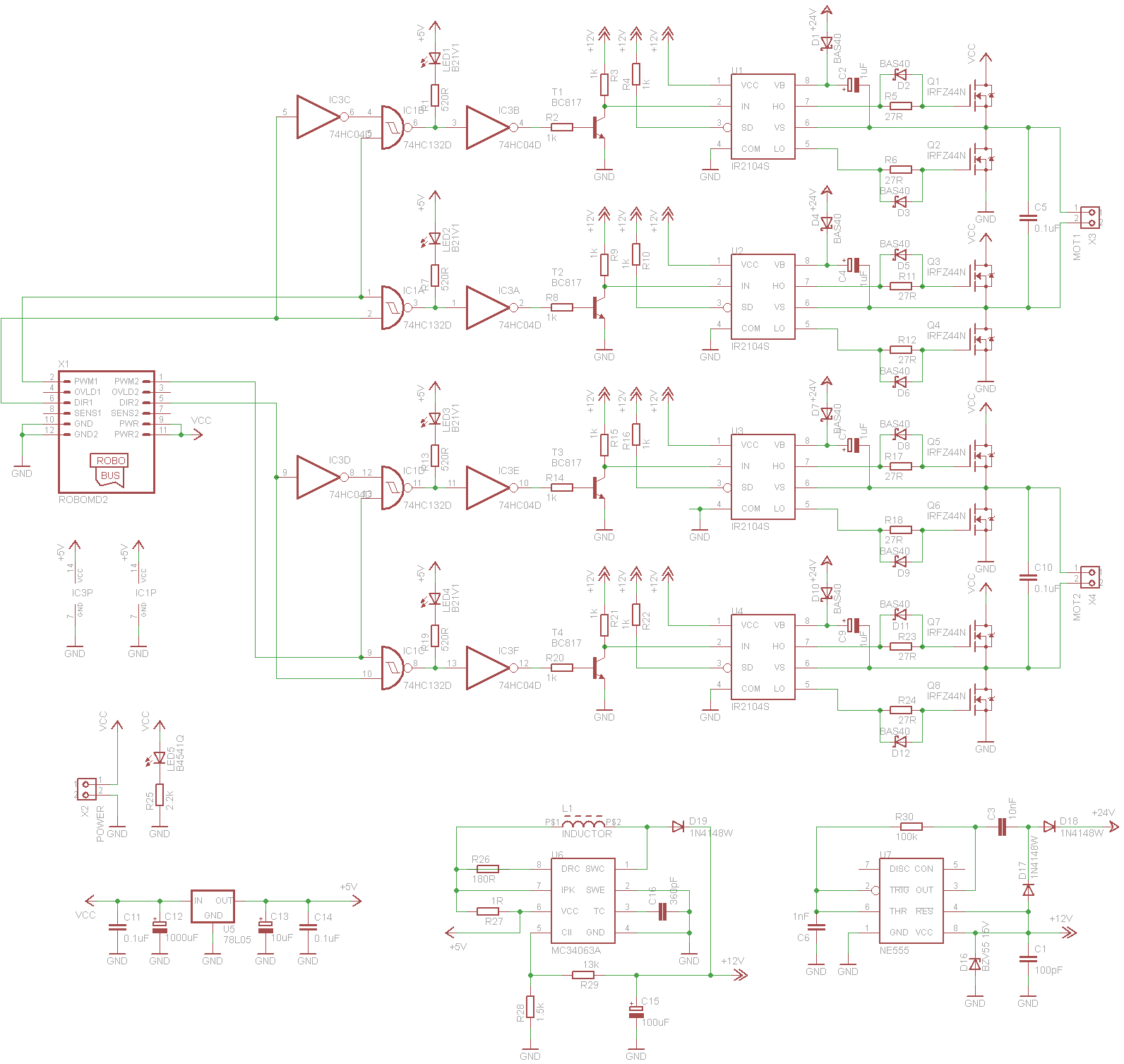
Транзистор и компоненты конечно надо выбирать по допустимому напряжению и дургим параметрам.
-


SMT писал(а):думаю нужно поднять напряжение накачки вольт до 26-ти.
Duhas писал(а):чота мне все время кажется что вы что-то не так делаете )
avr123.nm.ru писал(а):Нет на каждый драйвер свой преобразователь питание надо делать. Можно только общий генератор меандра использовать.
Потому что они независимо колбасятся.
Вернуться в Электроника, электротехника
Сейчас этот форум просматривают: нет зарегистрированных пользователей и гости: 0