
Не грелись ключики в это время?

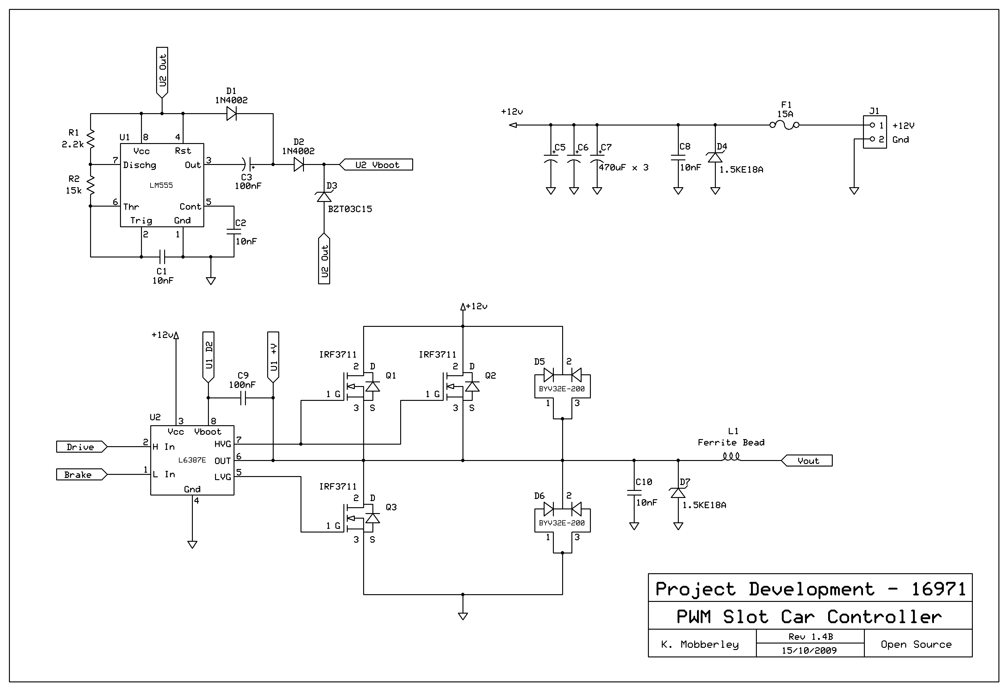
=DeaD= писал(а):Michael_K писал(а):...про мостик TLE5205
С виду нормальный, вот только 0.2 Ома на полумост при 5А дадут 2Вт рассеиваемого тепла, так что с 5А наверное они пошутили, да и абсолютный максимум пика в 6А - обычно стартовый ток раз в 5 больше регулярного, т.е. реально получается через него запускать 1-2А движки, а какой смысл?
=DeaD= писал(а):Для 2А можно подешевле на мосфетах собрать.
=DeaD= писал(а):Тут без логики всё равно не получится.
=DeaD= писал(а):А к каким движкам планируешь прикручивать?
=DeaD= писал(а):Хм, либо я что-то не понимаю - либо не вкурил, откуда берется уровень выше питания движков
Не грелись ключики в это время?
Когда транзистор (IGBT) выключен, конденсатор накачки заряжается через диод 11DF6 и нагрузочный (load) резистор. Когда транзистор включен, 100k резистор соединенный с общей шиной заряжает 100nF конденсатор додсоединенный к контактам 1 (GND) и 8 (V+) таймера , генерируя -15в относительно вывода 5 (VS) драйвера. Цепь накачки состоит из двух диодов 1N4148 и конденсатора 10nF, которые преобразуют 7.5kHz прямоугольные импульсы на вывод 3 (OUT) таймера в +15в относительно VS и заряжают конденсатор.
Диаграмма показывает изменения сигналов при старте. По включении транзистор, диод накачки отключает контакт 8 (VB) драйвера от питания +12в и напряжение начинает падать через конденсатор накачки (100nF). В это же время 100k резистор подключенный между выводами 1 (GND) таймера и общей шиной начинает заряжать подключенный к нему 100nF конденсатор и генерировать напряжение питания для микросхемы таймера. Напряжение на выходе цепи накачки увеличивается с увеличением напряжения питания (таймера). Цепь накачки поддерживает напряжение на конденсаторе накачки, поддерживая напряжение выше, чем напряжение нижнего порогового напряжения драйвера.

Вернуться в Электроника, электротехника
Сейчас этот форум просматривают: нет зарегистрированных пользователей и гости: 0