оглавление:
Теория
-Теория
-Аппноты, хаутушки, мануалы
-linvinus - подробно об управлении двигателем
Двигатели
-Двигатель бессенсорный высокооборотистый
-Двигатель сенсорный высокооборотистый
-Двигатель сенсорный низкооборотистый (в т.ч. и "удерживающий")
- перемотка BLDC под свои нужды
- самодельные BLDC
Контроллеры
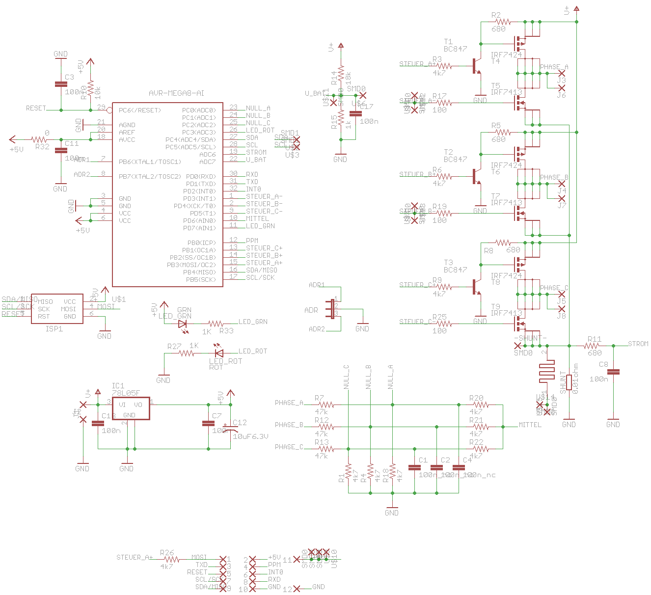
-Самодельные контроллеры/драйверы
-Покупные контроллеры с перепрошивкой
Управление с ПК
-Управляющее ПО (контроль, измерения, настройка)
Механизмы на основе BLDC
- BLDC Сервоприводы
Dmitry__ писал(а):Myp писал(а):вопрос, скока магнитиков клеить на ротор?
Есть книга, гуглить "BrushlessPermanentMagnetMotorDesignVersion2".
Еще есть онлайн калькуляторы, типа:
http://www.bavaria-direct.co.za/scheme/calculator/
https://www.emetor.com/edit/windings/
Для меня самое понятное соотношение: 1, 2 или 4 магнита на одну группу полюсов (группа = 3 полюса). Т.е. те соотношения которые не дают пульсаций гармоник в калькуляторе при нажатии кнопки "advanced".
Например: 12s16m, 12s8m, 18s12m, 18s6m и.т.д. Подбирать так: Число слотов делим на 3 и умножаем на 1, 2 или 4.

