dimamichev писал(а):Вы когда нибудь..
Чё/ту ху?
Натурально "Диалог слепых с глухими..."
Тоже без цитирования не понимаю, кому адресовано. Бывалые говорят, что разобраться можно, но так и не осилил.
![]() |
roboforum.ruТехнический форум по робототехнике. |
|
dimamichev писал(а):Вы когда нибудь..
Dmitry__ писал(а): ответь на простой вопрос: Нафига ты пытаешься сэкономить пины?
dimamichev писал(а):Вы когда нибудь сами делали от нуля до готового?
//////////////////////////////////////////////////////////////////////////////////////////////////////////////////////////////
//
// Arduino UNO
//
////////////////////////
//
//программа ЭМИ вариант 3 с запретом нажатия более 1 кнопки //
unsigned int n=0;
unsigned int x=0;
unsigned int x1=0;
int tabl [11] ={0,261,293,329,349,392,
440,494,523,587,659}; // зашифрованные данные нот – их частоты
void setup()
{
pinMode(13, OUTPUT);
digitalWrite(13, LOW);
pinMode(A0, INPUT);
pinMode(A1, INPUT);
}
void loop()
{
metka:
x1=analogRead(A1);
if ( x1>=106) {goto metka;}// блокировка при нажатии более 1 кнопки
x=analogRead(A0); n=map(x, 0, 1025, 0, 11);
if ( n>0) {tone (13, tabl[n],10);} // исполнение вызванной ноты
else { noTone(13);}
}
//
// Конец /
//
////////////////////////////////////////////////////////////////////////////////////////////////////////////////////////

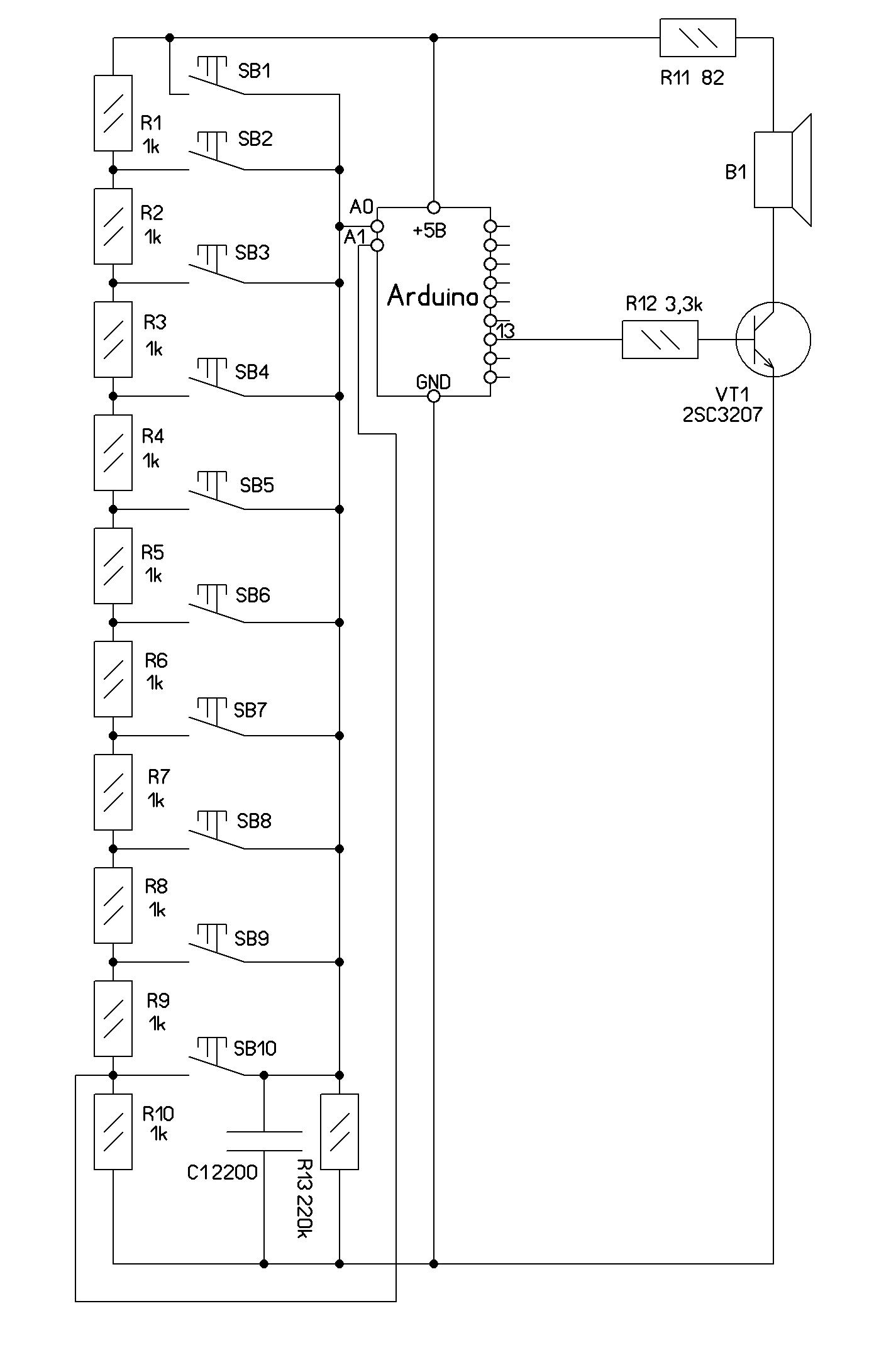
dimamichev писал(а):Уф! Попробую ещё раз:следующий шаг такой (в моих обучалках программированию на Ардуине)собираю отдельные простые конструкции воедино на плату (поэтому экономия выводов)
:многоголосный ЭМИ. Идея проста, на каждый вывод кнопка и динамик, а программно своя нота... и будет чистое многоголосие (даже не синтез звука).760 (из скетча)это длительность в микросекундах логического уровня на выходе для ноты "ми" второй октавы...И кнопки абсолютно независимы и выводы все заняты и команда tone()не нужна и подлинное многоголосие...Даже каждая новая нота добавляется в скетч простым копированием с изменением индексов, значения длительности наличия данного логического уровня и сменой номера вывода...Красота...(проверял на трёх нотах). ////////////////////////////////////////////////////////////////////////////////////////////////////////////////////////////////
//
// Arduino UNO
//
////////////////////////
//
// Программа звукового сигнала ноты «ми» 2 октавы /
//
long i = 0; // вводим переменную, для хранения считываемого времени
long n = 0; // вводим переменную для хранения предыдущего значения времени
void setup()
{
pinMode(13, OUTPUT);
digitalWrite(13, LOW);
}
void loop()
{
i= micros(); //присваиваем переменной текущее время
if (i - n >=760) // если разница предыдущего значения и текущего…
{
digitalWrite(13,! digitalRead (13)); //инвертируем состояние вывода
n=i; // заменяем предыдущее значение текущим
}
}
//
// Конец /
//
///////////////////////////////////////////////////////////////////////////////////////////////////////////////////////////////
////////////////////////////////////////////////////////////////////////////////////////////////////////////////////////////////
//
// Arduino UNO
//
////////////////////////
//
// Программа проба команды goto /
//
long y1 = 0;
long y2 = 0;
void setup()
{
pinMode(13, OUTPUT);
digitalWrite(13, LOW);
}
void loop()
{
metka0: // 1 фрагмент программы
y2=millis();
if (y2-y1<=2000)
{tone(13,200); //фрагмент программы - содержание// goto metka0;}
else {y1=y2;goto metka1;}
metka1: // 2 фрагмент программы
y2=millis();
if (y2-y1<=2000)
{tone(13,400); // фрагмент программы - содержание// goto metka1;}
else {y1=y2;goto metka2;}
metka2: // 3 фрагмент программы
y2=millis();
if (y2-y1<=2000)
{tone(13,600);// фрагмент программы - содержание// goto metka2;}
else {y1=y2; goto metka0;}
}
//
// Конец /
//
///////////////////////////////////////////////////////////////////////////////////////////////////////////////////////////////
dimamichev писал(а):или всё правильно?
dimamichev писал(а):Madf, вопрос по схеме - если подать через vin 6 Вольт, на стабилизатор, мимо входного диода, на выходе стабилизатор будет работать корректно?
Вернуться в Arduino и другие Xduino
Сейчас этот форум просматривают: нет зарегистрированных пользователей и гости: 1