roboforum.ru

Технический форум по робототехнике.

Модуль OR-AVR-M128-DS: Контр. с расшир. подд. серв. и ДД

Разработка стандартизированных модулей для домашнего робостроения.
Правила форума
Правила раздела OpenRobotics

Re: Модуль OR-AVR-M128-DS: Контр. с расшир. подд. серв. и ДД

Сообщение Flexz » 17 сен 2011, 18:05

В инструкции на модуль mediawiki/images/5/53/OR-AVR-M128-DS.pdf в таблице 3 "Назначение контактов разъема RoboBus" колонка "Вывод МК" не соответствует схеме. ПДФке год, неужели никто раньше не заметил?
Flexz
 
Сообщения: 47
Зарегистрирован: 27 авг 2011, 14:05

Re: Модуль OR-AVR-M128-DS: Контр. с расшир. подд. серв. и ДД

Сообщение Grem » 17 сен 2011, 18:36

Да вы что :D
"There is nothing better than sliding down snow and flying through the air" (с) Shane McConkey.
Lieber ein Brett am Fuß als eins vorm Kopf, aber lieber ein Brett vorm Kopf als zwei am Fuß.
Аватара пользователя
Grem
 
Сообщения: 1530
Зарегистрирован: 16 май 2009, 12:50
Откуда: Россия
прог. языки: Java, C

Re: Модуль OR-AVR-M128-DS: Контр. с расшир. подд. серв. и ДД

Сообщение =DeaD= » 17 сен 2011, 21:35

Упс, и правда выводы МК неверно указаны массово, огромное спасибо Flexz, что указали на ошибку! Исправим!

Видимо просто никто не пользовался RoboBus для GPIO...

Добавлено спустя 2 часа 58 минут 6 секунд:
Поправил PDF-инструкцию в вики, вроде теперь должно быть всё в порядке.
Проект [[Open Robotics]] - Универсальные модули для построения роботов
Аватара пользователя
=DeaD=
 
Сообщения: 24218
Зарегистрирован: 06 окт 2004, 18:01
Откуда: Ебург
прог. языки: C++ / PHP / 1C
ФИО: Антон Ботов

Re: Модуль OR-AVR-M128-DS: Контр. с расшир. подд. серв. и ДД

Сообщение Korbofos » 02 окт 2011, 13:40

Dead
Ножки счётчика 4017 подцеплены к портам серв?
Q1 -> S8
Q2 -> S9
Q3 -> S10
Q4 -> S11
Q5 -> S12
Q6 -> S13
Q7 -> S14
Q8 -> S15
Так???????????
РАБОТА, РАБОТА перейди на Федота, с Федота на его брата, а ко мне их зарплата.
Аватара пользователя
Korbofos
 
Сообщения: 317
Зарегистрирован: 15 янв 2011, 11:27
Откуда: Челябинск
прог. языки: C/C++
ФИО: Александр

Re: Модуль OR-AVR-M128-DS: Контр. с расшир. подд. серв. и ДД

Сообщение Grem » 02 окт 2011, 13:57

2 счетчика.
"There is nothing better than sliding down snow and flying through the air" (с) Shane McConkey.
Lieber ein Brett am Fuß als eins vorm Kopf, aber lieber ein Brett vorm Kopf als zwei am Fuß.
Аватара пользователя
Grem
 
Сообщения: 1530
Зарегистрирован: 16 май 2009, 12:50
Откуда: Россия
прог. языки: Java, C

Re: Модуль OR-AVR-M128-DS: Контр. с расшир. подд. серв. и ДД

Сообщение =DeaD= » 02 окт 2011, 14:03

Схема же выложена вроде?
Проект [[Open Robotics]] - Универсальные модули для построения роботов
Аватара пользователя
=DeaD=
 
Сообщения: 24218
Зарегистрирован: 06 окт 2004, 18:01
Откуда: Ебург
прог. языки: C++ / PHP / 1C
ФИО: Антон Ботов

Re: Модуль OR-AVR-M128-DS: Контр. с расшир. подд. серв. и ДД

Сообщение Korbofos » 02 окт 2011, 14:10

Я знаю что 2, меня интересует который, s8-s15

Добавлено спустя 4 минуты 42 секунды:
Эм. не могу найти S8-S15
Вложения
4017.JPG
РАБОТА, РАБОТА перейди на Федота, с Федота на его брата, а ко мне их зарплата.
Аватара пользователя
Korbofos
 
Сообщения: 317
Зарегистрирован: 15 янв 2011, 11:27
Откуда: Челябинск
прог. языки: C/C++
ФИО: Александр

Re: Модуль OR-AVR-M128-DS: Контр. с расшир. подд. серв. и ДД

Сообщение =DeaD= » 02 окт 2011, 15:52

Да, забыл переименовать S16=>S8...S23=>S15
Проект [[Open Robotics]] - Универсальные модули для построения роботов
Аватара пользователя
=DeaD=
 
Сообщения: 24218
Зарегистрирован: 06 окт 2004, 18:01
Откуда: Ебург
прог. языки: C++ / PHP / 1C
ФИО: Антон Ботов

Re: Модуль OR-AVR-M128-DS: Контр. с расшир. подд. серв. и ДД

Сообщение Korbofos » 11 ноя 2011, 19:02

Dead
Вопрос по питанию.
Есть два аккумулятора, один на OR-MD2-10A-12V-X, второй аккумулятор 7в на контроллер. Надо объединить землю у аккумуляторов?
РАБОТА, РАБОТА перейди на Федота, с Федота на его брата, а ко мне их зарплата.
Аватара пользователя
Korbofos
 
Сообщения: 317
Зарегистрирован: 15 янв 2011, 11:27
Откуда: Челябинск
прог. языки: C/C++
ФИО: Александр

Re: Модуль OR-AVR-M128-DS: Контр. с расшир. подд. серв. и ДД

Сообщение =DeaD= » 11 ноя 2011, 22:37

Вообще говоря отдельно нет, в контроллерах и шинах земля везде общая.
Но чтобы накопленные заряды через платы не колбасить - можно снаружи проводами землю объединить.
Проект [[Open Robotics]] - Универсальные модули для построения роботов
Аватара пользователя
=DeaD=
 
Сообщения: 24218
Зарегистрирован: 06 окт 2004, 18:01
Откуда: Ебург
прог. языки: C++ / PHP / 1C
ФИО: Антон Ботов

Re: Модуль OR-AVR-M128-DS: Контр. с расшир. подд. серв. и ДД

Сообщение Korbofos » 21 ноя 2011, 09:03

С таким кварцем 7372800 можно заставить TWI работать на частоте 400кГц? А то, вроде получается что нельзя?
P.S. С днём рождения DeaD!
РАБОТА, РАБОТА перейди на Федота, с Федота на его брата, а ко мне их зарплата.
Аватара пользователя
Korbofos
 
Сообщения: 317
Зарегистрирован: 15 янв 2011, 11:27
Откуда: Челябинск
прог. языки: C/C++
ФИО: Александр

Re: Модуль OR-AVR-M128-DS: Контр. с расшир. подд. серв. и ДД

Сообщение =DeaD= » 21 ноя 2011, 09:15

Точно не разобрался, но вроде нет, не получится, вроде как даже 8Мгц немного не дотягивает до нормального использования 400КГц i2c: http://www.avrfreaks.net/index.php?name ... 04&start=0

Спасибо!
Проект [[Open Robotics]] - Универсальные модули для построения роботов
Аватара пользователя
=DeaD=
 
Сообщения: 24218
Зарегистрирован: 06 окт 2004, 18:01
Откуда: Ебург
прог. языки: C++ / PHP / 1C
ФИО: Антон Ботов

Re: Модуль OR-AVR-M128-DS: Контр. с расшир. подд. серв. и ДД

Сообщение Korbofos » 21 ноя 2011, 09:40

Хочу прикрутить компас и акселерометр LSM303DLH нужна скорость 400 или 100кГц.
При значении регистра TWBR=0x07
Получается 102кГц
И вот это, мне ещё не понравилось:
Прим.: TWBR должен быть равен не менее 10, если TWI работает в ведущем режиме. Если
TWBR меньше 10, то ведущий может генерировать некорректное состояние на линиях SDA и SCL.
Проблема возникает при работе в ведущем режиме при передаче условий СТАРТ+ПОДЧИН_АДР+
ЧТЕНИЕ/ЗАПИСЬ подчиненному.
РАБОТА, РАБОТА перейди на Федота, с Федота на его брата, а ко мне их зарплата.
Аватара пользователя
Korbofos
 
Сообщения: 317
Зарегистрирован: 15 янв 2011, 11:27
Откуда: Челябинск
прог. языки: C/C++
ФИО: Александр

Re: Модуль OR-AVR-M128-DS: Контр. с расшир. подд. серв. и ДД

Сообщение Vooon » 21 ноя 2011, 11:05

Такт выдает мастер, так что небольшая неточность не страшна.
Linux user | Firefox user
Аватара пользователя
Vooon
Site Admin
 
Сообщения: 3339
Зарегистрирован: 09 фев 2006, 15:36
Откуда: Москва
Skype: vooon341
прог. языки: Python, C, Bash, JavaScript, C++, PHP
ФИО: Владимир Ермаков

Re: Модуль OR-AVR-M128-DS: Контр. с расшир. подд. серв. и ДД

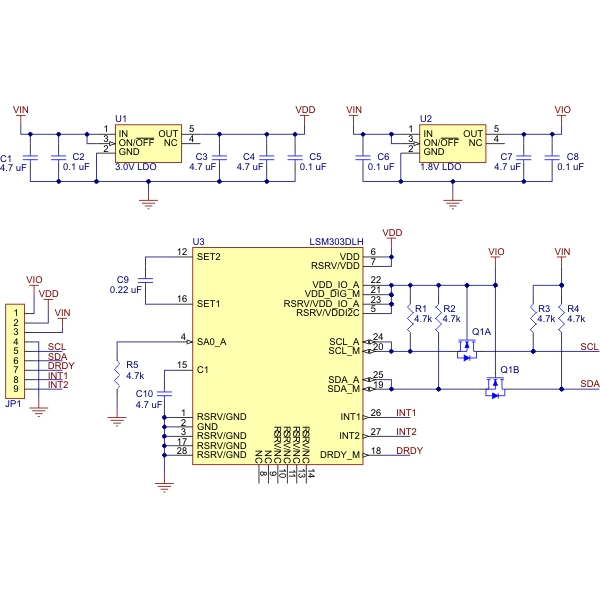
Сообщение Korbofos » 02 дек 2011, 14:55

Подключая этот компасhttp://www.robotshop.su/e-store/catalog/202/965/ нужно отключить подтяжку i2c на контроллере?
Вложения
lsm303dlh.jpeg
РАБОТА, РАБОТА перейди на Федота, с Федота на его брата, а ко мне их зарплата.
Аватара пользователя
Korbofos
 
Сообщения: 317
Зарегистрирован: 15 янв 2011, 11:27
Откуда: Челябинск
прог. языки: C/C++
ФИО: Александр

Пред.След.

Вернуться в Open Robotics

Кто сейчас на конференции

Сейчас этот форум просматривают: нет зарегистрированных пользователей и гости: 0

cron