roboforum.ru

Технический форум по робототехнике.


Помогите оформить плату к производству

Все что связано с изготовлением ПП

Re: Помогите оформить плату к производству

Сообщение =DeaD= » 19 окт 2008, 00:33

Это инструмент Tools \ Ratnest надо вызвать после загрузки. А рисовать такое - полигоном, а назначать ему сеть - командой NAME.
Проект [[Open Robotics]] - Универсальные модули для построения роботов
Аватара пользователя
=DeaD=
 
Сообщения: 24218
Зарегистрирован: 06 окт 2004, 18:01
Откуда: Ебург
прог. языки: C++ / PHP / 1C
ФИО: Антон Ботов

Re: Помогите оформить плату к производству

Сообщение Сергей » 19 окт 2008, 16:51

Я думаю можно убрать обвязку с AVCC и AVREF, во-первых у 10мкГ корпус 1812 - большой очень, две таких индуктивности занимают много места, во-вторых максимальное Vout у INA168 в данной схеме примерно 2.51В, следовательно разумно использовать внутренний ИОН 2.56В.
Что скажите? Просто если убрать эту обвязку то ноги болтаца будут или нормально?
Сергей
 
Сообщения: 3744
Зарегистрирован: 29 дек 2004, 23:15
Откуда: Санкт-Петербург
прог. языки: C, C++, C#, Asm
ФИО: Кашликов Сергей

Re: Помогите оформить плату к производству

Сообщение Сергей » 22 окт 2008, 01:27

Увидел как делают в таком случае - вешают 100нФ на землю от AVCC и AREF, я так же сделал.
Вот сейчас все переделывал под DRC резонита, без ошибок и вроде попроще чем было.

ЗЫ я у 3-х ногих разъемов поменял площадь дорожки в либе, сделал меньше, а то слишком здоровые были.
Так что если кто качать будет то у него будет отображаца большие.
Вложения
module.rar
(61.25 КиБ) Скачиваний: 14
brd.png
sch.png
Сергей
 
Сообщения: 3744
Зарегистрирован: 29 дек 2004, 23:15
Откуда: Санкт-Петербург
прог. языки: C, C++, C#, Asm
ФИО: Кашликов Сергей

Re: Помогите оформить плату к производству

Сообщение =DeaD= » 22 окт 2008, 08:56

Сергей, вот зачем ты всё сломал? Нафига было юзать землю с кварца?

Добавлено спустя 1 минуту 23 секунды:
И дорожки разной ширины нафига?
Проект [[Open Robotics]] - Универсальные модули для построения роботов
Аватара пользователя
=DeaD=
 
Сообщения: 24218
Зарегистрирован: 06 окт 2004, 18:01
Откуда: Ебург
прог. языки: C++ / PHP / 1C
ФИО: Антон Ботов

Re: Помогите оформить плату к производству

Сообщение Сергей » 22 окт 2008, 11:37

Дык земля кварца всеравно с МК соединена, так же эта земля питает 74HC и INA168 - сервами то она отдельна или опять не так?

А насчет дорожек насколько я знаю если есть возможность делать толще то нужно делать толще или нет?
Сергей
 
Сообщения: 3744
Зарегистрирован: 29 дек 2004, 23:15
Откуда: Санкт-Петербург
прог. языки: C, C++, C#, Asm
ФИО: Кашликов Сергей

Re: Помогите оформить плату к производству

Сообщение Mazayac » 22 окт 2008, 12:04

Категорически нельзя что-либо подключать к "земле" конденсаторов кварца :evil:
По дорожке, соединяющей эти конденсаторы с МК, потекут импульсные сигнальные токи, которые с очень большой вероятностью могут вызывать сбои МК, вплоть до перезагрузок и зависаний.
Аватара пользователя
Mazayac
 
Сообщения: 377
Зарегистрирован: 25 апр 2008, 17:40
Откуда: Нижний Новгород
ФИО: Непочатов Алексей Николаевич

Re: Помогите оформить плату к производству

Сообщение Сергей » 22 окт 2008, 12:06

То есть необходимо землю не трогать пока она не достигнет земли МК ?
Сергей
 
Сообщения: 3744
Зарегистрирован: 29 дек 2004, 23:15
Откуда: Санкт-Петербург
прог. языки: C, C++, C#, Asm
ФИО: Кашликов Сергей

Re: Помогите оформить плату к производству

Сообщение Mazayac » 22 окт 2008, 12:11

Читать здесь: http://www.gaw.ru/html.cgi/txt/app/micros/mb90/pcb.htm
Пункт "Расположение кварцевого резонатора и разводка сигнальных цепей "
Но лучше - "от корки до корки" ;)
Последний раз редактировалось Mazayac 22 окт 2008, 12:12, всего редактировалось 1 раз.
Аватара пользователя
Mazayac
 
Сообщения: 377
Зарегистрирован: 25 апр 2008, 17:40
Откуда: Нижний Новгород
ФИО: Непочатов Алексей Николаевич

Re: Помогите оформить плату к производству

Сообщение Сергей » 22 окт 2008, 12:12

Чегож раньше не дали то ))
Сергей
 
Сообщения: 3744
Зарегистрирован: 29 дек 2004, 23:15
Откуда: Санкт-Петербург
прог. языки: C, C++, C#, Asm
ФИО: Кашликов Сергей

Re: Помогите оформить плату к производству

Сообщение Mazayac » 22 окт 2008, 12:13

Да всем не успеваю давать :) Ссылка чуть ли не самая ходовая.

И AVCC нельзя бросать неподключенной, хоть с конденсатором, хоть без :no:
Последний раз редактировалось Mazayac 22 окт 2008, 12:24, всего редактировалось 3 раз(а).
Аватара пользователя
Mazayac
 
Сообщения: 377
Зарегистрирован: 25 апр 2008, 17:40
Откуда: Нижний Новгород
ФИО: Непочатов Алексей Николаевич

Re: Помогите оформить плату к производству

Сообщение =DeaD= » 22 окт 2008, 12:18

Сергей писал(а):Чегож раньше не дали то ))

Это кто не дал? Вики \ Общая теоретическая подготовка \ Проектирование печатных плат - всё есть! 8)
Проект [[Open Robotics]] - Универсальные модули для построения роботов
Аватара пользователя
=DeaD=
 
Сообщения: 24218
Зарегистрирован: 06 окт 2004, 18:01
Откуда: Ебург
прог. языки: C++ / PHP / 1C
ФИО: Антон Ботов

Re: Помогите оформить плату к производству

Сообщение Сергей » 22 окт 2008, 12:22

Mazayac писал(а):И AVCC нельзя бросать неподключенной, хоть с конденсатором, хоть без :no:

То есть подвести питание обязательно?

Добавлено спустя 31 секунду:
=DeaD= писал(а):Это кто не дал? Вики \ Общая теоретическая подготовка \ Проектирование печатных плат - всё есть! 8)

Только не ВиКи :o :D
Сергей
 
Сообщения: 3744
Зарегистрирован: 29 дек 2004, 23:15
Откуда: Санкт-Петербург
прог. языки: C, C++, C#, Asm
ФИО: Кашликов Сергей

Re: Помогите оформить плату к производству

Сообщение Mazayac » 22 окт 2008, 12:23

Сергей писал(а):То есть подвести питание обязательно?

Да. На крайний случай - просто подать туда VCC.
А дроссели есть и в корпусах 0805, нечего за их счет место на плате экономить.
Если кто не найдет дросселя - поставит резистор низкоомный, все равно лучше, чем ничего.
Аватара пользователя
Mazayac
 
Сообщения: 377
Зарегистрирован: 25 апр 2008, 17:40
Откуда: Нижний Новгород
ФИО: Непочатов Алексей Николаевич

Re: Помогите оформить плату к производству

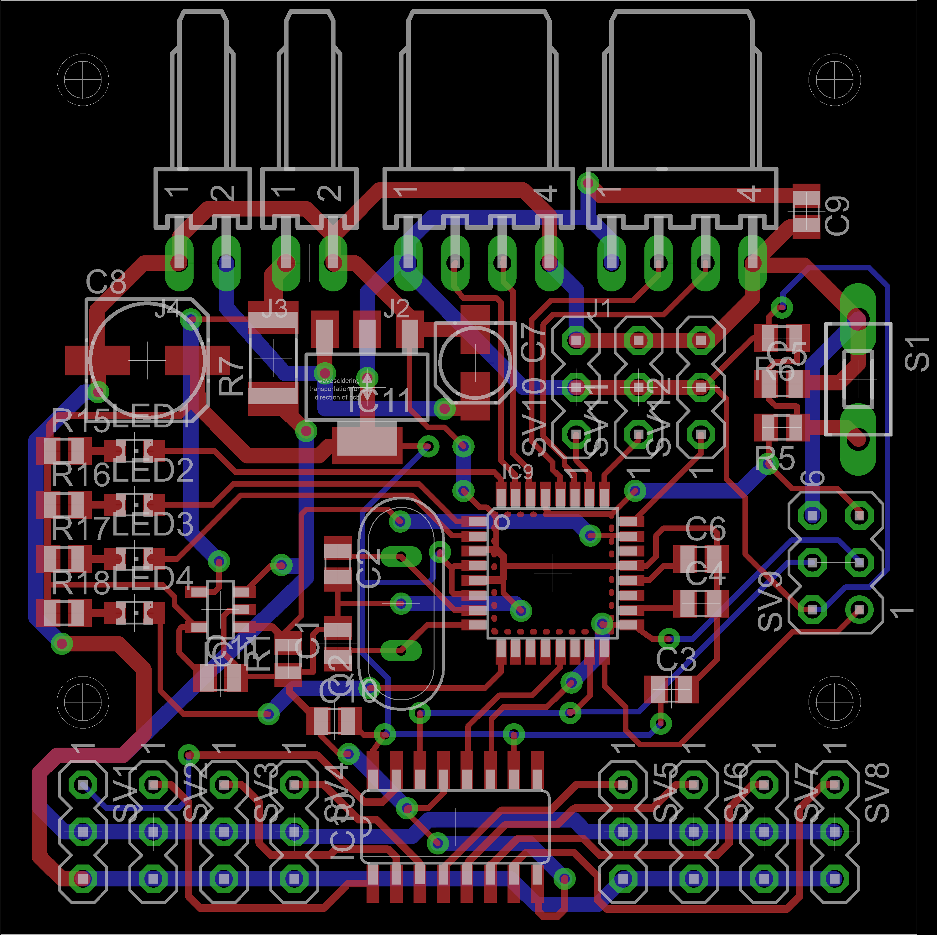
Сообщение Сергей » 22 окт 2008, 18:40

Не стал ставить индуктивности, как я уже писал, хватает внутреннего ИОН 2.56, а напряжение питание самой схемы 3.3В, AVCC подключил к VCC + коднер.

Исправил разводку земли, теперь кварц и шунтирующие кондеры вроде разведены более правильно.
Вложения
module.rar
(61.28 КиБ) Скачиваний: 16
sch.png
brd.png
Сергей
 
Сообщения: 3744
Зарегистрирован: 29 дек 2004, 23:15
Откуда: Санкт-Петербург
прог. языки: C, C++, C#, Asm
ФИО: Кашликов Сергей

Re: Помогите оформить плату к производству

Сообщение =DeaD= » 22 окт 2008, 19:06

Вроде явных косяков не вижу по разводке платы.
Проект [[Open Robotics]] - Универсальные модули для построения роботов
Аватара пользователя
=DeaD=
 
Сообщения: 24218
Зарегистрирован: 06 окт 2004, 18:01
Откуда: Ебург
прог. языки: C++ / PHP / 1C
ФИО: Антон Ботов

Пред.След.

Вернуться в Печатные платы

Кто сейчас на конференции

Сейчас этот форум просматривают: нет зарегистрированных пользователей и гости: 1