roboforum.ru

Технический форум по робототехнике.


Помогите оформить плату к производству

Все что связано с изготовлением ПП

Re: Помогите оформить плату к производству

Сообщение EdGull » 15 окт 2008, 21:50

земля кварцевых кондеров должна земле меги идти, а не к чёрту на кулички
Аватара пользователя
EdGull
 
Сообщения: 10211
Зарегистрирован: 28 дек 2004, 20:33
Откуда: Тольятти
Skype: Ed_Gull
прог. языки: Bascom AVR Basic
ФИО: Гуль Эдуард Викторович

Re: Помогите оформить плату к производству

Сообщение =DeaD= » 15 окт 2008, 22:00

Может робобас всё-таки и платку уменьшить? :) кстати, чего не выкладываешь в орле?

PS: Кварц и кондёры на нём - наиболее чуствительная вещь, их аккуратней всего разводить надо. Ну и питание МК лучше аккуратно разводить, особенно землю - чтобы не через МК шло питание земли серв.
Проект [[Open Robotics]] - Универсальные модули для построения роботов
Аватара пользователя
=DeaD=
 
Сообщения: 24218
Зарегистрирован: 06 окт 2004, 18:01
Откуда: Ебург
прог. языки: C++ / PHP / 1C
ФИО: Антон Ботов

Re: Помогите оформить плату к производству

Сообщение Сергей » 15 окт 2008, 22:06

=DeaD= писал(а):Может робобас всё-таки и платку уменьшить?

Зачем здесь робобас?
Я плату и так вроде уменьшил, просто если еще меньше то кажись дороже будет уже.. нужно еще спрашивать сколько такая будет стоить. Плата прошлых размеров 60х50мм с масками с обеих стророн по калькулятору Резонита получилась 2160 за 10шт. А так нужно еще им писать узнавать конкретно на плату.
=DeaD= писал(а):кстати, чего не выкладываешь в орле?

дык все просят в рисунках. я думаю врядли кому пригодица в орле
=DeaD= писал(а):PS: Кварц и кондёры на нём - наиболее чуствительная вещь, их аккуратней всего разводить надо. Ну и питание МК лучше аккуратно разводить, особенно землю - чтобы не через МК шло питание земли серв.

я вроде землю серв вывел до самого коннектора. А кварц и кондеры подвел до МК
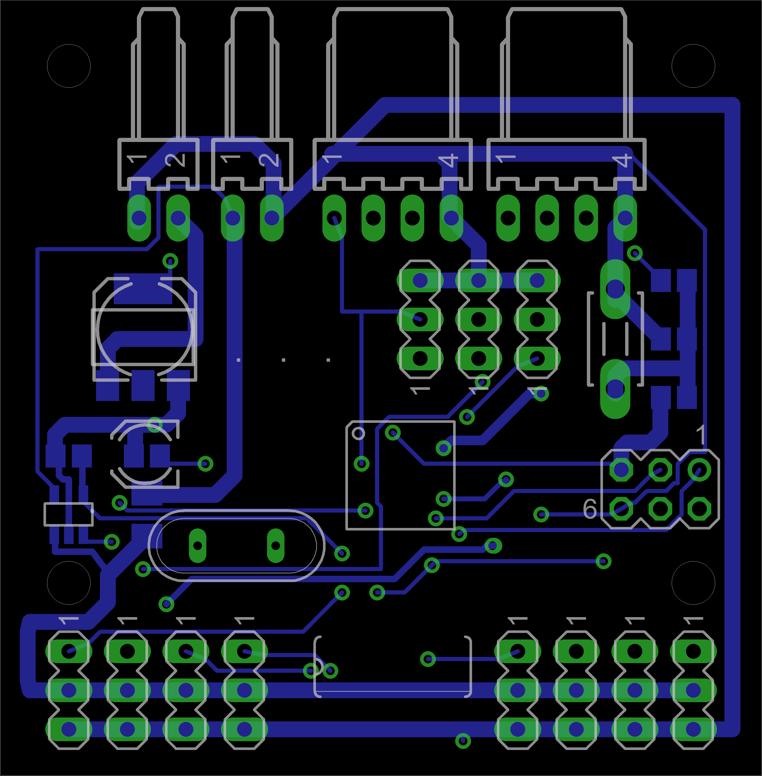
Вложения
sch_top_bottom.png
sch_top.png
sch_bottom.png
Сергей
 
Сообщения: 3744
Зарегистрирован: 29 дек 2004, 23:15
Откуда: Санкт-Петербург
прог. языки: C, C++, C#, Asm
ФИО: Кашликов Сергей

Re: Помогите оформить плату к производству

Сообщение =DeaD= » 15 окт 2008, 22:36

Выложи в орле, чего-то у тебя хронически неправильно земля у кварца разведена :)
Проект [[Open Robotics]] - Универсальные модули для построения роботов
Аватара пользователя
=DeaD=
 
Сообщения: 24218
Зарегистрирован: 06 окт 2004, 18:01
Откуда: Ебург
прог. языки: C++ / PHP / 1C
ФИО: Антон Ботов

Re: Помогите оформить плату к производству

Сообщение Victorovych » 15 окт 2008, 22:42

Сделай лутом пилотный образец и попробуй отладить, может поменять чего прийдется, чтоб потом по живому дороги не кроить
Аватара пользователя
Victorovych
 
Сообщения: 491
Зарегистрирован: 20 сен 2007, 11:44
Откуда: Харьков
Skype: Victorovych_FF
прог. языки: ASM
ФИО: Иван ВикторОвич

Re: Помогите оформить плату к производству

Сообщение Сергей » 15 окт 2008, 23:03

=DeaD= писал(а):Выложи в орле, чего-то у тебя хронически неправильно земля у кварца разведена :)

Выложил :D
Victorovych писал(а):Сделай лутом пилотный образец и попробуй отладить, может поменять чего прийдется, чтоб потом по живому дороги не кроить

Ну такую плату то я не сделаю лутом, тут без металлизации никак. А вообще проблемно будет делать такую плату вручную. А что отладить то? У меня методы управления сервами есть, методы работы с АЦП есть, остальное все обвязка
Вложения
untitled2.rar
(10.8 КиБ) Скачиваний: 17
Сергей
 
Сообщения: 3744
Зарегистрирован: 29 дек 2004, 23:15
Откуда: Санкт-Петербург
прог. языки: C, C++, C#, Asm
ФИО: Кашликов Сергей

Re: Помогите оформить плату к производству

Сообщение =DeaD= » 15 окт 2008, 23:16

Вот же ж тебе лень было еще и схему приложить :) партизанен! :P
Проект [[Open Robotics]] - Универсальные модули для построения роботов
Аватара пользователя
=DeaD=
 
Сообщения: 24218
Зарегистрирован: 06 окт 2004, 18:01
Откуда: Ебург
прог. языки: C++ / PHP / 1C
ФИО: Антон Ботов

Re: Помогите оформить плату к производству

Сообщение Сергей » 15 окт 2008, 23:52

:D Чъйерт, пропалили) Вот, лови
Вложения
sch.rar
(53.28 КиБ) Скачиваний: 16
Сергей
 
Сообщения: 3744
Зарегистрирован: 29 дек 2004, 23:15
Откуда: Санкт-Петербург
прог. языки: C, C++, C#, Asm
ФИО: Кашликов Сергей

Re: Помогите оформить плату к производству

Сообщение =DeaD= » 16 окт 2008, 00:09

Фуф задолбался временно без схемы пытаться это сделать, видимо уже завтра :) по моему всё можно на 1 сторону поместить, хотя конечно надо пораскидать правильно компоненты, пока ощущение что они вообще случайным образом по плате расставлены :)
Проект [[Open Robotics]] - Универсальные модули для построения роботов
Аватара пользователя
=DeaD=
 
Сообщения: 24218
Зарегистрирован: 06 окт 2004, 18:01
Откуда: Ебург
прог. языки: C++ / PHP / 1C
ФИО: Антон Ботов

Re: Помогите оформить плату к производству

Сообщение Сергей » 16 окт 2008, 00:15

Ну наполовину случайным образом :)
Только втихаря робобас не засунь :D
:beer:
Сергей
 
Сообщения: 3744
Зарегистрирован: 29 дек 2004, 23:15
Откуда: Санкт-Петербург
прог. языки: C, C++, C#, Asm
ФИО: Кашликов Сергей

Re: Помогите оформить плату к производству

Сообщение Сергей » 17 окт 2008, 20:29

=DeaD= писал(а):..видимо уже завтра :) ..

Видать работы у тебя много, так что я подожду сколько нужно :)
Сергей
 
Сообщения: 3744
Зарегистрирован: 29 дек 2004, 23:15
Откуда: Санкт-Петербург
прог. языки: C, C++, C#, Asm
ФИО: Кашликов Сергей

Re: Помогите оформить плату к производству

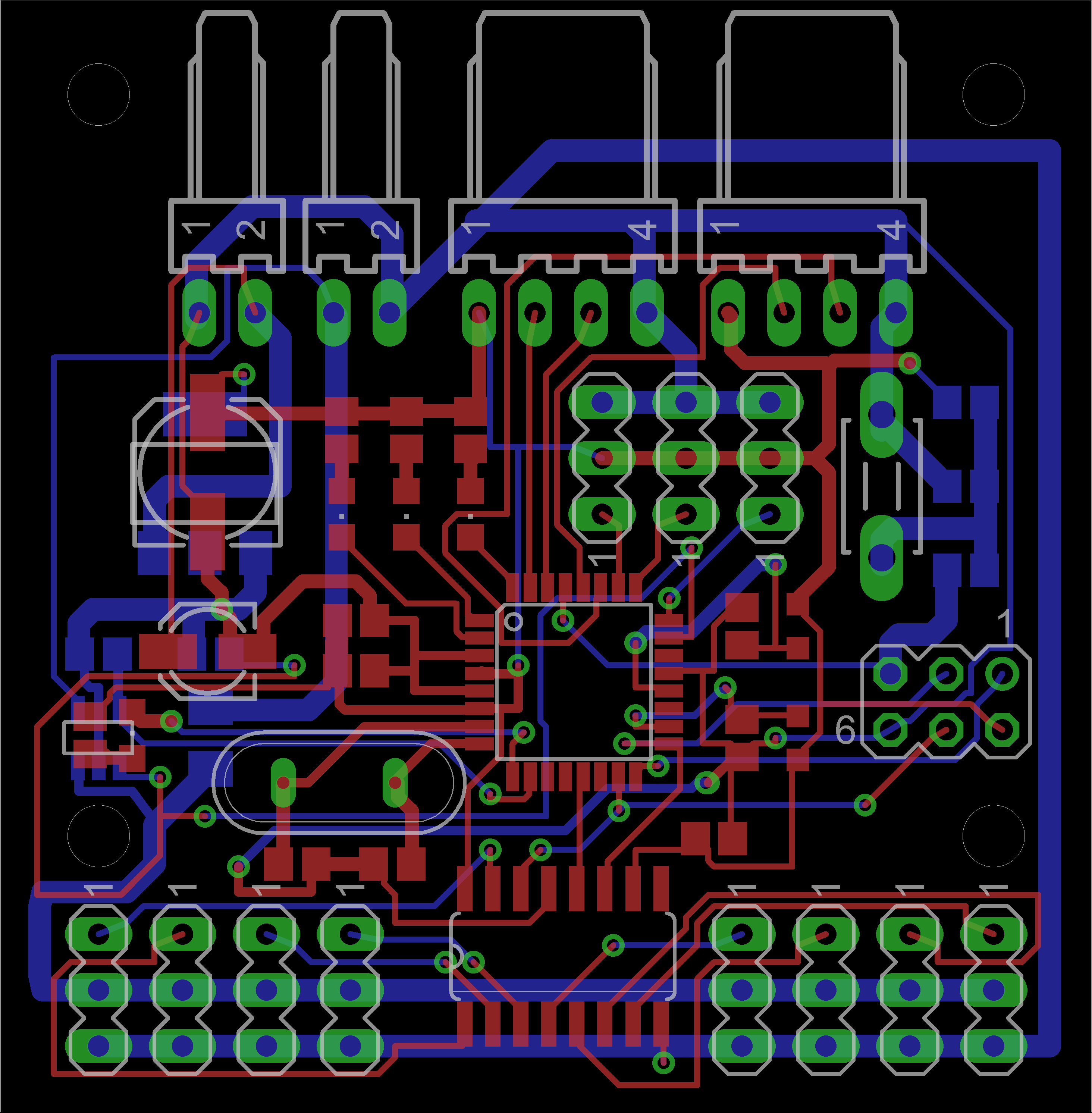
Сообщение =DeaD= » 18 окт 2008, 17:20

Вот:

Добавлено спустя 1 минуту 35 секунд:
Кварц с кондёрами аккуратно разведен, все детальки на 1 стороне и питание разведено по возможности корректно.
Вложения
sergey.zip
(73.73 КиБ) Скачиваний: 14
Untitled-1.jpg
Проект [[Open Robotics]] - Универсальные модули для построения роботов
Аватара пользователя
=DeaD=
 
Сообщения: 24218
Зарегистрирован: 06 окт 2004, 18:01
Откуда: Ебург
прог. языки: C++ / PHP / 1C
ФИО: Антон Ботов

Re: Помогите оформить плату к производству

Сообщение Сергей » 18 окт 2008, 22:27

Ухты, круто, зачет) :beer:
Сергей
 
Сообщения: 3744
Зарегистрирован: 29 дек 2004, 23:15
Откуда: Санкт-Петербург
прог. языки: C, C++, C#, Asm
ФИО: Кашликов Сергей

Re: Помогите оформить плату к производству

Сообщение =DeaD= » 18 окт 2008, 23:43

Но за мной надо всё перепроверить еще :) а то мало ли чего я мог не так сделать :) схему не трогал - сразу скажу :)
Проект [[Open Robotics]] - Универсальные модули для построения роботов
Аватара пользователя
=DeaD=
 
Сообщения: 24218
Зарегистрирован: 06 окт 2004, 18:01
Откуда: Ебург
прог. языки: C++ / PHP / 1C
ФИО: Антон Ботов

Re: Помогите оформить плату к производству

Сообщение Сергей » 19 окт 2008, 00:23

А как ты залил под МК проводник?
Сергей
 
Сообщения: 3744
Зарегистрирован: 29 дек 2004, 23:15
Откуда: Санкт-Петербург
прог. языки: C, C++, C#, Asm
ФИО: Кашликов Сергей

Пред.След.

Вернуться в Печатные платы

Кто сейчас на конференции

Сейчас этот форум просматривают: нет зарегистрированных пользователей и гости: 0

cron