roboforum.ru

Технический форум по робототехнике.


Помогите оформить плату к производству

Все что связано с изготовлением ПП

Re: Помогите оформить плату к производству

Сообщение Сергей » 13 окт 2008, 21:15

Значит ждем гуру)
Сергей
 
Сообщения: 3744
Зарегистрирован: 29 дек 2004, 23:15
Откуда: Санкт-Петербург
прог. языки: C, C++, C#, Asm
ФИО: Кашликов Сергей

Re: Помогите оформить плату к производству

Сообщение Сергей » 15 окт 2008, 00:04

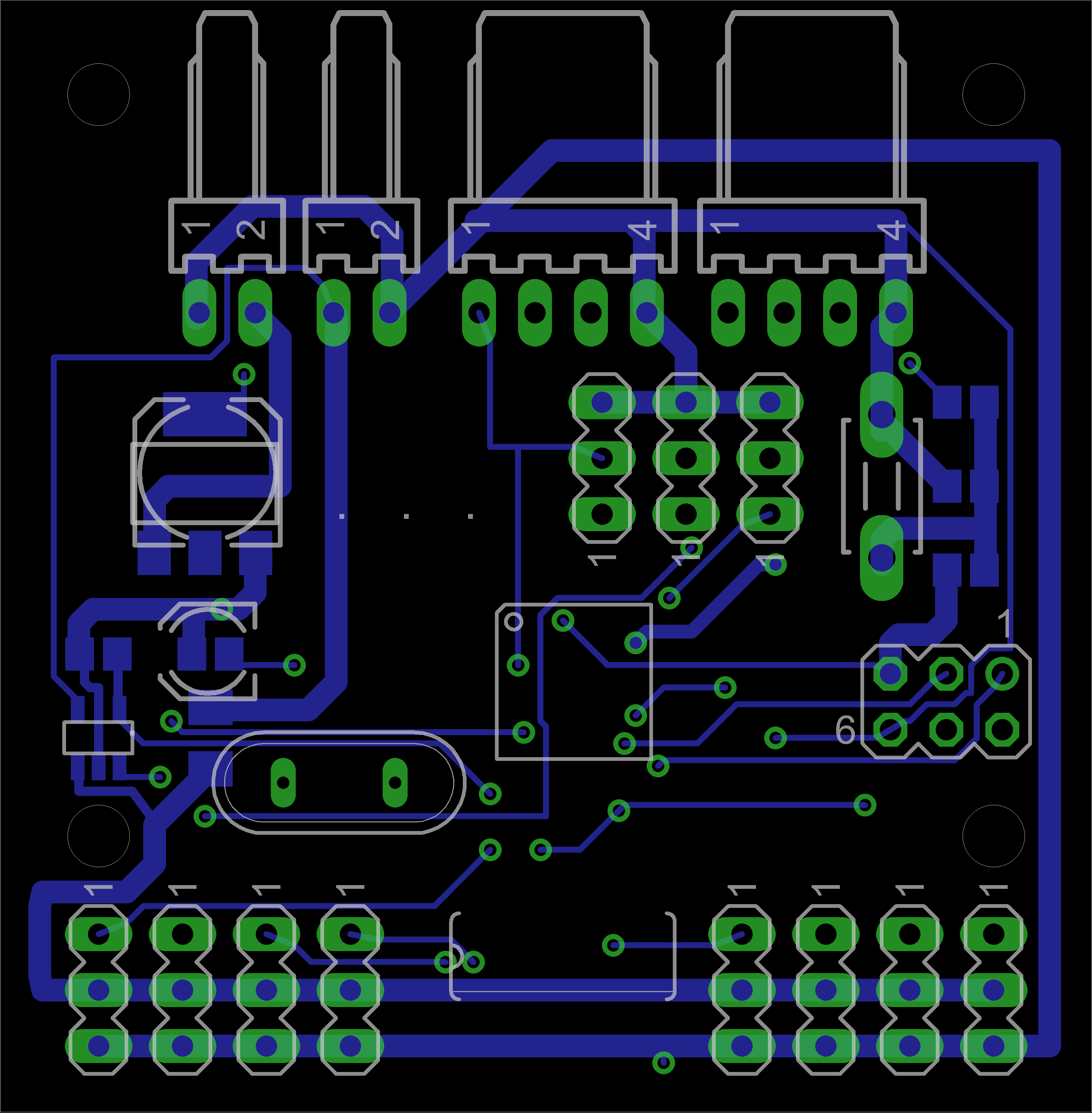
Гуру не появился, разводил сам, смотрите чо получилось. Дополнил схему DS1816 для перезапуска МК при падении напряжения.
Вложения
brd.png
sch.png
Сергей
 
Сообщения: 3744
Зарегистрирован: 29 дек 2004, 23:15
Откуда: Санкт-Петербург
прог. языки: C, C++, C#, Asm
ФИО: Кашликов Сергей

Re: Помогите оформить плату к производству

Сообщение hudbrog » 15 окт 2008, 00:39

Как минимум стоит поставить С3 и С9 максимально близко к контролерру, иначе в них нет смысла. Фильтры питния АЦП тоже...
У меня в голове опилки и длинные слова меня только огорчают.
Аватара пользователя
hudbrog
 
Сообщения: 1585
Зарегистрирован: 14 май 2008, 15:49
Откуда: Москва
ФИО: Алексей

Re: Помогите оформить плату к производству

Сообщение =DeaD= » 15 окт 2008, 05:16

Кварц и сопутствующие кондёры нельзя так далеко и "змейкой" располагать от МК.
Проект [[Open Robotics]] - Универсальные модули для построения роботов
Аватара пользователя
=DeaD=
 
Сообщения: 24218
Зарегистрирован: 06 окт 2004, 18:01
Откуда: Ебург
прог. языки: C++ / PHP / 1C
ФИО: Антон Ботов

Re: Помогите оформить плату к производству

Сообщение Сергей » 15 окт 2008, 11:38

Ок, за сегодня исправлю! :oops:
Сергей
 
Сообщения: 3744
Зарегистрирован: 29 дек 2004, 23:15
Откуда: Санкт-Петербург
прог. языки: C, C++, C#, Asm
ФИО: Кашликов Сергей

Re: Помогите оформить плату к производству

Сообщение EdGull » 15 окт 2008, 11:42

Дополнил схему DS1816 для перезапуска МК при падении напряжения

а встроенный тебя чем не устраивает?
Аватара пользователя
EdGull
 
Сообщения: 10211
Зарегистрирован: 28 дек 2004, 20:33
Откуда: Тольятти
Skype: Ed_Gull
прог. языки: Bascom AVR Basic
ФИО: Гуль Эдуард Викторович

Re: Помогите оформить плату к производству

Сообщение Сергей » 15 окт 2008, 11:44

После некоторых опытов с отключением питания стерлась EEPROM, поэтому помимо встроенного поставил внешний.
Сергей
 
Сообщения: 3744
Зарегистрирован: 29 дек 2004, 23:15
Откуда: Санкт-Петербург
прог. языки: C, C++, C#, Asm
ФИО: Кашликов Сергей

Re: Помогите оформить плату к производству

Сообщение Victorovych » 15 окт 2008, 11:49

Малехо по схеме пройдусь.
1 ds1816 не нужна, у меги есть свой встроенный монитор напряжения
2 74hc595 как по мне тоже не нужна, у контроллера есть достаточное количество свободных выводов для коммутации 8 серв : весь порт В плюс PD7, плюс PD6 (не вижу смысла кормить от него микросхему)
По разводкею.
Чем короче и толще дорожки тем спокойнее будет настраивать, кварц стоит развернуть на 180 и придвинуть как можно ближе к контроллеру, емкости С3 и С9 расположить непосредственно на земле контроллера. Блокировочные емкости размещать непосредственно возле выводов микросхем, иначе от них никакого толка. Еще один момент, если уж затеял двухстороннюю плату то имеет смысл располагать smd элементы в обоих слоях. Хотя здается мне что эту схему можно было бы развести в однослойке с разумным количеством перемычек :D

Добавлено спустя 1 минуту 22 секунды:
Сергей писал(а):После некоторых опытов с отключением питания стерлась EEPROM, поэтому помимо встроенного поставил внешний.


Наверное внутренний забыл подключить...
Аватара пользователя
Victorovych
 
Сообщения: 491
Зарегистрирован: 20 сен 2007, 11:44
Откуда: Харьков
Skype: Victorovych_FF
прог. языки: ASM
ФИО: Иван ВикторОвич

Re: Помогите оформить плату к производству

Сообщение EdGull » 15 окт 2008, 11:53

Сергей писал(а):После некоторых опытов с отключением питания стерлась EEPROM, поэтому помимо встроенного поставил внешний.

так ты им пробывал пользоваться? :wink: ;)
или думаешь воткнешь внешний и всё сразу закучерявится?
Аватара пользователя
EdGull
 
Сообщения: 10211
Зарегистрирован: 28 дек 2004, 20:33
Откуда: Тольятти
Skype: Ed_Gull
прог. языки: Bascom AVR Basic
ФИО: Гуль Эдуард Викторович

Re: Помогите оформить плату к производству

Сообщение Сергей » 15 окт 2008, 12:03

Ну я DS1816 всетаки оставлю, пусть дорожки будут а при необходимости можно будет запаять.

EdGull писал(а):или думаешь воткнешь внешний и всё сразу закучерявится?

Конечно! :D

Victorovych писал(а):74hc595 как по мне тоже не нужна

Ну я делал( можешь найти проект на форуме ) с выводами от порта, в итоге при сравнении, с использованием внешнего счетчика, оказалось что проще и лучше использовать именно счетчик.
Victorovych писал(а):Еще один момент, если уж затеял двухстороннюю плату то имеет смысл располагать smd элементы в обоих слоях

Хмм. А действительно, может сделать смд в на двух сторонах? Побочных эффектов не будет? К примеру если поставить плату на стол то могут отколоца компоненты и нужно будет обязательно ноги прикручивать, или такого не бывает? Просто я так не делал еще.
Victorovych писал(а):Хотя здается мне что эту схему можно было бы развести в однослойке с разумным количеством перемычек

:D Нет, спасибо )
Сергей
 
Сообщения: 3744
Зарегистрирован: 29 дек 2004, 23:15
Откуда: Санкт-Петербург
прог. языки: C, C++, C#, Asm
ФИО: Кашликов Сергей

Re: Помогите оформить плату к производству

Сообщение Victorovych » 15 окт 2008, 12:08

Побочных эффектов не будет?

Не наблюдалось
Насчет 74hc595 - дело хазяйнячее, хотя плата становится проще, а контроллер это сильно не нагрузит
Аватара пользователя
Victorovych
 
Сообщения: 491
Зарегистрирован: 20 сен 2007, 11:44
Откуда: Харьков
Skype: Victorovych_FF
прог. языки: ASM
ФИО: Иван ВикторОвич

Re: Помогите оформить плату к производству

Сообщение -= Александр =- » 15 окт 2008, 12:26

А я вот не люблю на обратной стороне элементы делать, только в крайнем случае допускаю. При наладке очень неудобно туда осцилом лезть, особенно когда плата в приборе уже привинчена.

Супервизор питания не нужен. Просто прошиваешь биты BODEN и возможно BODLEVEL (смотри в даташите) - и он сам будет вырубаться при просадке питания.

Кварц ставь максимально близко. А к его кондерам землю веди отдельной дорожкой прямо от ближайшей земляной ноги МК. И смотри чтоб на этой дорожке кроме кондеров ничего не висело. Вот пара примеров из моей практике. Обе платы могут работать в довольно шумной заводской среде.

Питание и землю для серв надо завести тоже отдельными толстыми дорожками прямо от разъема питания. Чтобы токи серв не текли через цепи других компонентов.

Добавлено спустя 1 минуту 41 секунду:
Кстати можешь поискать 3-ногий кварц - ему кондеров ставить не надо. Просто среднюю ногу на землю подключаешь и все.
Вложения
2.JPG
1.jpg
Ниндзя - круче всех. Они умеют ходить по воде, делить на ноль и угадывать шаффл в АйПоде.
Аватара пользователя
-= Александр =-
Мастер Самоделкин
 
Сообщения: 3678
Зарегистрирован: 11 окт 2004, 19:20
Откуда: Россия, СПб
прог. языки: C/C++, Python, asm
ФИО: Курмис Александр Андреевич

Re: Помогите оформить плату к производству

Сообщение Сергей » 15 окт 2008, 12:37

-= Александр =- писал(а):А я вот не люблю на обратной стороне элементы делать, только в крайнем случае допускаю. При наладке очень неудобно туда осцилом лезть, особенно когда плата в приборе уже привинчена.

Ну я попробую сделать, просто если подумать то девайс совсем не сложный "привинтил и отладил". Может так дешевле обойдеца, посмотрим.
-= Александр =- писал(а):Супервизор питания не нужен. Просто прошиваешь биты BODEN и возможно BODLEVEL (смотри в даташите) - и он сам будет вырубаться при просадке питания.

Раз гуру сказал не нужно - значит не ставим :)
-= Александр =- писал(а):Кварц ставь максимально близко. А к его кондерам землю веди отдельной дорожкой прямо от ближайшей земляной ноги МК. И смотри чтоб на этой дорожке кроме кондеров ничего не висело.

-= Александр =- писал(а):Питание и землю для серв надо завести тоже отдельными толстыми дорожками прямо от разъема питания. Чтобы токи серв не текли через цепи других компонентов.

Понял, сделаю.
-= Александр =- писал(а):Кстати можешь поискать 3-ногий кварц - ему кондеров ставить не надо. Просто среднюю ногу на землю подключаешь и все.

А чото не нашел его в наших магазинах. Да еще говорят трехногие это не кварцевые резонаторы а керамические которые менее стабильны.

Во, у меня уже целый список исправлений, здорово, будет чем заняца после работы)
Сергей
 
Сообщения: 3744
Зарегистрирован: 29 дек 2004, 23:15
Откуда: Санкт-Петербург
прог. языки: C, C++, C#, Asm
ФИО: Кашликов Сергей

Re: Помогите оформить плату к производству

Сообщение -= Александр =- » 15 окт 2008, 12:46

Ну, тогда можно все кондеры на ту сторону. Или вообще все пассивные элементы.
Кстати советую неиспользуемые ноги МК вывести на контактные площадки - мало ли что приспичит потом сделать. Так-же надо обязательно сделать контактную площадку на земле и на питании - удобнее будет потом смотреть. Я обычно ставлю отверстие 0.6 и площадку 1 мм. Потом пи сборке в площадку земли запаиваю кусок проволоки - на него крокодил осциллографа удобно цеплять.
Ниндзя - круче всех. Они умеют ходить по воде, делить на ноль и угадывать шаффл в АйПоде.
Аватара пользователя
-= Александр =-
Мастер Самоделкин
 
Сообщения: 3678
Зарегистрирован: 11 окт 2004, 19:20
Откуда: Россия, СПб
прог. языки: C/C++, Python, asm
ФИО: Курмис Александр Андреевич

Re: Помогите оформить плату к производству

Сообщение Сергей » 15 окт 2008, 21:47

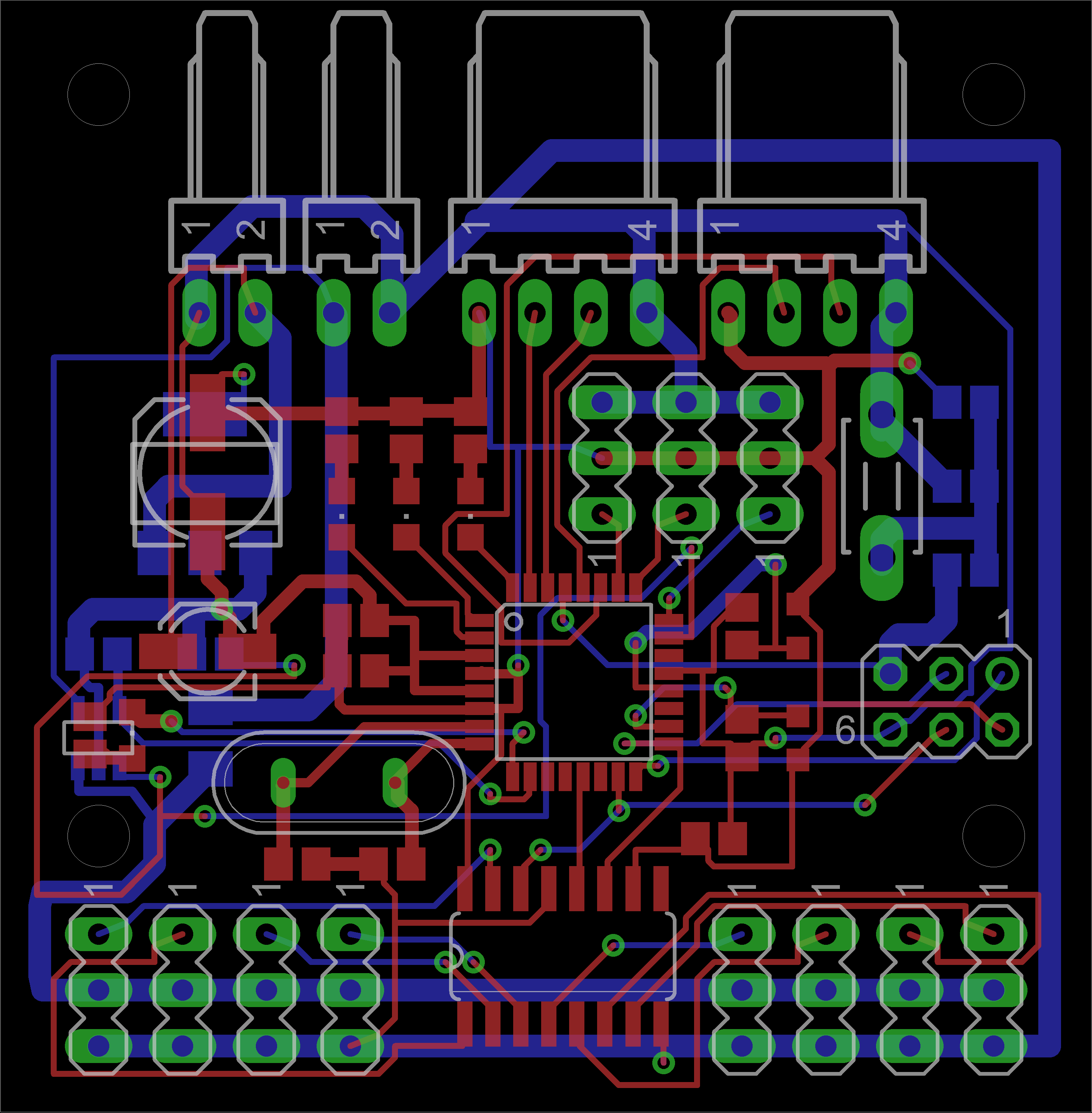
Вот что получилось.
Вроде все замечания учел, кроме дополнительных отверстия на пустые ноги.
Вложения
sch_top_bottom.png
sch_top.png
sch_bottom.png
sch_all.png
Сергей
 
Сообщения: 3744
Зарегистрирован: 29 дек 2004, 23:15
Откуда: Санкт-Петербург
прог. языки: C, C++, C#, Asm
ФИО: Кашликов Сергей

Пред.След.

Вернуться в Печатные платы

Кто сейчас на конференции

Сейчас этот форум просматривают: нет зарегистрированных пользователей и гости: 1