Прошу высказать свое мнение.
Планирую дорисовать плату до следующей недели, и через недели 2 заказать себе парочку.
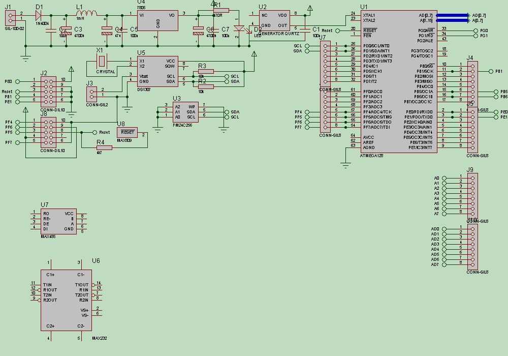
В приложенном файле - исходник для Proteus.
			
				|  | roboforum.ruТехнический форум по робототехнике. |  | 
 280405_board_slava.rar
 280405_board_slava.rar


 как раз на 16 ...
 как раз на 16 ...

Сейчас этот форум просматривают: нет зарегистрированных пользователей и гости: 0