![]() |
roboforum.ruТехнический форум по робототехнике. |
|


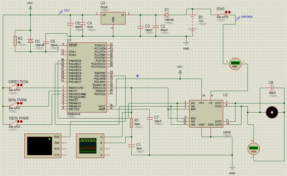
L293D - интегрированный драйвер с миллиардом примеров, защищенный от кучи всего, что тут проверять то? 
Верхнюю часть схемыrealsystem писал(а):Я ж говорю - питание проца и отделение его от питания мотора.Верхнюю часть схемы
realsystem писал(а):Я ж говорю - питание проца и отделение его от питания мотора.Верхнюю часть схемы

while(!(TIFR&0b00000100));
TIFR&=0b0000100; //Ñáðîñ ôëàãà
PORTD.7++;
while(!(TIFR&0b00000100));
TIFR&=0b0000100; //Ñáðîñ ôëàãà
rig писал(а):так он и не переключит этож умножение
0*1=0 аналогично 0&1=0
а нужно сложить
0+1=1 => 0|1=1
Сейчас этот форум просматривают: нет зарегистрированных пользователей и гости: 4