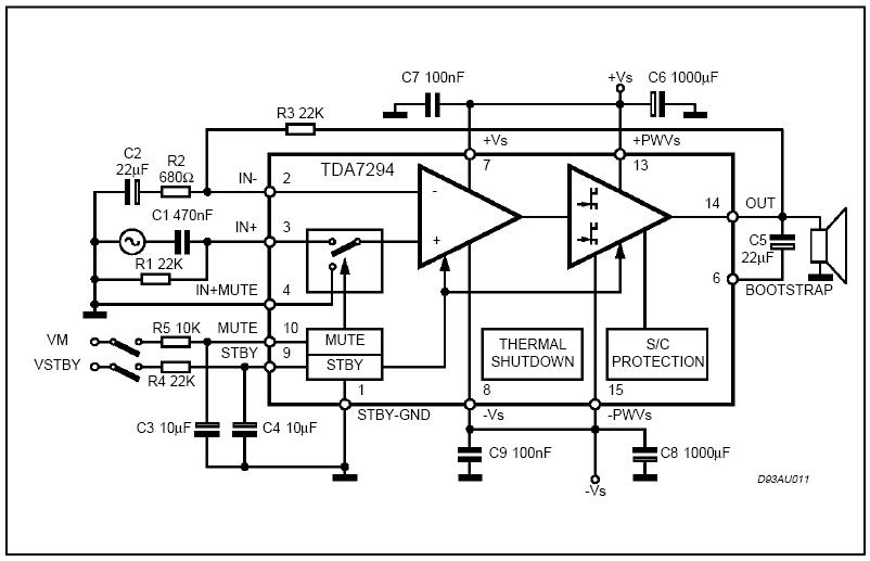
Начал делать усилитель по этой статье , на данный момент собрал саму плату усилителя и преобразователь, блок комутации и обработки сигналов пока не делал.
Преобразователь выдает +/- 40 (все гуд), запитал от него схему усилителя, подключил динамик на 4 Ома, от дешевых колонок ПК, в качестве источника звука подключил кетайское радио, все работает, только очень тихо, слышно как радио играет только если выкрутить его на максимум. Я правильно думаю что нужно подавать входящий сигнал через какой-нибудь операционник?
