1. Только такие в игле нашел, а рисовать лень

Поэтому они и выпирают. Реальные, которые будут ставится, выпирать не будут.
2. Так, с кондером понял, я вообще микрофарад 200 планировал всунуть. А почему он маленький, ну, какая теория под этим?
3. Поставил такой, потому что у Семенова есть только в этом корпусе, а покупать я скорее всего у него буду. Но если нарою другой, поставлю другой, место есть

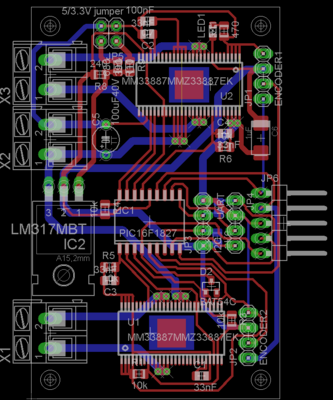
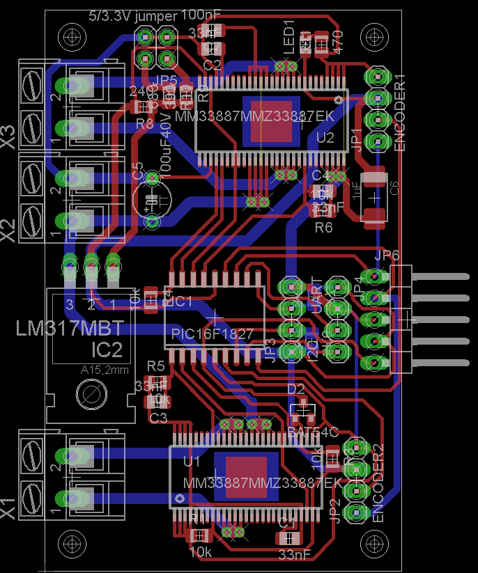
)) А, кстати, наверное не поставлю. Обрати внимание, что у меня все перходы между слоями на "силовых" падах - на разъемах. А если сот32 - это дополнительно сверлить, с перемычками морочиться. Я тут делал что-то, штук 15 было перехрдов. Намаялся аццки, больше ниохота. Поэтому так, где придется шить проволокой переходы, сделано по два отверстия - паять будет значительно проще, хоть воздухом паяй - перемычки не повываливаются. Может, я, конечно, велосипед изобретаю, но на те же грабли неохота наступать.
4. Робобас вчера ставил. Во-первых сильно сложнее развести. Во-вторых - какой от него толк? Был бы авр - да, понимаю, сходу одни плюсы. А так - места на плате нет, разводить сложнее, а по сути дубляж двух разъемов. Проще если все-таки решусь на покупку ОР-контроллера, спаять простой переходник робобас-4х_пин_хедеры
5. Ок, про джампер понял, сейчас попробую.
Проверить-то как? Стремно сразу травить, по опыту знаю, что частенько косячу. Есть методики отработанные? А то сегодня "поймал" косяк - при подключении к уже однажды именованной группе контактов нового компонента, Игл не говорит, что он соединяет группы, а просто по умолчанию это делает. Смотрю сегодня на диод закороченный (как на картинке "сопротивление бесполезно" и не пойму, почему так. В схеме все ОК, а на борде - закороченный. Оказалось, что обе группы контактов были одной и той же меткой помечены, а метку я в запале вчера ночью удалил. Вот случайно отследил.